当前位置:首页>文档>政治答案-浙江省G12名校协作体2025学年第一学期9月高三年级暑假返校联考(9.1-9.2)_2025年9月_250902浙江名校协作体(G12)2025年9月2026届高三返校联考(全科)

政治答案-浙江省G12名校协作体2025学年第一学期9月高三年级暑假返校联考(9.1-9.2)_2025年9月_250902浙江名校协作体(G12)2025年9月2026届高三返校联考(全科)

  • 2026-04-12 15:58:39 2026-02-11 08:35:37

文档预览

政治答案-浙江省G12名校协作体2025学年第一学期9月高三年级暑假返校联考(9.1-9.2)_2025年9月_250902浙江名校协作体(G12)2025年9月2026届高三返校联考(全科)
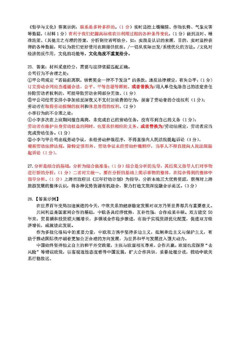
政治答案-浙江省G12名校协作体2025学年第一学期9月高三年级暑假返校联考(9.1-9.2)_2025年9月_250902浙江名校协作体(G12)2025年9月2026届高三返校联考(全科)
政治答案-浙江省G12名校协作体2025学年第一学期9月高三年级暑假返校联考(9.1-9.2)_2025年9月_250902浙江名校协作体(G12)2025年9月2026届高三返校联考(全科)
政治答案-浙江省G12名校协作体2025学年第一学期9月高三年级暑假返校联考(9.1-9.2)_2025年9月_250902浙江名校协作体(G12)2025年9月2026届高三返校联考(全科)
政治答案-浙江省G12名校协作体2025学年第一学期9月高三年级暑假返校联考(9.1-9.2)_2025年9月_250902浙江名校协作体(G12)2025年9月2026届高三返校联考(全科)
政治答案-浙江省G12名校协作体2025学年第一学期9月高三年级暑假返校联考(9.1-9.2)_2025年9月_250902浙江名校协作体(G12)2025年9月2026届高三返校联考(全科)

文档信息

文档格式
pdf
文档大小
3.132 MB
文档页数
3 页
上传时间
2026-02-11 08:35:37