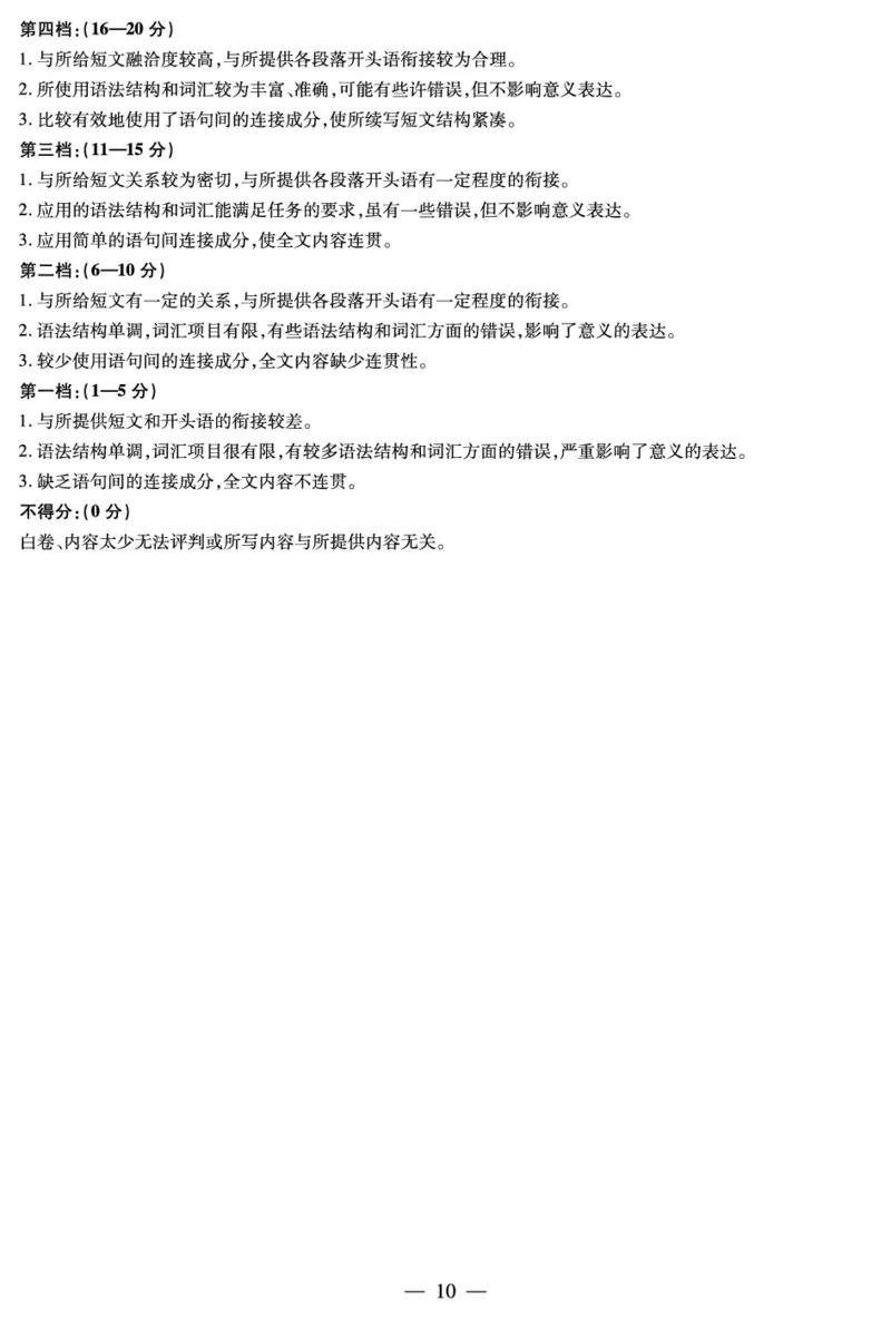
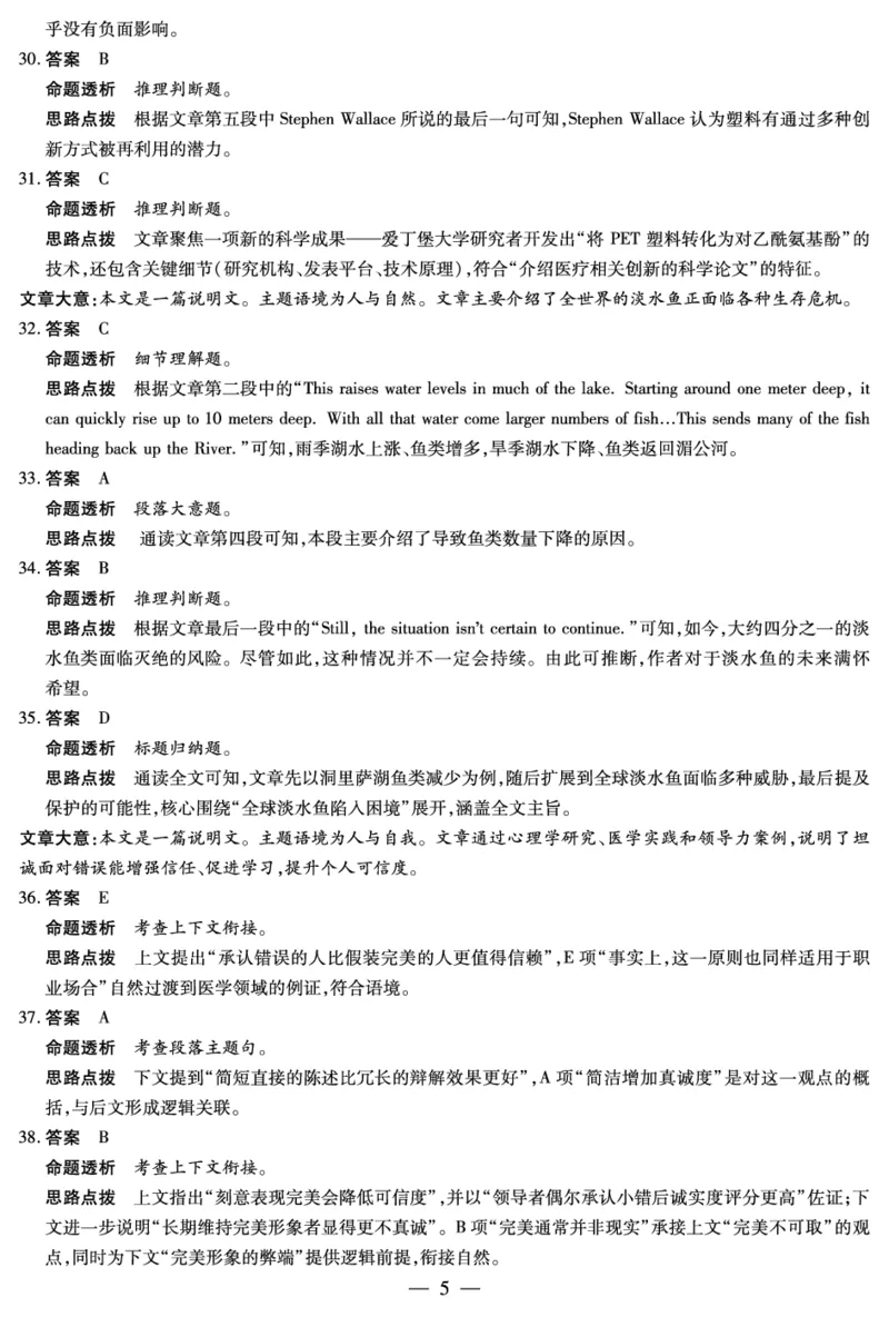
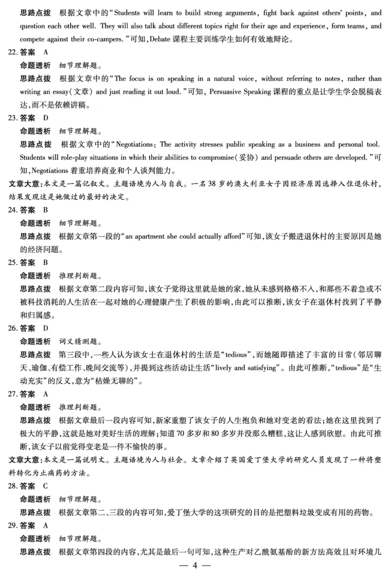
文档
办公文件
生活文档
学习资料
当前位置:
首页
>
文档
>英语湖南高二10月份联考答案_2025年10月高二试卷_251019天一大联考·湖南省2025-2026学年高二上学期10月联考(全)
英语湖南高二10月份联考答案_2025年10月高二试卷_251019天一大联考·湖南省2025-2026学年高二上学期10月联考(全)
2026-03-22 16:58:38
2026-02-19 10:15:38
文档预览
文档信息
文档格式
pdf
文档大小
9.983 MB
文档页数
10 页
上传时间
2026-02-19 10:15:38
下载文档
本文档来自网络内容,如有侵犯您的权益请联系我们删除,联系邮箱:wyl860211@qq.com。
上一篇
精品解析:湖南省郴州市2024-2025学年高三上学期第一次教学质量监测语文试卷(解析版)_2024-2025高三(6-6月题库)_2024年10月试卷_湖南省郴州市高三上学期第一次模拟考试语文试卷
下一篇
高二化学试题_2024-2025高二(7-7月题库)_2025年05月试卷_0519内蒙古自治区赤峰市第四中学2024-2025学年高二下学期4月月考试题
最新文档
专题4.6全等辅助线与模型必考七大类型(必考点分类集训)(人教版)(学生版)_初中数学_八年级数学上册(人教版)_考点分类必刷题-U181
专题4.6二次函数综合题必考十大类型(必考点分类集训)(人教版)(教师版)_初中数学_九年级数学上册(人教版)_考点分类必刷题-U181
2025《万唯中考•北京定心卷》定心大题重难题新考法_初中资料合集_万唯2025版万唯中考《定心卷》全国地方版实时更新(已更11省)_2025万唯中考《定心卷》5科(北京)
专题4.6二次函数综合题必考十大类型(必考点分类集训)(人教版)(学生版)_初中数学_九年级数学上册(人教版)_考点分类必刷题-U181
2025《万唯中考•北京定心卷》5合订本_初中资料合集_万唯2025版万唯中考《定心卷》全国地方版实时更新(已更11省)_2025万唯中考《定心卷》5科(北京)
专题4.5整式的加法与减法(精选精练)(专项练习)-(人教版)_初中数学_七年级数学上册(人教版)_专题突破练习-V4
专题4.5代数式求值问题必考五大类型(必考点分类集训)(人教版2024)(教师版)_初中数学_七年级数学上册(人教版)_考点分类必刷题-U181
专题4.5代数式求值问题必考五大类型(必考点分类集训)(人教版2024)(学生版)_初中数学_七年级数学上册(人教版)_考点分类必刷题-U181
专题4.5二次函数应用题必考六大类型(必考点分类集训)(人教版)(教师版)_初中数学_九年级数学上册(人教版)_考点分类必刷题-U181
2025《万唯中考•内蒙古定心卷》7科合订答案_初中资料合集_万唯2025版万唯中考《定心卷》全国地方版实时更新(已更11省)_2025万唯中考《定心卷》7科(内蒙)
热门文档
专题4.5二次函数应用题必考六大类型(必考点分类集训)(人教版)(学生版)_初中数学_九年级数学上册(人教版)_考点分类必刷题-U181
专题21议论文写作技巧-2016年高考语文一轮复习精品资料(解析版)_高语_1高中语文_2016年高考语文一轮复习精品资料(全套打包44份)
专题21议论文写作技巧-2016年高考语文一轮复习精品资料(原卷版)_高语_1高中语文_2016年高考语文一轮复习精品资料(全套打包44份)
专题21把握小说故事情节-2017年高考语文热点题型和提分秘籍(解析版)_高语_1高中语文_2017年高考语文热点题型和提分秘籍(全套打包64份)
专题21把握小说故事情节-2017年高考语文热点题型和提分秘籍(原卷版)_高语_1高中语文_2017年高考语文热点题型和提分秘籍(全套打包64份)
专题21小说阅读之环境情节(讲)-2017年高考语文一轮复习讲练测(解析版)_高语_1高中语文_2017年高考语文一轮复习讲练测(全套打包174份)
专题21小说阅读之环境情节(讲)-2017年高考语文一轮复习讲练测(原卷版)_高语_1高中语文_2017年高考语文一轮复习讲练测(全套打包174份)
2025《万唯中考•云南黑白卷》语文答案_初中资料合集_2025《万唯中考•黑白卷》多地方版(更30省)_2025《万唯中考•黑白卷》7科全套(云南)
专题21小说阅读之环境情节(练)-2017年高考语文一轮复习讲练测(解析版)_高语_1高中语文_2017年高考语文一轮复习讲练测(全套打包174份)
专题21小说阅读之环境情节(练)-2017年高考语文一轮复习讲练测(原卷版)_高语_1高中语文_2017年高考语文一轮复习讲练测(全套打包174份)
随机文档
专题21小说阅读之环境情节(测)-2017年高考语文一轮复习讲练测(解析版)_高语_1高中语文_2017年高考语文一轮复习讲练测(全套打包174份)
2025《万唯中考•云南黑白卷》语文白卷_初中资料合集_2025《万唯中考•黑白卷》多地方版(更30省)_2025《万唯中考•黑白卷》7科全套(云南)
2025《万唯中考•云南黑白卷》英语黑卷_初中资料合集_2025《万唯中考•黑白卷》多地方版(更30省)_2025《万唯中考•黑白卷》7科全套(云南)
2025《万唯中考•云南黑白卷》英语答案_初中资料合集_2025《万唯中考•黑白卷》多地方版(更30省)_2025《万唯中考•黑白卷》7科全套(云南)
2025《万唯中考•云南黑白卷》英语白卷_初中资料合集_2025《万唯中考•黑白卷》多地方版(更30省)_2025《万唯中考•黑白卷》7科全套(云南)
2025《万唯中考•云南黑白卷》生物试卷_初中资料合集_万唯2025万唯中考《黑白卷-地生》多地版本(已更12省)_2025《万唯中考•黑白卷》地生(云南)
2025《万唯中考•云南黑白卷》生物答案_初中资料合集_万唯2025万唯中考《黑白卷-地生》多地版本(已更12省)_2025《万唯中考•黑白卷》地生(云南)
2025《万唯中考•云南黑白卷》物理黑白卷试卷+答案_初中资料合集_2025《万唯中考•黑白卷》多地方版(更30省)_2025《万唯中考•黑白卷》7科全套(云南)
2025《万唯中考•云南黑白卷》物理黑卷_初中资料合集_2025《万唯中考•黑白卷》多地方版(更30省)_2025《万唯中考•黑白卷》7科全套(云南)
2025《万唯中考•云南黑白卷》物理答案_初中资料合集_2025《万唯中考•黑白卷》多地方版(更30省)_2025《万唯中考•黑白卷》7科全套(云南)