当前位置:首页>文档>08.2025徐蓉-名师冲刺特训-(8)第8章收入_2026年一级建造师_2026年一建经济_2025年一建经济SVIP_04-冲刺串讲✿考点强化✿小灶集训_37-经济《名师冲刺特训》徐蓉HX_讲义

08.2025徐蓉-名师冲刺特训-(8)第8章收入_2026年一级建造师_2026年一建经济_2025年一建经济SVIP_04-冲刺串讲✿考点强化✿小灶集训_37-经济《名师冲刺特训》徐蓉HX_讲义

  • 2026-04-09 09:12:40 2026-01-28 00:28:23

文档预览

08.2025徐蓉-名师冲刺特训-(8)第8章收入_2026年一级建造师_2026年一建经济_2025年一建经济SVIP_04-冲刺串讲✿考点强化✿小灶集训_37-经济《名师冲刺特训》徐蓉HX_讲义
08.2025徐蓉-名师冲刺特训-(8)第8章收入_2026年一级建造师_2026年一建经济_2025年一建经济SVIP_04-冲刺串讲✿考点强化✿小灶集训_37-经济《名师冲刺特训》徐蓉HX_讲义
08.2025徐蓉-名师冲刺特训-(8)第8章收入_2026年一级建造师_2026年一建经济_2025年一建经济SVIP_04-冲刺串讲✿考点强化✿小灶集训_37-经济《名师冲刺特训》徐蓉HX_讲义
08.2025徐蓉-名师冲刺特训-(8)第8章收入_2026年一级建造师_2026年一建经济_2025年一建经济SVIP_04-冲刺串讲✿考点强化✿小灶集训_37-经济《名师冲刺特训》徐蓉HX_讲义
08.2025徐蓉-名师冲刺特训-(8)第8章收入_2026年一级建造师_2026年一建经济_2025年一建经济SVIP_04-冲刺串讲✿考点强化✿小灶集训_37-经济《名师冲刺特训》徐蓉HX_讲义
08.2025徐蓉-名师冲刺特训-(8)第8章收入_2026年一级建造师_2026年一建经济_2025年一建经济SVIP_04-冲刺串讲✿考点强化✿小灶集训_37-经济《名师冲刺特训》徐蓉HX_讲义
08.2025徐蓉-名师冲刺特训-(8)第8章收入_2026年一级建造师_2026年一建经济_2025年一建经济SVIP_04-冲刺串讲✿考点强化✿小灶集训_37-经济《名师冲刺特训》徐蓉HX_讲义
08.2025徐蓉-名师冲刺特训-(8)第8章收入_2026年一级建造师_2026年一建经济_2025年一建经济SVIP_04-冲刺串讲✿考点强化✿小灶集训_37-经济《名师冲刺特训》徐蓉HX_讲义

文档信息

文档格式
pdf
文档大小
0.493 MB
文档页数
4 页
上传时间
2026-01-28 00:28:23

文档内容

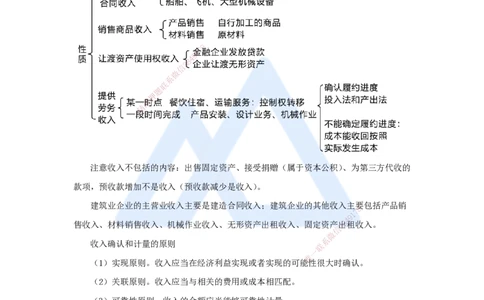
二建、监理、一建、一造、二造、安全、消防、咨询、检测课程押题联系QQ/微信:3849178 嗨学网 | 职业价值点亮者 P97~105 第8章 收入 收入分类、确认及计量: 广义的收入:营业收入、投资收益、政府补助、无形资产转让固定资产清理等营业外 收入;狭义的收入只有营业收入。 企业营业收入按照性质可以分为建造合同收入、销售商品收入、提供劳务收入和让渡 资产使用权收入: 8 7 1 9 4 8 3 信 微 系 联 题 押 准 精 注意收入不包括的内容:出售固定资产、接受捐赠(属于资本公积)、为第三方代收的 款项,预收款增加不是收入(预收款减少是收入)。 建筑业企业的主营业收入主要是建造合同收入;建筑企业的其他收入主要包括产品销 8 7 1 9 4 售收入、材料销售收入、机械作业收入、无形资产出租收入、固定资产3出8租收入。 信 微 系 收入确认和计量的原则 联 一 唯 (1)实现原则。收入应当在经济利益实现或者实现的可能性很大时确认。 (2)关联原则。收入应当与相关的费用或成本相匹配。 (3)可靠性原则。收入的金额应当能够可靠地计量。 (4)一致性原则。在相同的情况下,应当采用一致的会计政策来确认收入。 (5)主体原则。收入应当归属于实际产生收入的主体。 收入的确认和计量过程:确定来源、时间、金额、时机,记账,核对调整,确认报 告。 收入的确认和计量:客户取得相关商品控制权时确认收入:会应用。 建造合同收入: 1 www.haixue.com 名师面授精华、央企内训、考点串讲、习题模考、考前三页纸、绝密押题联系QQ/微信:3849178二建、监理、一建、一造、二造、安全、消防、咨询、检测课程押题联系QQ/微信:3849178 嗨学网 | 职业价值点亮者 建造合同的特征: 1. 先有买主(即客户),后有标的(即资产); 2. 资产的建设周期长,跨年度、长数年; 3. 资产体积大、造价高; 4. 建造合同一般为不可取消合同。 一般情况下,企业应以所订立的单项合同为对象,分别计算和确认各单项合同的收 入、费用和利润。 1. 一项包括数项资产合同,同时满足下列条件,建造合同可以分立。 合同 每项资产均有独立的建造计划 分立 与客户就每项资产单独进行谈判,双方能够接受或拒绝与每项资产有关的合同条款 8 条件 每项资产的收入和成本可1以 7 单独辨认 9 4 8 3 2. 一组合同,无论是对信应单个客户还是多个客户,同时满足下列条件,建造合同可以 微 系 联 合并。 题 押 准 该组合精同按一揽子交易签订(基于同一商业目的的一揽子交易) 合同 该组合同 密切相关,每项合同实际上已构成一项综合利润率工程的组成部分 合并 (其中一份合 同的对价金额取决于其他合同定价及履行情况) 条件 该组合同同时或 依次履行(构成单项履约义务) 建造合同收入的内容 建造合同的收入包括两部分:合 同规定的初始收入和合同变更、索赔、奖励等形成的 收入。 8 合同收入 内容 9 1 7 8 4 建造承包商与客户在双方 签订的合同中最初商信定 3 的合同总金 合同规定的初始收入 微 额,构成了合同收入的基本 内容 系 联 一 执行合同过程中由于合同变更、 索赔、唯奖励等原因而形成的收 合同变更、索赔、 入。确认收入时,应满足以下要求 : 奖励等形成的收入 客户能够确认变更、索赔、奖励而增加的收入; 该收入能够可靠地计量 建造合同收入的确认 在资产负债表日如果建造合同交易结果能够可靠地估计,应根据完工百分比法确认当 期的合同收入。 2 www.haixue.com 名师面授精华、央企内训、考点串讲、习题模考、考前三页纸、绝密押题联系QQ/微信:3849178二建、监理、一建、一造、二造、安全、消防、咨询、检测课程押题联系QQ/微信:3849178 嗨学网 | 职业价值点亮者 合同结果能够可靠估计时建造(施工)合同收入的确认 固定造价合同结果能够可靠估计的标准:1 成本加成合同结果能够可靠估计的标准:1 流入+4计量 流入+1计量 合同总收入能够可靠地计量 8 7 1 9 与合同相关的经济利益能流入8 4企业 与合同相关的经济利益很可能流入企业 3 信 实际发生的合同成本能够微清楚地区分和可靠 实际发生的合同成本能够清楚的区分和可靠 系 地计量 联 地计量 题 押 合同完工进度和为准完成合同尚需发生的成本 精 能够可靠地确定 完工百分比法:先算进度、再算收入,注意完工百分比是累计比例: 方法 公 式或确定方式 备注 根据累计实际发生的 累计实际发生的合同成本 合同成本占合同预计 合同完工进 度= 该方法是投入衡量法 合同预计总成本×100% 总成本的比例确定 根据已经完成的合同 工作量占合同预计总 合同完工进度= 已经 完 成的合同工程量 该方法是 1 产7 8出衡量法 工作量的比例确定 合同预计总 工程量×100% 8 4 9 信 3 微 该方法是在上述两种方法无法确定合同 这种技术测量应由专业人 系 根据已完成合同工作 完工进度时所采用的一种特殊 的技术测一 联 员现场进行科学测定,而 唯 的技术测量确定 量方法。水下施工 不是由建筑业企业自行随 意测定 【例题】建筑企业与某业主签订了总造价为5000万元的建造合同,合同约定建设期为 3年。第一年,实际发生合同成本1000万元,年末预计为完成合同尚需发生成本2250万 元;第二年,实际发生合同成本1400万元,年末预计为完成合同尚需发生成本800万元。 则第二年合同完工百分比进度为( )。 A. 48% B. 65% C. 74% D. 75% 3 www.haixue.com 名师面授精华、央企内训、考点串讲、习题模考、考前三页纸、绝密押题联系QQ/微信:3849178二建、监理、一建、一造、二造、安全、消防、咨询、检测课程押题联系QQ/微信:3849178 嗨学网 | 职业价值点亮者 【答案】D 【例题】某总造价5000万元的固定总价建造合同,约定工期为3年。假定经计算第一 年完工进度为30%,第2年完工进度为70%,第3年全部完工交付使用,则关于合同收入确 定的说法,正确的有( )。 A. 第2年确认的合同收入为3500万元 B. 第3年确认的合同收入为5000 C. 第1年确认的合同收入为1500万元 D. 第3年确认的合同收入少于第2年 E. 3年累计确认的合同收入为5000万元 【答案】CDE 8 7 1 9 4 8 【例题】某建筑企业与信甲3公司签订了一项总造价为1000万元的建造合同,建设期为2 微 系 年。第一年实际发生工联程成本400万元,双方均履行了合同规定义务,但在第1年年末, 题 押 由于建筑企业对该准项工程的完工进度无法可靠的估计,所以与甲公司只办理了工程价款结 精 算360万元,随后甲 公司陷入经济危机而面临破产清算,导致其余款可能无法收回。则关 于该合同收入与费用确认的说法,正确的有( )。 A. 合同收入确认方法应采 用完工百分比法 B. 1000万元可确认为合同收入 C. 360万元确认为当年的收入 8 1 7 D. 1000万元可确认为合同费用 8 4 9 信 3 微 E. 400万元应确认为当年费用 系 联 一 【答案】BCE 唯 【例题】收入确认和计量的原则要求收入应当与相关的费用或成本相匹配。这是 ( )。 A. 一致性原则 B. 权责发生制原则 C. 配比原则 D. 关联原则 【答案】D 4 www.haixue.com 名师面授精华、央企内训、考点串讲、习题模考、考前三页纸、绝密押题联系QQ/微信:3849178