乐于分享
好东西不私藏

【IPO案例】(27)说明国内外制冰机制造厂商或大型综合性家电制造厂商大规模进入发行人所处细分领域的可能性及应对措施

【IPO案例】(27)说明国内外制冰机制造厂商或大型综合性家电制造厂商大规模进入发行人所处细分领域的可能性及应对措施

【一日一例】德居IPO通过一日一例的IPO案例学习,日积月累,铸就IPO专家。接下来将连续推出与核心竞争力相关的学习案例,敬请朋友们的关注。

本文【德居投顾】整理,转载请注明出处

本案例为惠康科技深交所IPO项目

Part

01

根据申请文件

(1)民用制冰机属于近年来兴起的一类新兴家电产品,目前发行人在该细分产品市场占据领先地位,报告期推出月牙冰、圆球冰等特色冰型制冰机,并逐步开拓商用、医用制冰等新市场。

(2)报告期内,美的集团、新宝股份等大型家电企业已开展民用制冰机业务。

(3)报告期内公司研发费用率3.04%、2.99%、2.51%、2.85%。目前,发行人已取得各项专利权177项,其中发明专利36项,境外专利尚不涉及制冰机相关产品。发行人部分核心设备技术、核心零部件系与供应商合作研发。

Part

02

问询问题

结合细分市场竞争格局及技术壁垒,说明国内外制冰机制造厂商或大型综合性家电制造厂商大规模进入发行人所处细分领域的可能性及应对措施,评估相关市场竞争对发行人经营业绩稳定性的影响并进行充分的风险提示。

Part

03

发行人问题回复

(一)结合细分市场竞争格局及技术壁垒,说明国内外制冰机制造厂商或大型综合性家电制造厂商大规模进入发行人所处细分领域的可能性及应对措施,评估相关市场竞争对发行人经营业绩稳定性的影响并进行充分的风险提示
1、国内外制冰机制造厂商或大型综合性家电制造厂商进入民用制冰机细分领域的情况
民用制冰机作为近年来兴起的小家电产品,市场规模不断攀升,行业正处于快速发展阶段。蓬勃发展的市场态势或将吸引专业制冰机制造厂商积极布局,或促使不少国内外大型综合性家电企业开始关注并进入这一新兴领域,推动产品创新与行业格局的进一步演变。
国内外制冰机制造厂商主要包括发行人、马尼托瓦、星崎、斯科茨曼、雪人集团等;更有可能涉足民用制冰机领域的大型综合性家电制造厂商主要有新宝股份、美的集团、海尔集团、四川长虹、奥克斯、九阳股份、小熊电器、苏泊尔等。上述企业在境内外进入民用制冰机市场情况如下:
注:以“Bear”品牌在亚马逊等线上平台销售其他电器产品,未见在售制冰机产品;
资料来源:相关企业网站、上市公司公告、电商平台等互联网公开信息
发行人深耕制冷设备行业多年,开创性地布局民用制冰机领域,并凭借多年专业化发展和技术沉淀,在民用制冰机领域中形成了技术先进、产品矩阵完整、品牌声誉良好、客户资源丰富等竞争优势,目前已成为民用制冰机领域的全球龙头制造企业。星崎、马尼托瓦等制冰机制造厂商则主要专注于商用领域,目前尚未涉足民用领域,而雪人集团产品主要应用在食品加工、商超物流等行业冷链建设等商业、工业领域,未布局民用领域。大型综合性家电制造厂商普遍在境内电商平台布局了民用制冰机以丰富其家电产品线,但制冰机并非其主要产品,制冰机收入占其营业收入的比例普遍较低;少部分综合性家电厂商如新宝股份以ODM/OEM模式进入了境外民用制冰机市场。
2、民用制冰机细分领域的竞争格局
(1)境外市场竞争格局
在全球范围内,由于欧美等发达国家在制冷设备渠道运营、品牌建设等方面具备先发优势,主要以品牌商的形式参与市场竞争。中国厂商凭借着完善、高效的供应链体系优势,快速承接发达国家制冷设备的产业链,并以OEM/ODM的方式参加全球市场,承担制冷设备产品研究、设计、制造的关键职能。
在民用领域,涉足境外制冰机市场的知名企业主要包括新宝股份、美的集团、海尔集团等,具体境外民用制冰机市场竞争格局整体如下:
注:竞争对手信息来源于公司官网、电商平台等公开资料以及对公司相关人员的访谈
综上所述,大部分国内知名家电企业在境外民用制冰机领域尚未进行大规模的市场布局与业务拓展,其制冰机品牌影响力与公司的知名品牌商客户、跨境电商客户的品牌相比存在差距,个别企业如海尔集团通过收购海外知名电器品牌的方式参与全球化竞争,但根据亚马逊平台销售榜单其在制冰机领域的市场占有率仍较低。目前境外制冰机市场占据主流的品牌大部分已与发行人建立了长期、稳定的合作关系,发行人已形成较高的客户资源壁垒。因此,上述大型综合性家电制造厂商在国际民用制冰机市场尚不具备与公司开展大规模竞争的条件。
(2)境内市场竞争格局
在境内市场,由于产能、成本、地域等优势,民用制冰机市场主要参与者为国内企业。目前,我国家电行业已进入制冰机领域的知名品牌企业主要包括海尔集团、美的集团、四川长虹、奥克斯、九阳股份、小熊电器、苏泊尔等,基本涵盖了制冷家电及小家电领域的主要企业。
上述企业在境内开展民用制冰机业务相关情况与公司对比如下:
注1:信息来源于公司官网、电商平台等公开资料以及对公司相关人员的访谈;
注2:包括四川长虹旗下长虹、美菱品牌
在境内市场,大多数家电品牌已陆续进入制冰机领域,部分品牌进入时间较长,如美的集团、海尔集团等巨头分别于2012年、2016年便已布局制冰机领域,但目前仅布局少量款式产品用于丰富其家电产品线,对制冰机细分领域的投入较低。公司凭借多年深耕、持续投入积累的产业优势,目前在市场占有率上较国内知名家电企业处于领先地位,根据中国轻工机械协会证明,2024年度公司在内销民用市场占有率约28%。但是,这些国内知名家电企业凭借长期积淀的品牌知名度以及广泛的销售渠道,未来仍可能对公司的境内市场份额构成一定的潜在竞争威胁。
3、国内外制冰机制造厂商或大型综合性家电制造厂商大规模进入民用制冰机细分领域的可能性分析及应对措施
根据目前市场情况,得益于民用制冰机在小型化、多功能、整机集成等方面的技术壁垒,商用制冰机及其他制冷设备的相关技术难以直接迁移至民用制冰机产品,同时市场先行者已在技术积累、供应链建设、客户基础和品牌影响力等方面形成了较强的竞争优势,国内外制冰机制造厂商或大型综合性家电制造厂商普遍倾向于优先聚焦和发展其核心主业,并未出现大举进入民用制冰机市场的情况,对于这些厂商未来大规模切入民用制冰机细分市场的可能性,具体分析如下:
(1)民用制冰机产品的技术特点与其他制冷产品存在差异,商用制冰机厂商、综合性家电厂商现有技术优势无法直接移植
对于主导国际商用制冰机市场的星崎、马尼托瓦等商用制冰机巨头来说,商用制冰机的设备构造、制冰原理虽与民用制冰机基本相同,但并非简单将商用设备按比例缩小即可进入民用制冰机市场,其技术壁垒在于小型化过程中的制冷系统整合与能效控制。由于使用场景的区别,民用制冰机对小型化、节能化、自动化、便捷性、外观设计及质感等方面的要求较商用制冰机更高,需要具备更加快速便捷的制冰能力、多样化的冰型输出能力、自动化脱冰、出冰及水路控制能力、自清洁能力,同时满足消费者节能降噪、安全卫生、便捷可移动的使用体验,因此商用制冰机厂商进入民用制冰机领域需要重新设计整机方案,并定制化开发压缩机、蒸发器等关键零部件。并且相比于商用制冰机,民用制冰机技术发展变化更快,市场需求更多元化,其产品设计及关键部件需要不断进行创新迭代,对制造商的持续开发能力提出了更高的要求。
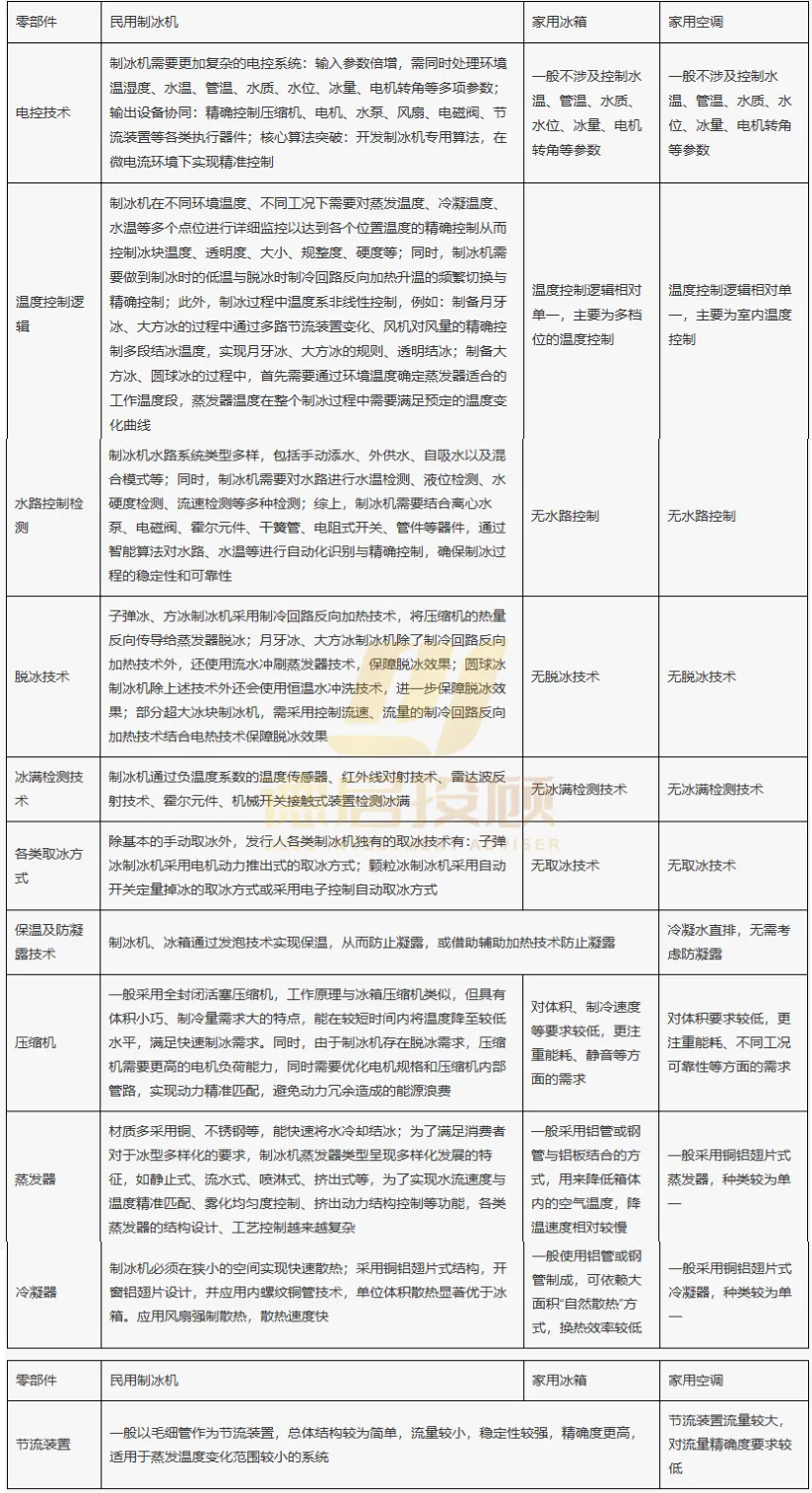
对于海尔集团、美的集团等综合性家电厂商来说,家用冰箱、空调等制冷设备的制冷原理与制冰机相同,但民用制冰机产品具有专业化、小型化、多功能、高度集成的特点,需要具备更加快速便捷的制冰能力、多样化的冰型输出能力、自动化脱冰、出冰及水路控制能力、自清洁能力,同时满足消费者节能降噪、安全卫生、便捷可移动的使用体验,因此制冰机内部结构及运作系统更加复杂,在核心部件、整机集成和控制技术上要求更严苛,具体情况如下:
综上,由于民用制冰机的技术壁垒较高,且技术要求与商用制冰机、冰箱、空调等存在差异。对于商用制冰机厂商、综合性家电厂商而言,其长期深耕商用制冰机、冰箱、空调等传统制冷设备领域并积累了一定的技术经验,但进入民用制冰机细分行业仍需要进一步突破微型化与定制化的压缩机技术、高效散热的微型化冷凝器技术、多形态、定制化的蒸发器技术、多变量、实时控制的电控技术、水路控制及检测技术、制冰机整机集成设计及装配技术等,其现有技术团队、技术积累无法直接迁移适配民用制冰机产品,因此短期内无法跟上发行人长期积累形成的技术代差。
(2)发行人的先发优势和持续创新形成技术、规模、供应链等多方面的综合竞争优势,最终转化为成本优势和品牌影响力,商用制冰机厂商、综合性家电厂商需要投入大量资源进行追赶
发行人于2003年率先进入民用制冰机行业,凭借在制冰机领域超过20年的深耕与技术积淀,已全面掌握制冰机核心技术;通过多年与供应商开展深度合作研发、实现协同成长,构建了完善且稳固的定制化供应链体系;制冰机年产能已突破640万台,相对于竞争对手已形成显著的规模化竞争优势,产品成本具有一定的优势;在国内市场常年通过各种营销方式推广制冰机产品和自主品牌,强化消费者认知,塑造“专业、专注”的“民用制冰机专家”品牌形象。依托先发优势与持续创新能力,发行人已成功构建起技术、规模、供应链多维度协同的综合竞争优势,并进一步转化为成本优势与品牌影响力,形成了突出的市场地位。
海尔集团、美的集团等家电行业知名品牌尽管在国内传统家电领域具备广泛影响力,但在制冰机这个新兴的细分赛道,由于发行人“专业化”强势品牌的存在,其“平台化”的品牌形象不利于消费者形成“专业化”的品牌认知,大多数消费者将美的、海尔等企业视为家用电器的全能供应商,而非制冰机领域的专业品牌,这种对品牌定位的模糊认知使得知名品牌在新兴的制冰机领域影响力较弱。在生产和供应链体系方面,由于缺乏核心技术储备,也未积累起成熟的专属供应链体系,目前这些知名品牌的制冰机产品多依赖现有的厂家进行ODM或OEM代工,在技术把控、供应链响应速度及规模化成本控制等方面均存在明显短板,综合竞争力较弱。
星崎、马尼托瓦等商用制冰机国际巨头虽在商用领域深耕多年,形成了专业化的品牌认知与市场地位,但其若向民用市场拓展,将面临多重挑战:一方面,需投入大量资源重塑品牌形象,以适应民用市场的消费认知与需求特点;另一方面,民用产品单价普遍较低,要求企业具备更强的成本控制能力与高效的供应链体系。这意味着其必须构建或整合本地化、优质且具备价格优势的供应链资源,通过分工协同与制造技术持续升级,不断降低生产成本,才能在民用市场中保持竞争力。基于此,星崎、马尼托瓦等商用制冰机国际巨头如果进入民用制冰机市场,更可能的途径是与国内制造商合作,通过OEM、ODM的方式进行贴牌。
因此上述商用制冰机厂商、综合性家电厂商若想在民用制冰机领域实现突破,需投入大量资源进行技术研发、供应链搭建与产能建设,并加强细分领域的品牌营销,前期投入成本高、周期长。出于规避前期大额投入风险的考量,前期已有多家知名家电品牌主动寻求与发行人开展代工合作,这也进一步印证了发行人在行业内的竞争地位。
(3)细分市场成长较快但总体市场空间相对较小,且已有行业地位显著的行业龙头,民用制冰机业务并非知名家电企业的主要目标市场
海尔集团、美的集团当前主业所在的冰箱、空调等领域仍具备可观的全球市场空间与增长潜力。根据Statista的统计数据,2024年冰箱市场销售规模达到1,210.1亿美元,预计到2029年,全球冰箱行业市场规模将达到1,510.2亿美元;2024年空调市场销售规模达到673.2亿美元,预计到2029年,全球空调行业市场规模将达到918.3亿美元。因此,海尔集团、美的集团等企业更倾向于将资源投入其已建立市场领导地位且规模效应显著的核心业务,以巩固竞争优势并获取更高回报。
相比之下,尽管民用制冰机市场近年来增长较快,但整体市场体量低于冰箱、空调等主要白色家电品类。据中国家用电器协会数据,2024年全球民用制冰机行业的市场规模为74.9亿元,不及冰箱市场规模的1%、空调市场规模的2%。对海尔集团、美的集团等企业而言,民用制冰机行业相对较小的规模与其投入的研发、生产与渠道资源并不匹配,目前尚难以成为其主要发展方向。从竞争格局来看,由于发行人已成长为国内细分行业的龙头,具有显著的行业地位,要挑战公司的行业地位,竞争对手需要投入更多的资源;另一方面民用制冰机行业尚处于快速发展阶段,发行人一直在推动产品和技术的更新迭代,竞争对手需要长期的技术追赶和持续的投入,因此对这些知名家电企业来说全力打入民用制冰机细分市场面临的经营风险较大。
基于上述原因,商用制冰机厂商、综合性家电厂商短期内大规模进入民用制冰机细分领域的可能性较小。
(4)发行人的应对措施
由于商用制冰机厂商、综合性家电厂商整体在生产规模、品牌知名度、销售渠道等方面仍有较强的竞争力,若选择大规模切入民用制冰机市场竞争,未来仍可能对发行人在民用制冰机领域的市场份额构成一定的潜在竞争威胁,发行人的应对措施如下:
①持续加强研发创新和专利布局,充分储备新技术、新产品
面对市场竞争,发行人将持续加大研发投入,依托长期积累的技术优势和市场经验,不断深化核心技术、拓展产品矩阵:A、在深化核心技术方面:围绕冰厚智能控制、高效散热、快速自动脱冰、制冰机抽真空等核心技术进行持续研发投入,不断优化部件性能与整机设计,以技术代差避开同质竞争;B、在拓展产品矩阵方面:基于对市场趋势的洞察和行业经验,从冰型多样化、突破应用场景边界等方面开发新兴制冰机产品,做好新技术与新产品的前瞻储备,维护公司“市场先行者”地位。
此外,发行人将持续加强知识产权保护,围绕核心技术与产品创新设计在国内外进行专利申请与布局,形成严密的专利保护网络,增加市场竞争者的模仿成本。
②强化品牌“专业”认知,增强客户粘性并培育新兴市场客户
在客户维系和开拓市场的过程中,发行人将强化自身“制冰专家”定位,凭借领先的市场地位和优异的制冰机产品,在各营销渠道持续打造专业、专注的品牌形象,与综合性家电品牌的“平台化”形象形成差异化对比,增强客户粘性,维护老客户。
此外,发行人将实施差异化市场开发策略,在境外根据各区域的消费市场特点与客户合作推送不同产品,通过专业化的参展策略提升品牌国际影响力,开拓新兴市场,巩固成熟市场。在境内构建全方位、立体化的线上线下融合推广体系,深度挖掘国内消费潜力。
③优化全球供应链与成本控制,巩固规模优势
面对市场竞争,发行人将持续巩固并扩大其在制造与规模方面的核心优势:A、公司将深化与核心供应商的战略协同,通过联合研发与独家定制,构建更稳固、高效的供应链体系,提升供应链的响应速度、稳定性与成本竞争力;B、公司将积极推进泰国等境外产能建设,并同步对现有生产基地进行生产工艺与流程的自动化、智能化升级,全面提升制冰设备的生产制造能力与自动化水平。凭借以上措施,系统性地提高整体生产效率、增强对市场快速增长与需求多样化的承接能力,从而持续强化公司的规模壁垒与综合竞争力。
④利用技术与制造优势,谋求合作共筑产业生态
立足自身技术与制造优势,必要时发行人可主动谋划与潜在市场竞争者建立ODM战略合作,共同构建协同发展的产业生态。行业经验表明,鉴于民用制冰机领域存在一定技术壁垒和资源投入门槛,商用制冰机厂商、综合性家电厂商在切入民用制冰机领域时,普遍倾向于通过OEM、ODM的方式进行贴牌以降低经营风险。发行人可将自身的技术和制造优势与渠道优势结合,与准备大规模进入民用制冰机领域的知名制冰机/家电厂商主动寻求深化ODM合作,将潜在的竞争对手转变为客户,实现共赢。
4、评估相关市场竞争对发行人经营业绩稳定性的影响并进行充分的风险提示
若国内外制冰机制造厂商或大型综合性家电制造厂商未来大规模参与市场竞争,则可能引发一系列连锁反应:市场竞争、同类产品模仿加剧,由此可能导致发行人产品销量下滑、收入增长放缓。与此同时,市场模仿行为的增多将推高发行人在知识产权维护与市场监督方面的运营成本。此外,若竞争者凭借其资源实力推出更具竞争力的新产品,将进一步挤压发行人的市场份额与盈利空间,对其持续经营与发展构成挑战。
面对国内外制冰机制造厂商或大型综合性家电制造厂商未来大规模参与市场竞争的可能性,发行人已准备好充分的应对措施并在《招股说明书》中对相关风险进行充分提示,具体风险提示如下:
“近年来,随着市场规模的扩大,越来越多的制冷设备企业开始切入制冰机领域,增加了该领域的市场竞争强度。在全球市场,公司面临其他制冰机行业巨头的挑战。马尼托瓦、星崎等国际领先的商用制冰机厂商具有成熟的商用制冰机技术体系和品牌影响力,如果大规模布局民用制冰机产业,可能对公司制冰机产品的国际市场拓展构成威胁。在国内市场,制冰机行业正迎来快速发展期,市场需求呈现显著增长态势,普及率逐步提升,竞争态势亦逐渐加剧。传统制冷家电企业、新兴小家电企业都可能进入该市场。倘若未来大量国内企业集中进入制冰机市场,国内制冰机市场竞争将持续加剧。
如未来公司市场拓展不力,经营策略不适应市场变化,不能保持产品质量和技术优势,公司将面临不利的市场竞争局面,进而可能影响公司经营业绩的稳定性。”

【市值灯塔-政法研究】上线啦!

德居投顾旗下市值管理实践经验交流平台,公司是一家专注于可投性研究,以为客户挖掘价值,提升估值为突出核心能力的咨询服务公司。首创”链式机构研究法“的市值管理方案,实现企业与买方的深度契合,从而实现企业市值与价值的共振。
点击下方卡片或图片即可到达市值灯塔和了解政法研究全流程!
全文完,如果喜欢,请点亮“在看”并放到圈子里

声明:本公众号致力于好文推送,本篇文章(含图)不涉及任何商业合作,版权归属原作者所有!我们对文中观点保持中立,分享不代表本平台观点,所发文章仅供参考交流,请勿依照本订阅号中的信息自行进行投资操作,若不当使用相关信息造成任何直接或间接损失,需自行承担全部责任。如果您认为我们侵犯了您的权益,请联系我们,我们将第一时间进行核实删除!

往期推送

【IPO案例】(26)说明公司产品与可比公司的异同,说明公司产品竞争优势的具体体现
【IPO案例】(25)说明行业通用技术或工艺路径的界定标准,同行业可比公司目前采用的技术或工艺路径,公司是否具有技术竞争优势
【IPO案例】(24)说明与同行业可比公司相比,发行人主要产品核心技术指标、性价比、客户合作稳定性等方面的核心优势及具体依据

德居合作案例

你还在看吗?
本站文章均为手工撰写未经允许谢绝转载:夜雨聆风 » 【IPO案例】(27)说明国内外制冰机制造厂商或大型综合性家电制造厂商大规模进入发行人所处细分领域的可能性及应对措施

猜你喜欢

  • 暂无文章