【可下载】人教版三年级下册1——3单元测试卷(内含PDF、Word版本)
点击蓝字

关注我们
若需下载
请拉到文章末尾
请大家多多关注

百度网盘总览






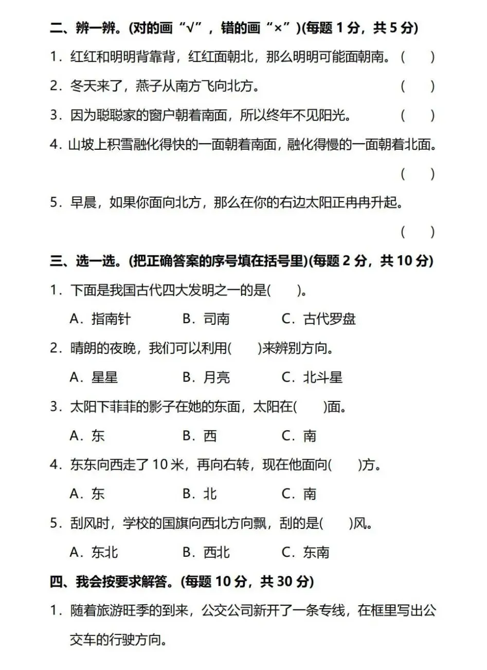
部分一单元试卷图片预览













部分二单元试卷图片预览









部分三单元试卷图片预览









(免责声明:“甜城小学数学乐教苑”旨在帮助更多的老师、家长和孩子,分享更多教育资讯,尊重原创并对原创者的文章表示肯定和感谢,相关文章均来自网络搜索,某些文章无法找到详细作者以明确出处请见谅。原作版权归原作者所有,如有侵权,请及时联系处理,我们将立即更正和删除相关内容。本公众号拥有对此声明的最终解释权。)

识别二维码关注我们
回复“0405A”
获取提取码
即可下载

排版:高偲齐
初审:杨诗怡
终审:万 萍

往期 · 推荐
好消息!好消息!视频号手把手教你
如何使用百度网盘下载“甜城小学数学乐教苑”的
课程资源!

发现“分享”和“赞”了吗,戳我看看吧
夜雨聆风