penClaw(HR版)实战手册.pdf
OpenClaw爆火
颠覆 HR 行业
它究竟能为 HR 做什么?
小编的免费福利是
《OpenClaw HR版实战手册.pdf》
涵盖HR工作各场景
详细步骤+可复制指令+提示词
文末附资料下载方式
No.1
资料详情
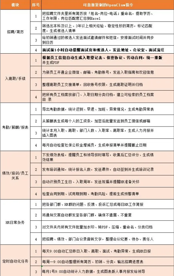
本套资料包含HR全场景Openclaw落地指南、Openclaw HR指令大全、OpenClaw(HR版)使用指南、OpenClaw实战手册、OpenClaw全套电子教程,预览如下:

部分预览如下:


















No.2
免费下载
《OpenClaw HR版实战手册.pdf》

夜雨聆风