【PDF分享】小学作文的“邪修”法-背100篇范文不如做30次仿写小练笔
由于女儿不断做微型训练,作文次次高分
以前我女儿写作文总是卡壳:没细节、没画面、写两句就结束。
后来我换了一个方法:每天做微型训练✏️
不是写整篇,而是一次只练一个点👇
1️⃣ 人物表情抓细节——用“抓拍器”法,把眉毛、眼睛、嘴巴写得生动💡。高兴时眼睛弯成月牙,嘴巴像能塞下大苹果;委屈时嘴角下撇,眼里转着晶莹的小珍珠,一看就懂心情。

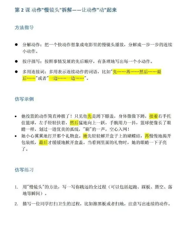
2️⃣ 动作慢镜头拆解——写投篮、跳远或者打扫卫生,每个动作都分步骤📽️。先蹲下、再托球、然后跃起,每个动作都清楚可见,文章画面感满分!

3️⃣ 五感描写,让文章立体——用眼看、耳听、鼻闻、舌尝、身体触,让读者仿佛置身现场🌸🎵🍎。写菜市场,颜色、声音、气味一网打尽,文章立刻生动起来。

4️⃣ 巧用修辞——比喻、拟人、夸张、排比,让文章有节奏、有画面、有感情✨。落叶可以写成“小精灵在跳舞”,瞬间让文章灵动起来。
💡每天练一点,积累30次小练笔,比背100篇范文更有效📈。动手练出来的技巧,让作文自然有血有肉,分数轻松提升!
需要完整版或其他年级请看👇
资料领取方式
1.关注下方公众号“点赞”“在看”
2.后台发”小练笔”免米分享㊙️
3、扫码入群,幼小初海量学习资源等你来取。
—🌵 🍑 🍯 🐏 🍞—

不用再去外面排队打印啦,刺猬云印小程序,手机扫码即可打印,价格实惠,彩色黑白5分/页,满3.9元还包邮到家,性价比超高~

免责声明:本微信公众账号分享的资源、视频及图片均通过网络等公共合法渠道获得,仅供学习交流之用!版权属于原创作者、原出版机构或影像公司所有,不得以任何理由在商业行为中使用,若喜欢此资源,建议购买实体产品。如有侵权,请及时联系删除。
夜雨聆风