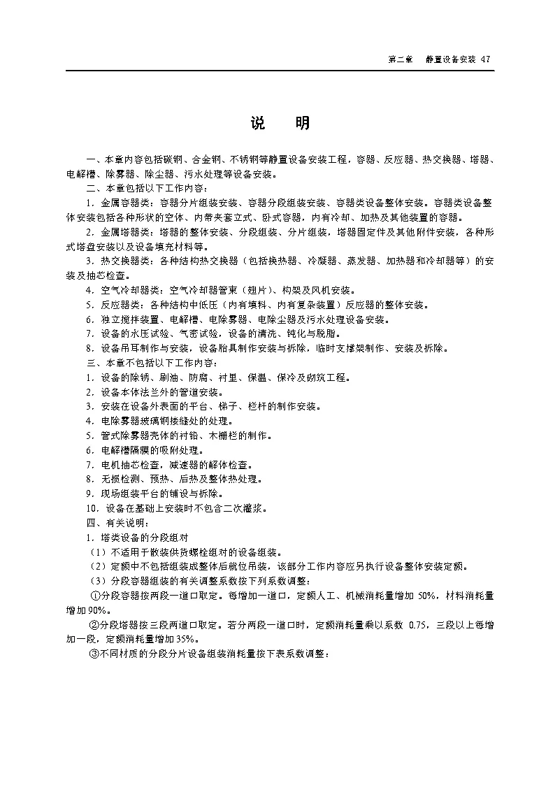
《山东省2016安装工程消耗量定额说明及工程量计算规则(第三册 静置设备与工艺金属结构制作安装工程)》2017.3.1实施
























































































































































































































































































































































































































如需其他资料,请在本公众号里直接搜索,只提供已经发表的资料,有些最新的规范,发放后,会遭到举报,这个需要后台找小编,领取就行,全是无水印的
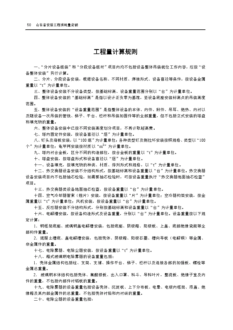
《山东省2016安装工程消耗量定额说明及工程量计算规则(第三册 静置设备与工艺金属结构制作安装工程)》2017.3.1实施
























































































































































































































































































































































































































如需其他资料,请在本公众号里直接搜索,只提供已经发表的资料,有些最新的规范,发放后,会遭到举报,这个需要后台找小编,领取就行,全是无水印的