和君十九届·科技产业孵化班·招生说明

前言:班级背景介绍
当前全球科技加速迭代,人工智能、量子计算、生物制造、低空经济、机器人等前沿领域突破不断,科学发现到产业应用周期大幅缩短。我国正以新质生产力驱动高质量发展,科研成果转化不畅、科学家与市场脱节、技术与产业错配、资本对硬科技赋能不足成为创新链条关键堵点。
为打通产学研金服用深度融合通道,培养兼具科技洞察力、产业思维、资本运作、管理运营、市场开拓的复合型科创领军人才,助力科技成果从实验室走向生产线、从技术优势转化为产业优势,和君商学依托23年商学积淀+咨询+资本三位一体生态,特开设第十九届科技产业孵化班,聚焦长三角、辐射全国,构建科创人才培育与项目孵化双轮驱动平台。
「PART.ONE」
和君集团和君商学简介

一
关于和君
和君集团创建于2000年春,实缴注册资本1亿,先后在北京、上海、深圳成立总部,在香港成立和君国际,在赣南森林深处建立和君小镇,创办和君职业学院。和君集团旗下涵盖和君咨询、和君资本、和君商学三大板块。和君咨询作为亚洲领先的本土咨询机构,拥有千余名咨询师;和君资本累计管理基金规模超过150亿元,曾受托管理多地政府引导基金。两大业务的丰富实操案例与专家团队,为和君商学提供了深厚的实战教学资源,构成了其独特的“商学+咨询+资本”生态优势。

二
关于和君商学院
和君商学院是北京和君集团属下北京和君商学在线科技股份有限公司兴办的一个商学培训计划,学制为一年一届,主要面向拥有名校学历的职场人才和在校高年级学生招生,旨在培养企业经营和管理、金融、投资、创业创新等领域的职业高手,帮助学员实现高薪就业、转行、换岗、晋升、高阶职业发展、创业、事业升级。办学历史23年(2003-2026),累计培养了两万多名拥有名校本硕博学历的青年人才和企业家人才。
和君商学院的前身是“王明夫投资银行私塾”,始于2003年;2007年正式开办和君商学。最初仅在北京,面向清华、北大、人大等首都名校招生。历经22年的发展,逐步从北京走向全国和世界,从线下走向线上,现已在中国31个省市自治区、美欧日澳等地开班教学,全球名校学生和职场菁英实现线上线下互动教学,建立学习社区,构成一个积极向上、充满正能量的人才群体。
和君商学的培养目标和学员职业走向,主要为:管理咨询师、投资银行家、企业家、创业者、上市公司高管、企业管理者、职业经理人、大数据和人工智能产业专家、证券分析师、投资家、商学思想家、商学教育家、财经作家。

三
关于和君教育小镇
和君教育小镇,座落在江西赣州市会昌县的万亩森林竹海里,是江西省人民政府审定的省级特色小镇。和君职业学院,是赣州市第一所民办大学,也是我国第一所建在革命老区红色村子里的全日制大学,目前以大专为主,部分专业联合培养本科,校园座落在和君教育小镇里,校在镇中、镇校一体,森林竹海、山水田园、溪流飞瀑,环境十分优美,堪称“世界最美大学”之一。和君集团是世界上第一家拥有全日制大学的管理咨询机构。

拥有万亩森林与竹海,林泉飞瀑、田园生活、宜居宜业、天人合一
「PART.TWO」
科技产业孵化班介绍及价值

科技产业孵化班介绍
01
科技创新是驱动高质量发展与新质生产力培育的核心引擎,长三角作为我国科创资源最密集、产业活力最强的区域,正迎来技术突破与产业升级的战略机遇期。当前科技成果转化不畅、技术与产业需求错配、创业者缺乏商业与资本思维等问题依然突出,需搭建连接技术、产业、资本、市场、人才的一体化赋能平台。
班级依托二十三年商学办学积淀与 商学+咨询+资本生态优势,聚焦长三角一体化发展战略,开设科技产业孵化班,本班以科技创业孵化+科创企业家培育为核心定位,打造集商学体系、科创实战、资源链接、长期陪跑于一体的全周期赋能项目,精准破解科技成果落地难、科创企业成长慢、创业者能力升级不足三大痛点。
项目面向科技创业者、科研成果转化人才、科创企业高管与产业投资人才,提供从技术评估、商业模式设计、组织管理到融资对接、产业对接的全链条赋能。课程采用核心商学大课+科创专题教学+实战实践活动相结合的模式,兼顾理论体系与落地实操,同步开展科创路演、标杆企业访学、学员企业互访、产业研学等特色活动。
班级坚守严肃办学理念,传承和君优良学风,以培养兼具技术视野、产业思维、资本能力、管理素养的复合型科创人才为目标,助力学员夯实创业根基、链接核心资源、规避成长弯路,成长为德能兼备、引领产业创新的科创中坚力量,共同推动长三角科技创新迈向更高水平。
培养目标
02
塑造技术+商业+资本+管理的四维复合认知,打破技术思维与商业思维壁垒。
掌握科创赛道选择、成果商业化、融资路演、股权治理、知识产权、精益运营全流程方法论。
链接政产学研融全链条资源,加速项目落地与企业成长。
培育德能兼备、引领新质生产力发展的科创创业者、科创高管、科技转化专家。
班级核心价值
03
1、认知升级:构建科创+商业的复合思维体系
依托和君商学成熟的商学教育体系,为学员提供前沿、系统的课程内容,涵盖科创趋势解读、技术商业化、企业管理、资本运作、政策解读等核心模块。邀请和君及前沿的创业导师、实战专家、投资人、科学家等组成导师团,结合先进的成功案例,拆解科技创业全流程逻辑,帮助学员打破技术思维局限,建立技术+商业+资本的三维认知,破解技术商业化瓶颈,精准把握科创赛道风口与发展规律。
2、资源链接:打通科创生态全链条资源通道
产业资源
链接具身智能、半导体、新材料、新能源、生物医药、低空经济、脑机科学等新质生产力相关领域的标杆企业、科研院所与产业园区,组织沉浸式访学活动,让学员近距离感受产业生态、学习先进经验,对接产业链上下游优质资源,助力企业突破发展瓶颈。
科创创业者
已在科技领域开启创业,产业方向聚焦具身智能、半导体、新材料、新能源、低空经济、脑机科学等新质生产力领域,未来有志于将公司和事业发展壮大,对个人与企业发展有更高追求的科技企业创始人、董事长、CEO或核心决策层。
科研与学术人才
高校教师、科研人员、在读博士(意向科技转化/创业)、硕士及本科高年级学生(理工科背景优先),希望实现科研成果转化、了解创业流程、链接产业与资本资源的相关人才。
3、实战孵化:全方位助力项目落地与企业成长
班级配备专业孵化团队老师,为学员提供创业辅导,针对项目定位、商业模式优化、组织架构搭建、业务流程梳理等核心问题提供精准指导,帮助学员规避创业风险、优化发展路径。定期举办科创企业路演、创业实战训练营等活动,让学员在实践中打磨项目、积累经验,同时为优秀学员提供项目孵化支持,助力科技成果转化落地,为职场精英向科创方向转型提供持续平台与机会。
4、长期陪伴:终身赋能学员与企业发展
学员可享受和君商学的生态服务,包括最新产业资讯推送、资源对接更新、校友活动参与等,持续为学员及其企业的发展赋能。同时依托和君职业学院的产教融合资源,为学员企业提供人才培养、科研成果转化等后续支持,陪伴学员在科创道路上长期成长、持续突破。
「PART.THREE」
课程体系及授课导师

一、课程知识结构设计
底蕴的厚度决定事业的高度,合理的知识结构支撑起职业高手。
和君商学院为您设计知识结构如下:
-
核心知识体系:国势+产业+管理+资本
-
辅助知识体系:当下资本市场形势、AI助力企业和个人发展、职业技能和技巧等。
-
建设“丁”字型的复合式知识结构:在知识面和视野上要足够宽广,在自己的目标专业领域要足够纵深。

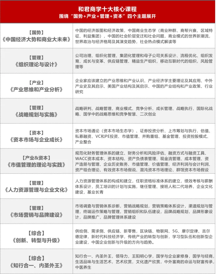
二、十大核心课程体系
1、十大主题课程设计:
每月一讲,涵盖国势+产业+管理+资本的知识体系。

2、十大主题课程授课导师
和君商学院的授课老师,主要是和君集团的合伙人、咨询师及和君校友,他们多数拥有顶级名校博士学位,长期从事企业管理、咨询、投融资、金融等工作,理论底蕴深厚、实践经验丰富。这些老师调研、咨询或实操的企业案例,累计达数千个之多;他们参与的投资操作,累计金额达数千亿元。这些案例和经验,使得和君商学院的课程以本土商业实践为特色,独树一帜、品质超卓。

三、产研共创主题课程
1、产研主题课程设计
课程围绕:科技创业孵化 + 科创企业家培育,打造商学体系 + 科创实战 + 资源链接 + 长期陪跑全周期赋能,破解成果转化、企业成长、能力升级三大痛点。

2、产研主题课程授课导师

备注:本排名不分先后
「PART.FOUR」
目标学员

本班级聚焦科技创新与创业领域,面向有理想、有抱负、有家国情怀,希望在科技领域深耕发展、实现自我价值与产业贡献的各类精英,具体招生对象如下:
科创创业者
已在科技领域开启创业,产业方向聚焦具身智能、半导体、新材料、新能源、生物医药、低空经济、脑机科学等新质生产力领域,未来有志于将公司和事业发展壮大,对个人与企业发展有更高追求的科技企业创始人、董事长、CEO或核心决策层。
潜在科创创业者
专业为理工科、管理、金融等相关领域,有志于在科技领域创业,具备一定的技术基础、创业意愿与资源储备,希望系统学习创业知识、链接创业资源的各界人士。
职场精英
重点面向上市公司、知名企业、创新企业、科研机构、金融机构等单位,从事科技研发、战略规划、投资管理、产业运营等相关工作,希望提升科创认知、对接科创资源、向科创领域转型或赋能科创产业的职场精英。
科研与学术人才
高校教师、科研人员、在读博士(意向科技转化/创业)、硕士及本科高年级学生(理工科背景优先),希望实现科研成果转化、了解创业流程、链接产业与资本资源的相关人才。
补充说明:
招生以长三角区域为主,非本区域(包括海外)不限制申请,但需保证每月一次线下班级活动参与;优先录取具备知名高校理工科背景、高科技领域创业经历、硬科技领域投资或行研经验的申请者。
「PART.FIVE」
报名信息

1、收费标准:
班级收费原价:29800 元/人
早鸟价:15000元/人,全日制在校学生免费(审核通过)
2、教学周期:
正式学习一年,2026年6月-2027年5月
3、招生规模:
每班30—50人,择优录取,额满即止
4、招生范围
招生以长三角区域为主,非本区域(包括海外)不限制申请,但需保证每月一次线下班级活动参与;优先录取具备知名高校理工科背景、高科技领域创业经历、硬科技领域投资或行研经验的申请者。
「PART.SIX」
报名流程

关于网络申请注册
1、填写报名链接:https://jsj.top/f/XkjLP5
2、通过PC端登录“和君商学院网申系统”(www.hejunedu.com),或移动端通过和君同学公众号或微信“申请和君商学”小程序,按提示注册并填写相关资料。
笔试和面试的具体安排,均可在网申系统或微信“申请和君商学”小程序中查询和了解。
笔试
1、考试范围
A、一份书目单《建设你的知识结构:和君推荐阅读书目单V2026》
B、和君集团实操商业案例集《高手身影1》、《高手身影2》(机械工业出版社出版)
C、王明夫主编《三度修炼—理想篇》、《三度修炼—态度篇》和《三度修炼—厚度篇》(华夏出版社2018年2月出版)
D、丹尼尔.雷恩等著《管理思想史》(第6版),中国人民大学出版社2012年出版E、保罗.萨缪尔森等著《经济学》(第19版),商务印书馆2013年出版
2、考试方式
在线答题,按照网申系统的提示说明,进行考试和提交。
面试
报名信息审核通过后到录取之前,院方统筹安排1次面试。面试时间和笔试时间互相独立,同步进行。招生组将向考生提前发出面试通知,考生按面试通知要求的流程参加面试。
录取
完成笔试和面试考核的考生,进行《和君商学院第十九届运行章程》学习和录取资格审查,缴费成功后即可完成正式录取。
「PART.SEVEN」
报名联络人

本班班主任:王博士13901581900
本班辅导员:崔老师18913516806

报名咨询

入学和君商学院
勿求显效、急功与近利
它不是为了今年和明年的
是为了五年后十年后你在哪里、会是什么样的
是为人生的发展后劲而入学的
和君商学院是和君集团属下的北京和君商学在线科技股份有限公司兴办的一个商学培训计划,学制为一年一届,主要面向拥有名校学历的职场人才和在校高年级学生招生,旨在培养企业经营和管理、金融、投资、创业创新等领域的职业高手,帮助学员实现高薪就业、转行、换岗、晋升、高阶职业发展、创业、事业升级。办学历史23年(2003-2026),累计培训了两万多名拥有名校本硕博学历的青年人才和企业家人才。
和君集团
和君集团创建于2000年春,先后在北京和上海成立总部,在赣南森林深处建立和君小镇。和君集团三大业务为咨询、资本和商学。和君咨询是亚洲大型规模的综合管理咨询机构,拥有26年咨询经验,咨询队伍超过1000人,为政府、企事业单位提供卓有实效的思想、知识和解决方案。和君资本是倡导并践行赋能式投资的资本品牌,以股权投资的方式,为企业提供资金并赋能于企业,为财富人士或机构提供财富管理服务,累计管理股权投资基金100多亿元。


夜雨聆风