【2026年】五下通用版数学【期中必考易错题型汇总(六大类)】可打印

点击 蓝字关注 获取更多资料
资料无偿分享,点击底部左下方“阅读原文”,进入下载页面!
温馨提示:以下为部分模板展示,文末有完整电子版资料领取方式









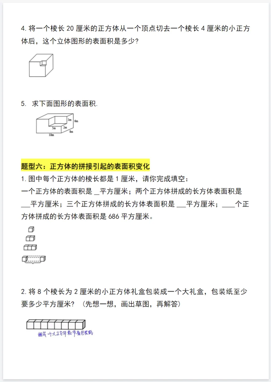
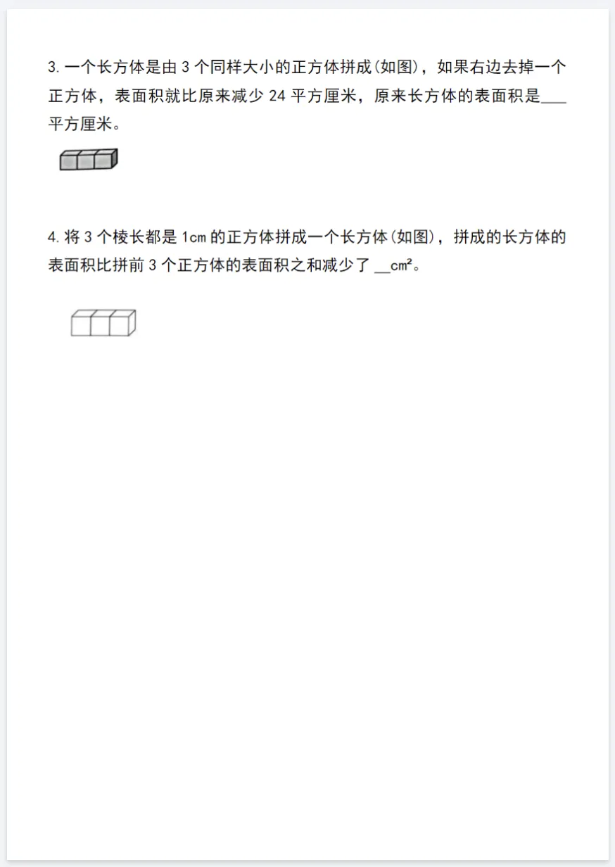
仅展示部分内容
需要直接领取,不过多展示!



点赞
收藏
分享
获取完整电子版:
①:点击左下角阅读原文获取资料记得给个“赞”和“在看”,感谢🙏!
②:在公众号消息对话框中发送:0424
说明
本微信公众账号分享的资源均通过网络等公共合法渠道获得,仅供试用!版权属于原出版机构或影像公司,本资源为电子载体,传播分享仅限于家庭使用与交流心得、参考和辅助购买决策,不得以任何理由在商业行为中使用,若喜欢此资源,建议购买实体产品。文章中的视频及图片均来自网络,版权归原作者或原出版社所有。如有侵权,请及时联系删除。

夜雨聆风