



公众号服务人群
及使用方法

老师——你可以转发给你的学生家长,方便家长辅导孩子的预习、做家庭作业、复习等学习活动使用;也可以作为自己备课的一个辅助。需要课件请点击文章最下面的阅读原文去查看。
家长——你可以以此课件的预览视频和课文讲解视频来了解孩子现在的详细学习内容,以便来监督孩子的预习、做家庭作业、复习等学习活动;如果你还有亲朋好友家的孩子在上小学,请转发给他们,方便他们辅导自己孩子的数学学习,或转发朋友圈,点击文章最下面的赞和在看按钮。谢谢!
学生——你可以来此查看课件预览视频和课文讲解视频,来帮助你预习明天的课程;也可以观看视频来帮助你复习和巩固已经学习过内容;还可以帮助你在做当天作业时,遇到难题时,来查看视频的学习内容,以便帮助你解决作业中的难题。
如果你觉得内容好,对你有帮助,请在最下面点赞和在看!并关注下面公众号北师大版小学数学课件分享。方便收看更多的内容。谢谢!

电子书



课件预览

教学设计


教学反思
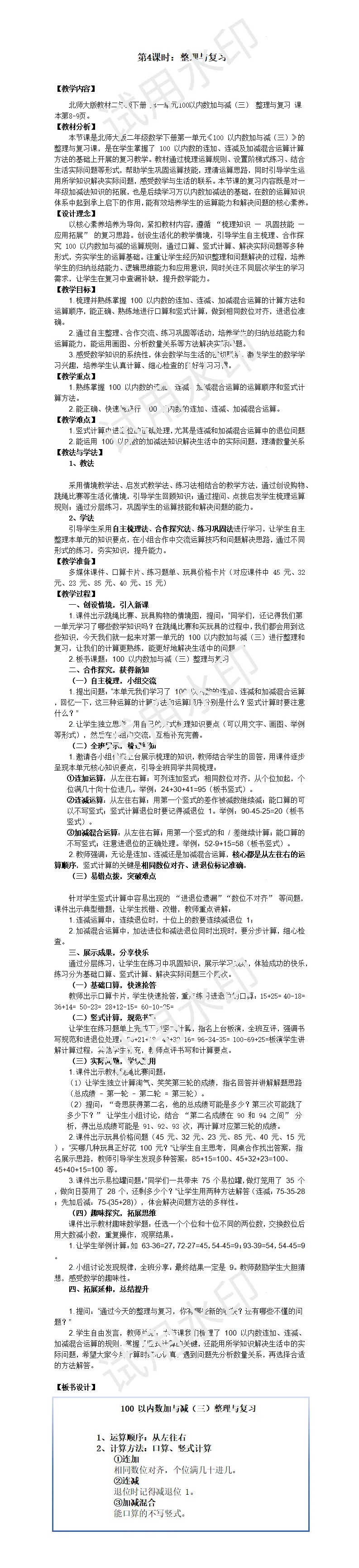
在完成北师大版二年级下册数学第一单元《100 以内数的加与减(三)》的整理与复习教学后,我进行了全面且深入的反思。
这一单元聚焦于连加、连减以及加减混合运算,旨在让学生熟练掌握运算顺序,提升计算能力,并能运用所学知识解决实际问题。教学过程中,我通过创设生动有趣的生活情境,如购物算账、统计物品数量等,引导学生积极参与学习,激发了他们的学习兴趣和主动性,大部分学生能积极投入到课堂讨论与练习中。
在复习计算方法时,我注重引导学生回顾算理,让他们明白每一步计算的依据。通过对比不同题目的计算过程,强化了学生对运算顺序的掌握,多数学生能正确进行连加、连减和加减混合运算。
然而,教学也存在一些明显的问题。部分学生在计算时仍会出现粗心大意的错误,如看错数字、抄错得数等,反映出他们良好的计算习惯尚未完全养成。在解决实际问题时,一些学生不能准确分析题目中的数量关系,导致列式错误,这表明他们运用数学知识解决实际问题的能力还有待提高。
针对这些问题,在后续教学中,我会加强计算习惯的培养,通过增加专项练习和日常提醒,让学生养成认真审题、仔细计算、反复检查的习惯。同时,我会设计更多有针对性的实际问题练习,引导学生学会分析题目中的数量关系,提高他们解决问题的能力。
此次整理与复习教学让我明确了教学中的优势与不足,为后续教学改进提供了方向,我会不断优化教学,助力学生更好地掌握数学知识。




本课课件免费
下载方法和链接
方法:复制下面链接,然后打开手机百度网盘软件(没有软件请提前下载安装注册),按提示操作!保存到自己百度网盘里,再下载到电脑桌面,就可以使用了。
通过网盘分享的文件:4.整理与复习(第一单元)课件.pptx
链接: https://pan.baidu.com/s/1hZgPUFWLDsRPQDEiBb0gXQ?pwd=zqmn 提取码: zqmn
夜雨聆风