What magical trick makes us intelligent? The trick is that there is no trick. The power of intelligence stems from our vast diversity, not from any single, perfect principle.
——Marvin Minsky,《The Society of Mind》
是什么神奇的诀窍让我们拥有智慧?答案是,没有诀窍。智慧的力量源于我们丰富的多样性,而非某一个单一、完美的规则。
——马文·明斯基,《心智社会》
1、OpenClaw基本介绍
要说现在全球最火的开源项目,那一定是OpenClaw。

这个AI个人助手的开源项目,到底有多火呢?
短短4个月,它在 GitHub 上已经获得超过27万个星星(Stars)。而且数据还在持续增长。而同样数量的星星,React 用了13年。

图:截至2026年3月OpenClaw数据
OpenClaw 的强大之处在于,它大大降低了人与AI智能体之间的沟通门槛。你可以直接使用自然语言来操控OpenClaw,让它帮你完成自动化操作和执行任务。你能通过QQ、飞书、微信等手机聊天应用给它发消息,你可以不断地教它,让它越来越了解你。
OpenClaw就像你的一位特别聪明的助理,而且还能不止一个。
有一点请注意,OpenClaw 解决的是一个智能体的非AI部分。OpenClaw 本身是没有AI能力的,它的AI能力取决于它后台配置的大模型。如果你觉得你的OpenClaw有点傻,要么是你没有很好地“教”它做事,要么就是它使用到的大模型有点拉胯。
OpenClaw 安装非常简单,稍微捣鼓一会,你就能装好。安装教程可以参考官方手册。
如果你的操作系统是 Linux OS,那就是一条命令的事。如果要在 Windows 下安装,建议提前装好 node.js 和 git。

图:OpenClaw 快速安装步骤
OpenClaw的核心文件如下:

图:OpenClaw核心文件
2、为什么OpenClaw能火
OpenClaw解决了单一Agent模式在交互上的局限瓶颈。
对于单一Agent架构,有三个核心痛点:
一是记忆负担过重、知识库臃肿,导致响应变慢、核心信息难检索。
二是容易产生上下文污染与逻辑混乱,跨类型任务切换时影响思考逻辑。
三是Token成本高昂、资源浪费,大量Token消耗在处理无关的信息上。

图:单智能体系统 VS 多智能体系统
而OpenClaw关于多Agent架构的设计哲学,降低了Agent设计的复杂度。
不仅如此,如果某个Agent流程出现故障,我们也更容易定位问题。
总之,使用多个智能体的架构,能让AI推理变得更加模块化和专业化。
这也源于现代管理学中一个基本共识:没有一个人是全能的,但一个组织可以。我们不用试图打造一个无所不能的“神”,而是构建一支各有所长、协同作战的AI特种兵团队。

图:多智能体故障定位
OpenClaw通过单个 Gateway 网关进程将聊天应用连接到Pi等编程智能体。它为 OpenClaw助手提供支持,并支持本地或远程部署。Gateway网关是会话(sessions)、路由(routing)和通道连接(channel connections)的唯一源。

图:OpenClaw工作原理
3、关于安全性
OpenClaw 的门槛,其实不是安装,而是怎么用。
用户首先要考虑的问题就是安全性。当前的OpenClaw还有很多安全问题。因为它在原始设计时,安全防护方面的措施很少。
比如你可以直接看到暴露在互联网上所有Openclaw的控制后台。
很可怕,对吧?

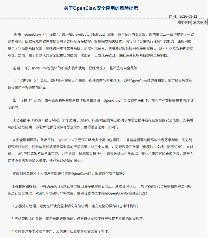
国家互联网应急中心最近发出《关于OpenClaw安全应用的风险提示》,提示严重的安全风险,里面就提到了提示词注入、误操作、插件skills投毒、安全漏洞等风险。

4、关于AI发展进程
去年年初,DeepSeek爆火,短短一年时间,大量AI应用已逐步成熟。
今年年初,OpenClaw走红,我个人推断,只需不到半年时间,很多个人助手类应用和工具都会走向成熟。
OpenClaw是一款现象级产品,从某种意义上看,它是AI迭代进化过程中的中间产物。
目前国内各大云厂商基本都推出了 OpenClaw 一键部署方案。最近,ArkClaw、QClaw、AutoClaw、NanoClaw,以及众多基于OpenClaw搭建的智能体,已被国内外多家公司及开发者陆续推出。相信智能与算力的应用很快会普及,算力将成为新的基础设施,token也会像水电煤一样,成为我们生活中的基础性需求。
如今,人类已不再纠结于智能、意识的理论探讨,因为“眼见为实”。无论称其为智能体、人工智能,我们都已无法忽略它的存在。人类已经看到了AGI时代下超级人工智能出现的可能。
5、我的使用建议
关于OpenClaw,我个人的使用建议是,安全第一。
如果你想尝鲜,可以用MacMini,也可以用虚拟机,在一个沙盒环境里运行OpenClaw。
如果你不这么着急尝鲜,可以再观望一段时间,我相信马上就能全民普及了。
我这段时间关于OpenClaw等AI工具的使用经验是:
我一开始在虚拟机里安装运行OpenClaw,但最近我已经在测试其他项目了。比如我最近开始使用飞书的妙搭,小龙虾“楚门”每天会为我生成AI研报、整理视频和网络文章、论文资讯。另外我在用cursor和trae做开发工作,这两个IDE工具都很好用。如果你只是简单问答,豆包、deepseek、千问就很好用。没必要一定用OpenClaw。
另外,OpenClaw调用大模型算力(token数)挺费钱的。我自己用下来的感受是,如果你平时从来不需要助手,现在这个助手对你来说可能还有点贵。因为一开始它就像个小白,你让它执行任务A,它为了完成这个任务,可能会自发去把任务B、任务C、任务D给执行了。它的效率越高,你的token额度就消耗越快。
不过相较于人类雇助手,OpenClaw AI助手绝对是高效且有性价比的。而普通人平时本来就不需要助手,现在是否要花钱雇个AI助手,这就见仁见智了。
6、结语
未来,一定是每个人去适应AI,而不是让AI来适应你。
未来,每个企业的流程都要去适应AI,而不是让AI来适应企业的流程。
未来,每个系统都会变成AI原生架构,系统要适应AI,而不是AI来适应系统。
参考文献
1、https://openclaw.ai
2、https://www.star-history.com/blog/openclaw-surpasses-react-most-starred-software
3、https://www.dailydoseofds.com/ai-agents-crash-course-part-12-with-implementation/#why-multi-agent
4、https://docs.openclaw.ai/zh-CN/start/getting-started
5、《OpenClaw使用指南与安全白皮书》
6、https://www.cert.org.cn/
历史文章阅读
Gall's Law(盖尔定律)-简单的规则导致复杂的行为,复杂的规则导致愚蠢的行为
如果你喜欢作者,欢迎订阅本公众号。
夜雨聆风