乐于分享
好东西不私藏

小龙虾OpenClaw四十问

小龙虾OpenClaw四十问
之前提到“OpenClaw架构粗解”,有些人还是觉得不贴切。 直接上问答吧!
1. Q: OpenClaw到底有哪些创新?
A:  1) 生产力上,小龙虾从“只说不做”到“说到做到”,打通执行力的最后一公里。 并且再次用“群体智能”替代“单兵作战”。动手能力体现相关技术上体现包括重用命令行CLI和文件系统控制,对接信息通道接活。群体智能体现在更自主的多智能体协同和全球贡献的Skills知识库。 
2)生产关系上, 小龙虾从SOP到AOP(Agentic Operating Procedure,智能体协作规程)变化。 从预定义的服务协作,到人机交互式协同的协同进化。 实现“人驱动流程”转向“目标驱动”。 重复性脑力劳动被替代,人力解放到更高价值创造中去。
3)生产效率上,通过端到端闭环 + 7×24 主动执行 + 技能的即插即用实现高效响应和规模化能力。
2. Q: OpenClaw到底有哪些技术创新?
A: OpenClaw没有发明Skills,Gateway, Memory, Agent Protocol, HeartBeat, ReAct Agent这些技术。 但是在架构上创新式的把这些技术融合了。 
1)通过Gateway as a Service + 插件机制Plugin实现通道,智能体,大模型,工具的联动,实现端到端的执行解决方案。 
2)通过心跳(HeartBeat)机制和多智能题协同,实现主动响应机制。 
3)通过惰性加载Skills技能三层记忆,实现了超宽上下文管理机制。 
3. Q: OpenClaw如何实现执行力的?
A: 1)闭环执行机制,目标 → 分解 → 执行 → 反馈 → 再执行,不仅是"能调用工具",而是"调用失败了还能继续朝目标改进"。
2)海量的技巧与进化机制,通过ClawHub上海量的Skills探查,以及错误学习改进Skills的能力实现基于反馈探索和改进的能力。 
3)强有力的工具机制,对浏览器的控制,对命令行CLI的控制,对文件系统的控制把调度能力做到极致。
4)记忆和宽上下文处理能力,在任务重启和试错过程中避免陷入错误陷阱。
4. Q: OpenClaw对大模型公司有什么影响?
A: 1)正面影响:海量的Token消耗,让大模型公司走向盈利, 市值猛涨。 
2)负面影响:用户入口被OpenClaw应用截流。 
3)挑战机遇:对低价高质量Token, 对超宽上下文窗口, 对代码命令行分析能力,Skills适配进化能力都提出了新的要求。 
5. Q: OpenClaw对云服务公司有什么影响?
A: 1)正面影响:小龙虾的本地化个性化需求对轻量云服务器需求激增。 对开源廉价Token的海量需求也提供云大模型API的流量。 
2)负面影响:对传统SaaS服务的冲击,可能造成传统收益的下降。 
3)挑战机遇:对类OpenClaw带来的各种安全和网络流量的异常管理提出挑战。 
7. Q: OpenClaw对SaaS应用服务公司有什么影响?
A: 1)负面影响:模式冲击,对于席位订阅到使用量/结果付费的模式冲击。 传统应用服务的核心技能外泄,开放的ClawHub让一些专业技能被更容易更廉价获得。 体验变化,描述目标的交互体验比按流程管理的交互更容易和直接。核心能力接口化,随着端到端任务集成,很多SaaS服务成为可取代的一环而被迫接口化。 
2)正面影响:数据壁垒被越来越高定价, 随着技能被共享, 数据的壁垒的价值得到进一步稀缺和凸显。 而数据规范和数据标准成为核心壁垒。 
8. Q: OpenClaw对AGI路径有什么影响?
A: 1)正面影响:对系统2的慢思考和逻辑推理一种工程化具象,让大众看到规模化、自主化和进化一起实现三化协同的强大能力。 个性化数字分身,一人公司概念得到更广泛的接受和信任。 
2)负面影响:OpenClaw对Skills的依赖,让智能再一次陷入了多少人工多少智能的经验路径。 为了完成特定任务,在Skills的迭代和管理上花了海量的时间和精力,算是一种通用方向的倒退。 
9. Q: OpenClaw对币圈有什么影响?
A:  1)正面影响:加速了币圈向“Agent 驱动自动化”转型,催生“AI+ Crypto”新赛道AI-Fi / Agentic Finance 概念与估值重构。自动机(Automaton)+ Conway基础设施+ ERC-8004 & x402支付协议等概念与OpenClaw的叠加,带来币圈的新基建动力。 
2)负面影响:OpenClaw的安全性问题进一步加剧了币圈的风险
10. Q: 应用OpenClaw最大的挑战是什么?
A: 1)安全问题:OpenClaw 默认配置不安全,大量用户因误配置或缺乏经验而暴露风险,甚至出现真实泄露和被接管案例。 而且,这种安全问题是设计权衡(“要执行力就必须给权限”)带来的系统性挑战。除了权限问题,来自ClawHub 与恶意插件的外部投毒也风险极高。常见风险如下:
- “提示词注入”风险
“误操作”风险
插件(Skills)投毒风险
安全漏洞风险
- 隐私外泄风险
2)长期维护难题:Memory 压缩、Skill 更新、日志审计、sandbox 调试都需要一定技术门槛。需要长期使用,让非开发者用户常感到“配置挑战远超使用收益”。记忆污染与“长程任务”的逻辑崩溃更是系统性维护难题。 
3)可靠性风险:Agent 自主性强,但仍会出现幻觉、错误决策、部分完成任务却自报“完成”的情况。高风险决策上可靠性依然不够。
4)经济性挑战:AOP(智能体协作规程)依赖大量的反思和多智能体对齐,需要闭环测试海量的任务和技巧。 可能很简单的计划外任务都需要海量的Token消耗,想要更经济的规划, 又会带来恐怖的维护改造难题。 
11. Q: 企业应用OpenClaw要注意什么?或者如何选择类OpenClaw平台?
A: 1)需要认知问题与挑战:参考10.
2)尽量采用SOP+AOP融合的道路,避免纯AOP带来的成本开销和不确定风险。 对于高频问题让AOP调度SOP来高效解决,对于长尾问题依赖AOP自身能力来试错。 
3)在选择类OpenClaw平台时,要看多智能体协同能力是否容易配置,看Skills支持的力度(例如是否支持Scripts, Reference), 要看平台内置的审计能力是否足够强大。 
12. Q: 如何让OpenClaw省Token?
A:  1)减少必要的上下文调用:系统提示词,工具定义上下文,历史记忆会话,心跳和定时任务,工具返回结果等都会消耗大量的Token,都非常值得精简。 
2)模型路由: 对于常规简单任务,例如心跳,接口调用等,使用便宜高速Token,最好使用本地超小模型的免费Token。 对于推理规划使用贵的Token。
3)Skills精选:通过限定Skills范围,使用高质量Skills,让ReAct Agent高效完成任务,可以节省大量的Token,提前完成任务。 
4)调低多模态数据分辨率:通过适当降低多模态数据的分辨率可以节省大量的多模态Token开销。 
5)配置增强的摘要和本地RAG能力:通过RAG和精准摘要的增强预处理,把历史数据的重复处理变得省Token。
13. Q: 如何让OpenClaw更安全?
A: 1)遵循环境隔离、权限最小化、数据脱敏、网络隐身、供应链审核和持续监控原则。
2)沙箱隔离:通过容器隔离,网络沙箱,文件系统沙箱等限定可访问区域和范围。 
3)限定Skills:通过Skills审计和限定, 减少注入病毒等风险。 
4)使用审计:安装Shield等操作审计产品, 对非法操作进行限定,并自动对数据进行脱敏上传。 
5)提升监控: 通过行为监控,高风险操作人工确认监控等提升监控预警能力。 
14. Q: 行业内比较成功的OpenClaw应用案例?
A: 1) 自动化信息挖掘:在资管基金行业, 通过OpenClaw来实现深度信息挖掘。 
2)NateEliason 的 SaaS 创业闭环:Nate 仅为自己的 OpenClaw 智能体 “Felix” 注入了 1000 美金的启动资金,并赋予了它从市场调研、网站搭建、产品设计、社媒运营到客户转化的全链路权限。3 周内实现 14,718 美元营收。
3)客户支持与在线运营:通过OpenClaw盯着邮箱和互联网社区,自动化创建复杂工单,并盯着产品状态更新
要注意大部分成功案例都是已有方向的加速,并非全新方向的新发现!
15. Q: OpenClaw与传统Agent(Manus)有啥不一样?
A: 1) OpenClaw是强试错的AOP能力,Manus是强调规划的任务托管能力。 对于容易出错失败的任务, OpenClaw的自主修复能力要远远强于Manus。
2)OpenClaw适合本地数据的处理, Manus需要上传大量本地数据,OpenClaw的个性化工作方式更适合日常工作的加速, Manus则更适合专项任务的深度思考和调研。 
3)OpenClaw在多智能体协同的广度、深度两方面都比Manus要更自主,并且适应Skills会自动调整。 而Manus更偏固化为规划(Planner)、执行(Execution)、验证(Verification)三个思维逻辑的协同。 
16. Q: OpenClaw的多智能体如何协同的?
A: OpenClaw除了单一智能体之外, 至少有三种智能体协作模式。 1) 子Agent(SubAgent)模式, 一个Agent在Session运行过程中,可以产卵(Spawn)行为生成下一代子Agent来分活干。 可以通过配置来限定子Agent的深度和广度。 
2)ACP (Agent Client Protocol) 协议智能体模式, 通过标准的 ACP 协议实现的连接方式,一般需要外部专业Agent能力的时候, 可以通过标准协议进行跨服务器跨部门协作对接完成。 因此, ACP协作需要持久化支持,来保存外部结果。
3)多Agent团队模式,通过多对多、点对点、及层次化通信来建立的智能体协作。 甚至可以为每个Agent提供一个沙箱来独立运作。  团队模式,又分为三种通信机制。 
- Orchestrator(编排者):“星型”结构, Orchestrator 拆解任务 → 分发给 Worker A → 结果回传 Orchestrator → 分发给 Worker B
Peer-to-Peer(点对点/P2P) : P2P 模式,智能体 A 完成任务后,将结果发布到总线;智能体 B 订阅了该类消息,自动触发下一步动作,无需中心节点介入。
Hierarchical(层级化):树状结构,顶层 Manager 负责大方向,中间层 Lead 负责特定领域,底层执行具体操作。每一层级只与其直接上下级通信。
其中用得最普遍的是层级化树状模式。
另外,也正是因为多Agent的存在, 使得不同的通道可以配置不同的Agent,形成Agent路由机制。 
并且路由机制也支持让Agent动态绑定大模型,实现大模型动态选择。 
17. Q: OpenClaw如何调度Skills的?
A: 一)Skill的调度  1)Skills是提示词(上下文)的重要组成部分: 在Agent的核心pi-embeded-runner里面,在生成提示词的时候被调用的。 因此,所有的Skills和相关内存,都会变成大模型的上下文信息。 2)Skills加载有独立的Skills进行管理。 
二)Skill的加载,包括内置的Skills,工作区的动态安装Skills,包括其他补充的Skills, 通过优先级调度。 1)然后通过Skill发现相关的工具和内容是否已经开放使用, 如果开放使用了,才能被过滤进入系统提示词。  2)再有大模型来跟进Skills的名称描述等路由信息,由大模型来决定是否调度Skill.md细节内容。 3)进入Agent执行循环, 大模型决定是否读取Skill,是否执行Skill相关工具, 收集执行结果。 4)反馈回复。 
需要注意的是, OpenClaw里面Skill的加载细节和其他的平台并非完全一致的, 因此使用相关平台的时候, Skills是否能被完全加载使用,需要注意的。 
三)Skill的配置,Skill可以包含负责的路由信息,也可以包含复杂的拓展信息,例如Scripts, References, 只有各个平台是否支持加载相应的内容, 也是需要注意的。 
例如nanobot里面就不支持Scripts的扩展读取。 
18. Q: OpenClaw如何创建子Agent (SubAgent)的?
A: 子Agent可以是两种理解, 一种是派生的儿子Agent, 一种是拓扑树结构下的儿子节点的Agent。  
一)派生subagent, 通过 sessions_spawn 工具启动的一个独立子会话, 然后动态创建子 Agent。  具体的执行方式来自两个信息源。 1)来自直接任务命令:请为这个任务 派生3 个子 Agent。  2)来自Skills的技巧信息:遇到复杂任务时,优先使用 sessions_spawn 分解成子任务,再使用专用子 Agent。
二)预定义的树的子节点对于Agent,需要在主 Agent 配置中加入 allowAgents配置好预定义的Agent。 通过多Agent的预定义分工逻辑进行调度启动。 
要注意对于派生Agent的能力, 有些平台是不支持的, 录入CoPaw就没有派生子Agent的能力。 这样,对大任务自动化拆解成小任务执行的能力就会有很大限制。 
19. Q: OpenClaw的记忆如何实现的?
A:  一)三层记忆机制: 提供会话记忆,历史记忆,长期记忆三层记忆机制:
二)采用 “文件优先(File-First) + 混合检索(Hybrid Retrieval)” 的架构,解决了传统 Agent “每次重启就失忆”的问题。并且支持各种插件方案Cognee,Mem0,QMD 等
三)压缩机制: 上下文即将满时(或自动触发),Agent 会先运行一个“flush turn”,把重要信息显式写入 MEMORY.md 或 daily log,再进行总结压缩(/compact 命令)。 要注意,记忆不会“自动记住一切”,只有重要内容需要 Agent主动决定写入磁盘。这是有意设计,避免噪声积累,但也意味着需要良好 prompt 引导 Agent “什么该记”。
20. Q: OpenClaw的上下文能力是如何增强的?
A: 1) 宽上下文设计:包括记忆,技巧Skills, Tools的结果等大大提升了上下文里能够包括的内容。  
2)按需筛选核心内容: 通过混合检索(向量+BM25关键词, SQLite + SQLite-Vec)和MMR 重排(Maximal Marginal Relevance,最大边际相关性)实现精准过滤。 甚至可以通过插件增强替换更强的RAG支持。
3)主动压缩: 历史内容可以按内容(决策、事实、工具输出)重要性显式压缩写入(Pre-compaction Flush)。也可以通过压缩主动替换冗长上下文(Compaction)。
4)拥抱长上下文大模型特性: 对于1M token大模型, Prompt Caching等特性可以配置支持。 
21. Q: OpenClaw环境下CLI比MCP好在哪里?
A:  1. 上下文简短: 用命令行CLI替换MCP,大幅度减少Schema的上下文, 方便人类阅读改进Skills。 
2. 管道组合:通过Shell的管道组合能力,大幅度提升命令行CLI的修正增强能力。
3. 避免占用服务资源:很多MCP依赖本地服务器提供统一服务注册能力,命令行CLI,即插即用,随用随丢,灵活便利。 
22. Q: OpenClaw与传统ReAct Agent有什么差异?
A:   OpenClaw在主动性,异步高可用性,超宽精选上下文,有记忆状态, 原生子Agent细化任务, Skills拓展和进化能力上都比传统的ReAct Agent有更强的环境反馈再适应的能力。 
23. Q: OpenClaw如何做到自主性提升的?
A:  1)最重要的是心跳机制, 有了心跳, Agent在你不在线时也能自主监控(邮箱、服务器、新闻、日历、文件变更等),并决定是否干预。但因此, 心跳也要消耗很多的Token。 
2)心跳非常灵活,可以绑定通道,绑定账号, 甚至定制Skills。 
3)长期记忆,支持长久存储和任务重启后重新试错,也让本地特定问题得到针对性的响应。 
24. Q: OpenClaw的进化能力如何实现?
A: 1) 能力升级: Skills 创建,版本更新,自主进化。形成“经验 → 反思 → 新 Skill → 复用提升”的进化循环。内置 skill-creator 或聊天指令(如“帮我创建一个新 Skill 来自动处理 XX”),自主生成新Skill迭代。
2)记忆学习:通过MEMORY.md + daily logs 的“永生记忆”,可以模拟生命周期学习lifetime-learning的机制。 
3)心跳复盘: 可以基于Heartbeat.md 中加入“每晚复盘 + 进化”。
4)多智能体协同: 可以利用灵活的多Agent协同,通过多模型多智能体之间的反馈增强达到能力进化。 
5)强化学习: 通过Skill + RL,甚至OpenClaw + RL来实现基于强化算法的进化。 
SKILLRL: Evolving Agents via Recursive Skill-Augmented Reinforcement Learning
《OpenClaw-RL: Train Any Agent Simply by Talking》
25. Q: OpenClaw使用Skills与传统的Prompts服务有啥区别?
A: 1)惰性动态加载: Skills 与 Prompts服务最大的差异就是,是否按需动态加载。 一旦可以按需加载, 就可以更自主的实现版本迭代和自主新建进化。 
2) Skills拓展了Prompts的路由能力和上下文能力。更适合面向任务的经验描述,尤其其中的工具关联, 让本地任务执行能力大幅度提升。 
3)强大的社区支持:OpenClaw的爆火, 催生了Skills社区的快速发展, ClawHub等社区的快速发展带来了比提示词更高可用性。 
26. Q: OpenClaw中Skills配置方式有哪些?
A: 1)多个Skills的优先级配置, 工作目录, 共享目录和定制共享的优先级差异很大。 
2)单个Skills里面配置metadata, 单个skill.md里面需要安装vibe coding相关的经验来提升Skill的执行力。 “Vibe Coding最重要的是什么?
3. 在安全白名单(allowBundled),  entries为特定 Skill 设置 API Key、启用状态等。
27. Q: OpenClaw中哪些Skills是必须的?
A:  Skills的必要性完全取决于你的需求:
1)安全需求: skill-vetter 安全审计
2)进化技能:Capability Evolver,Self-Improving Agent, skill_maker,memory_vault,

Find Skills / ClawHub

3)网页执行:Agent Browser,arxiv-browser,Tavily Search
4)信息处理:Summarize
一般可以按照安全类 → 生产力类 → 进化类 → 场景特定类进行思考必须性。 
28. Q: OpenClaw中工具结果如何反馈到智能体里面的?
A:  1)反馈阶段:工具结果是在大模型推理决定工具调用之后才被加入流程的。 
用户消息 → 网关(WebSocket 路由)            → 代理会话(PI-Agent π 运行时)→ 上下文组装            → LLM 推理(决策:回答 或 调用工具)            → 工具执行            → 工具结果注入             → LLM 继续推理            → 最终响应流式输出
2)具体步骤: 具体在runEmbeddedPiAgent函数里面, 在agents/pi-tools.ts里面进行调用,然后把执行结果保存agents/session-tool-result-guard.ts, 进而触发压缩compaction.tool-result-details.ts
3)扩展能力:通过各种hook的绑定, before_tool_call,after_tool_call,tool_result_persist 可以进一步实现对特定工具结果的处理能力。 
29. Q: OpenClaw的架构灵活性体现在哪里?
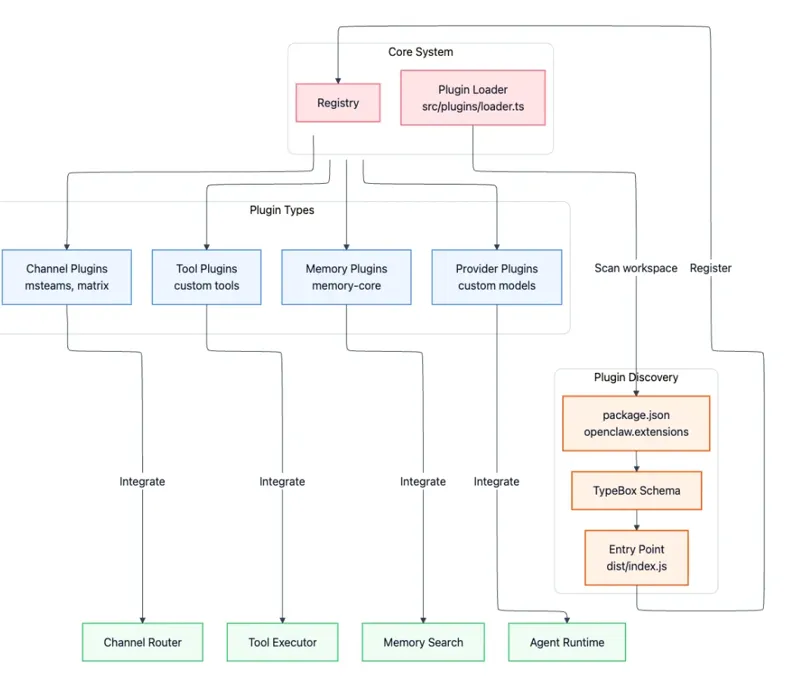
A:  1)强大的插件系统(Plugin System), 除了Gateway之外, 几乎所有的其他能力都可以是插件。 
2. 强大的Markdown应用能力: 技巧Skills,记忆Memory,配置 SOUL.md / AGENTS.md等,都是markdown,把markdown的能力用到了极致。 
3. 轻量异步Agent内核应用: 核心的Pi Agent为OpenClaw提供了一个轻量闭环逻辑,并且Pi Agent是一个编程Agent,对命令行工具支持能力天生就是非常适合的。 
OpenClaw还有很多设计, 例如兼容各种主流大模型,钩子hooks暴露,等也很灵活。 
30. Q:OpenClaw的安全沙箱是怎么实现的?
A: 1)安全沙箱(Sandbox)是内嵌机制, 主要针对工具执行,浏览器操作。 OpenClaw的网关自身不在沙箱运作的。 
2)三种沙箱机制: 沙箱默认是Docker方式, 支持SSH的远程主机,支持OpenShell的镜像(https://github.com/NVIDIA/OpenShell
3)三种域控制: 每个Session都是一个容器, 每个Agent一个容器,所有沙箱Session共享一个容器。 
31. Q: OpenClaw如何保证不会死锁,重复劳动的?
A: OpenClaw无法保证不会死锁,但是通过“限制循环成本 + 提升每一步信息增量”来控制死锁和避免重复劳动。

其中,避免重复劳动主要是通过上下文压缩,记忆系统,工具循环检测。

而控制死锁主要通过,限制+检查+恢复三方面来约束
一)限制约束层面
1)限制并发: 同一个会话中,运行的并发Agent数量有控制,通过maxConcurrent来限制并Agent和子Agent的数量。 
2)加锁机制:网关加锁,保障只有一个网关跑在一个端口上工作。工作目录加锁:保障存储区域的冲突死锁。
3)预算机制:对于内存,硬盘等资源建立预算模式,超过预算就会中断。4)超时机制:对于工具调用设置异步超时机制,一旦超时强行杀死进程。
5)排队机制:对于消息设置排队和中断机制。 
6)备用机制:对于大模型等核心能力,建立备用机制保障基础能力。 
二)检测机制层面
1)循环检测机制 (Loop Detection):
- 不产生进展的重复序列
高频无结果循环(相同的工具、相同的输入、重复的错误)
已知轮询工具的特定重复调用模式
2)心跳状态回顾分析, 通过心跳机制可以实现对出问题的任务进行中断处理。 
三)快速恢复机制:有快速恢复机制,重新批准设备配对。重新在前台打开节点应用。重新授予操作系统权限。重新创建或调整执行审批策略。等。
但是即便如此, 异常存在工具震荡,上下文污染等问题导致浪费Token等问题发生。 
32. Q: OpenClaw如何实现执行过程中,应对新的消息而不混乱的?
A:   1) Session隔离: 通过Session隔离生成一个串行的通道, 通过Direct Message(DM)来建立一个域管理,实现不同用户不同来源的消息不会相互污染上下文。 DM域里面在一定连续性和长度限制下,可以自动映射到Session。 
2)通过Lane Queue来实现串行:通过Session的Lane保障一个Session里面只有一个线程在串行工作。 对于必需的并行,可以通过Global Lane进行并行通道控制。 
通过两层限制,即使你在 DM 里连续发 3 条消息,第 2、3 条也会乖乖排在 queue 里,等第 1 条彻底跑完(包括所有 tool call 和文件落地)才继续。
因此, 在Agent Loop里面完成智能体执行前, 从网关到Agent Loop的步骤中,通过Direct Message 和 Session建立是要通过Lane Queue排队和适配并调度Agent的。 从而保障了新的消息不混乱。
33. Q: OpenClaw如何保证把最关键的内容记忆下来的?
A:  主要通过压缩Compaction和截断Pruning两种机制来记忆关键内容的。 1)压缩,对于重要的上下文信息, 通过大模型的Summarize的能力进行压缩。 并且具体的压缩能力还可以通过Skills进行配置。 
2)断, 对于历史中工具的结果, 过长的内容就直接进行截断处理。 
34. Q: OpenClaw如何处理多模态的?
A: OpenClaw 对于视频,图片, 音频都有专门的支持。 
1) 对多模态内容进行大小限制: image: 10MB, audio: 20MB, video: 50MB。 同时,需要配置多模态大模型进行支持。 
2)格式大小转化:对于通道里面的多模态进行进行统一管理,之后通过媒体理解步骤转成大模型可接受的多媒体格式。为了适配多模态大模型的限制,还需要对分辨率进行处理,减少多模态的大小。
3)对于上下文RAG,需要配置多模态的embedding能力。 
4)对于记忆内容,倾向于记录多模态的描述内容。 
35. Q: OpenClaw的心跳机制是否可以定制化改造?
A:  心跳机制支持配置,包括间隔时间,对应大模型,提示词, 技巧

HEARTBEAT.md, 除此之后。  还支持添加心跳处理钩子和外部唤醒机制。 

1)心跳处理钩子: PluginHookAgentContext
2) 外部唤醒机制: 暴露 requestHeartbeatNow()、setHeartbeatWakeHandler() 等给外部唤醒。
36. Q: OpenClaw的Agent实现有哪些核心步骤?
A:  一个OpenClaw的Agent的核心步骤:
1)单个循环(Loop):消息输入 → 上下文组装 → 模型推理 → 工具执行 → 流式回复 → 持久化。
2)循环能力: 包括循环,重做,压缩,轮询大模型 等能力。 
37. Q: OpenClaw的权限管理如何实现的?
A:  权限限制包括安全原则的权限限制和用户权限的管理两个大的方向。 
1)安全原则:主要是安全沙箱的实现机制, Sandbox 隔离(运行时边界)。 其次,就是审计执行, 类似安装Shield之类的审计隔离工具。 
2)用户权限: DM Policy 与通道访问控制 + Session/Channel 隔离 +
Tool 访问控制  + 执行时策略(Policy)。 尤其对工具的访问, 支持到用户级别的详细配置来控制。 
38. Q: OpenClaw自身如何配置的?
A: 最主要的配置在openclaw.json的配置文件里面。 它的调度过程如下:
具体包括Agents, 浏览器, 通道, 网关,消息, 大模型, 插件, 技巧等主要的配置内容。 更具体可以参考: https://docs.openclaw.ai/cli/config
39. Q: OpenClaw的悖论和痛点是什么?
A:  OpenClaw有三大悖论:1)通用智能悖论: 你感受到的能力大部分是来自设计师的经验,但它却被称为通用智能的代表。 2)全权代理悖论: OpenClaw的权限给大了就不安全,权限给小了就没啥用。 3)日常助手悖论:OpenClaw干的是日常助手的活,但是把OpenClaw折腾明白却是非常专业的活。
OpenClaw常见的痛点:
1. 智能体的行为不稳定,例如能力“突然消失”,幻觉问题,工具调用失败等,记忆不可靠。
2. 安全问题很明显。Shodan 扫描发现 42,000+ 个 OpenClaw 实例暴露在公网,230个恶意脚本插件被发布到 ClawHub。
3. 配置复杂:各种配置和技巧配置需要平衡的问题太多,细项选择过多。OpenClaw 的一位维护者 Shadow 在 Discord 公开警告:"如果你不懂如何运行命令行,这个项目对你来说太危险了,根本不适合安全使用。"
40. Q: OpenClaw的常见竞品有哪些?
A: OpenClaw在编程语言,供应商,系统平台,安全性,架构设计,通道关联等各个方向上都在定制化,出现各种竞品 。 
  • 如果你最看重安全与隔离:选 NanoClaw 或 TrustClaw(容器/企业级 sandbox)。
  • 追求极致轻量/低资源:Nanobot、PicoClaw 或 OpenFang。
  • 硬件玩家:PicoClaw, Zclaw等。
最后,感慨个题外话,长这么大,很多年没听到六里长街送别的场景了!苏州的确是一个有升学崇拜的人文好地方!谁死了,能会有几公里的送别呢,哪怕小龙虾,也不枉此生。
参考:
1. https://deepwiki.com/openclaw/openclaw/2.5-multi-agent-routing
2. https://github.com/openclaw/openclaw/issues

3. https://docs.openclaw.ai/tools/multi-agent-sandbox-tools

基本 文件 流程 错误 SQL 调试
  1. 请求信息 : 2026-04-04 07:56:33 HTTP/1.1 GET : https://www.yeyulingfeng.com/a/490439.html
  2. 运行时间 : 0.101567s [ 吞吐率:9.85req/s ] 内存消耗:5,016.30kb 文件加载:145
  3. 缓存信息 : 0 reads,0 writes
  4. 会话信息 : SESSION_ID=02239896a3152ea22ac2da3374846d79
  1. /yingpanguazai/ssd/ssd1/www/wwww.yeyulingfeng.com/public/index.php ( 0.79 KB )
  2. /yingpanguazai/ssd/ssd1/www/wwww.yeyulingfeng.com/vendor/autoload.php ( 0.17 KB )
  3. /yingpanguazai/ssd/ssd1/www/wwww.yeyulingfeng.com/vendor/composer/autoload_real.php ( 2.49 KB )
  4. /yingpanguazai/ssd/ssd1/www/wwww.yeyulingfeng.com/vendor/composer/platform_check.php ( 0.90 KB )
  5. /yingpanguazai/ssd/ssd1/www/wwww.yeyulingfeng.com/vendor/composer/ClassLoader.php ( 14.03 KB )
  6. /yingpanguazai/ssd/ssd1/www/wwww.yeyulingfeng.com/vendor/composer/autoload_static.php ( 6.05 KB )
  7. /yingpanguazai/ssd/ssd1/www/wwww.yeyulingfeng.com/vendor/topthink/think-helper/src/helper.php ( 8.34 KB )
  8. /yingpanguazai/ssd/ssd1/www/wwww.yeyulingfeng.com/vendor/topthink/think-validate/src/helper.php ( 2.19 KB )
  9. /yingpanguazai/ssd/ssd1/www/wwww.yeyulingfeng.com/vendor/ralouphie/getallheaders/src/getallheaders.php ( 1.60 KB )
  10. /yingpanguazai/ssd/ssd1/www/wwww.yeyulingfeng.com/vendor/topthink/think-orm/src/helper.php ( 1.47 KB )
  11. /yingpanguazai/ssd/ssd1/www/wwww.yeyulingfeng.com/vendor/topthink/think-orm/stubs/load_stubs.php ( 0.16 KB )
  12. /yingpanguazai/ssd/ssd1/www/wwww.yeyulingfeng.com/vendor/topthink/framework/src/think/Exception.php ( 1.69 KB )
  13. /yingpanguazai/ssd/ssd1/www/wwww.yeyulingfeng.com/vendor/topthink/think-container/src/Facade.php ( 2.71 KB )
  14. /yingpanguazai/ssd/ssd1/www/wwww.yeyulingfeng.com/vendor/symfony/deprecation-contracts/function.php ( 0.99 KB )
  15. /yingpanguazai/ssd/ssd1/www/wwww.yeyulingfeng.com/vendor/symfony/polyfill-mbstring/bootstrap.php ( 8.26 KB )
  16. /yingpanguazai/ssd/ssd1/www/wwww.yeyulingfeng.com/vendor/symfony/polyfill-mbstring/bootstrap80.php ( 9.78 KB )
  17. /yingpanguazai/ssd/ssd1/www/wwww.yeyulingfeng.com/vendor/symfony/var-dumper/Resources/functions/dump.php ( 1.49 KB )
  18. /yingpanguazai/ssd/ssd1/www/wwww.yeyulingfeng.com/vendor/topthink/think-dumper/src/helper.php ( 0.18 KB )
  19. /yingpanguazai/ssd/ssd1/www/wwww.yeyulingfeng.com/vendor/symfony/var-dumper/VarDumper.php ( 4.30 KB )
  20. /yingpanguazai/ssd/ssd1/www/wwww.yeyulingfeng.com/vendor/guzzlehttp/guzzle/src/functions_include.php ( 0.16 KB )
  21. /yingpanguazai/ssd/ssd1/www/wwww.yeyulingfeng.com/vendor/guzzlehttp/guzzle/src/functions.php ( 5.54 KB )
  22. /yingpanguazai/ssd/ssd1/www/wwww.yeyulingfeng.com/vendor/topthink/framework/src/think/App.php ( 15.30 KB )
  23. /yingpanguazai/ssd/ssd1/www/wwww.yeyulingfeng.com/vendor/topthink/think-container/src/Container.php ( 15.76 KB )
  24. /yingpanguazai/ssd/ssd1/www/wwww.yeyulingfeng.com/vendor/psr/container/src/ContainerInterface.php ( 1.02 KB )
  25. /yingpanguazai/ssd/ssd1/www/wwww.yeyulingfeng.com/app/provider.php ( 0.19 KB )
  26. /yingpanguazai/ssd/ssd1/www/wwww.yeyulingfeng.com/vendor/topthink/framework/src/think/Http.php ( 6.04 KB )
  27. /yingpanguazai/ssd/ssd1/www/wwww.yeyulingfeng.com/vendor/topthink/think-helper/src/helper/Str.php ( 7.29 KB )
  28. /yingpanguazai/ssd/ssd1/www/wwww.yeyulingfeng.com/vendor/topthink/framework/src/think/Env.php ( 4.68 KB )
  29. /yingpanguazai/ssd/ssd1/www/wwww.yeyulingfeng.com/app/common.php ( 0.03 KB )
  30. /yingpanguazai/ssd/ssd1/www/wwww.yeyulingfeng.com/vendor/topthink/framework/src/helper.php ( 18.78 KB )
  31. /yingpanguazai/ssd/ssd1/www/wwww.yeyulingfeng.com/vendor/topthink/framework/src/think/Config.php ( 5.54 KB )
  32. /yingpanguazai/ssd/ssd1/www/wwww.yeyulingfeng.com/config/alipay.php ( 3.59 KB )
  33. /yingpanguazai/ssd/ssd1/www/wwww.yeyulingfeng.com/vendor/topthink/framework/src/think/facade/Env.php ( 1.67 KB )
  34. /yingpanguazai/ssd/ssd1/www/wwww.yeyulingfeng.com/config/app.php ( 0.95 KB )
  35. /yingpanguazai/ssd/ssd1/www/wwww.yeyulingfeng.com/config/cache.php ( 0.78 KB )
  36. /yingpanguazai/ssd/ssd1/www/wwww.yeyulingfeng.com/config/console.php ( 0.23 KB )
  37. /yingpanguazai/ssd/ssd1/www/wwww.yeyulingfeng.com/config/cookie.php ( 0.56 KB )
  38. /yingpanguazai/ssd/ssd1/www/wwww.yeyulingfeng.com/config/database.php ( 2.48 KB )
  39. /yingpanguazai/ssd/ssd1/www/wwww.yeyulingfeng.com/config/filesystem.php ( 0.61 KB )
  40. /yingpanguazai/ssd/ssd1/www/wwww.yeyulingfeng.com/config/lang.php ( 0.91 KB )
  41. /yingpanguazai/ssd/ssd1/www/wwww.yeyulingfeng.com/config/log.php ( 1.35 KB )
  42. /yingpanguazai/ssd/ssd1/www/wwww.yeyulingfeng.com/config/middleware.php ( 0.19 KB )
  43. /yingpanguazai/ssd/ssd1/www/wwww.yeyulingfeng.com/config/route.php ( 1.89 KB )
  44. /yingpanguazai/ssd/ssd1/www/wwww.yeyulingfeng.com/config/session.php ( 0.57 KB )
  45. /yingpanguazai/ssd/ssd1/www/wwww.yeyulingfeng.com/config/trace.php ( 0.34 KB )
  46. /yingpanguazai/ssd/ssd1/www/wwww.yeyulingfeng.com/config/view.php ( 0.82 KB )
  47. /yingpanguazai/ssd/ssd1/www/wwww.yeyulingfeng.com/app/event.php ( 0.25 KB )
  48. /yingpanguazai/ssd/ssd1/www/wwww.yeyulingfeng.com/vendor/topthink/framework/src/think/Event.php ( 7.67 KB )
  49. /yingpanguazai/ssd/ssd1/www/wwww.yeyulingfeng.com/app/service.php ( 0.13 KB )
  50. /yingpanguazai/ssd/ssd1/www/wwww.yeyulingfeng.com/app/AppService.php ( 0.26 KB )
  51. /yingpanguazai/ssd/ssd1/www/wwww.yeyulingfeng.com/vendor/topthink/framework/src/think/Service.php ( 1.64 KB )
  52. /yingpanguazai/ssd/ssd1/www/wwww.yeyulingfeng.com/vendor/topthink/framework/src/think/Lang.php ( 7.35 KB )
  53. /yingpanguazai/ssd/ssd1/www/wwww.yeyulingfeng.com/vendor/topthink/framework/src/lang/zh-cn.php ( 13.70 KB )
  54. /yingpanguazai/ssd/ssd1/www/wwww.yeyulingfeng.com/vendor/topthink/framework/src/think/initializer/Error.php ( 3.31 KB )
  55. /yingpanguazai/ssd/ssd1/www/wwww.yeyulingfeng.com/vendor/topthink/framework/src/think/initializer/RegisterService.php ( 1.33 KB )
  56. /yingpanguazai/ssd/ssd1/www/wwww.yeyulingfeng.com/vendor/services.php ( 0.14 KB )
  57. /yingpanguazai/ssd/ssd1/www/wwww.yeyulingfeng.com/vendor/topthink/framework/src/think/service/PaginatorService.php ( 1.52 KB )
  58. /yingpanguazai/ssd/ssd1/www/wwww.yeyulingfeng.com/vendor/topthink/framework/src/think/service/ValidateService.php ( 0.99 KB )
  59. /yingpanguazai/ssd/ssd1/www/wwww.yeyulingfeng.com/vendor/topthink/framework/src/think/service/ModelService.php ( 2.04 KB )
  60. /yingpanguazai/ssd/ssd1/www/wwww.yeyulingfeng.com/vendor/topthink/think-trace/src/Service.php ( 0.77 KB )
  61. /yingpanguazai/ssd/ssd1/www/wwww.yeyulingfeng.com/vendor/topthink/framework/src/think/Middleware.php ( 6.72 KB )
  62. /yingpanguazai/ssd/ssd1/www/wwww.yeyulingfeng.com/vendor/topthink/framework/src/think/initializer/BootService.php ( 0.77 KB )
  63. /yingpanguazai/ssd/ssd1/www/wwww.yeyulingfeng.com/vendor/topthink/think-orm/src/Paginator.php ( 11.86 KB )
  64. /yingpanguazai/ssd/ssd1/www/wwww.yeyulingfeng.com/vendor/topthink/think-validate/src/Validate.php ( 63.20 KB )
  65. /yingpanguazai/ssd/ssd1/www/wwww.yeyulingfeng.com/vendor/topthink/think-orm/src/Model.php ( 23.55 KB )
  66. /yingpanguazai/ssd/ssd1/www/wwww.yeyulingfeng.com/vendor/topthink/think-orm/src/model/concern/Attribute.php ( 21.05 KB )
  67. /yingpanguazai/ssd/ssd1/www/wwww.yeyulingfeng.com/vendor/topthink/think-orm/src/model/concern/AutoWriteData.php ( 4.21 KB )
  68. /yingpanguazai/ssd/ssd1/www/wwww.yeyulingfeng.com/vendor/topthink/think-orm/src/model/concern/Conversion.php ( 6.44 KB )
  69. /yingpanguazai/ssd/ssd1/www/wwww.yeyulingfeng.com/vendor/topthink/think-orm/src/model/concern/DbConnect.php ( 5.16 KB )
  70. /yingpanguazai/ssd/ssd1/www/wwww.yeyulingfeng.com/vendor/topthink/think-orm/src/model/concern/ModelEvent.php ( 2.33 KB )
  71. /yingpanguazai/ssd/ssd1/www/wwww.yeyulingfeng.com/vendor/topthink/think-orm/src/model/concern/RelationShip.php ( 28.29 KB )
  72. /yingpanguazai/ssd/ssd1/www/wwww.yeyulingfeng.com/vendor/topthink/think-helper/src/contract/Arrayable.php ( 0.09 KB )
  73. /yingpanguazai/ssd/ssd1/www/wwww.yeyulingfeng.com/vendor/topthink/think-helper/src/contract/Jsonable.php ( 0.13 KB )
  74. /yingpanguazai/ssd/ssd1/www/wwww.yeyulingfeng.com/vendor/topthink/think-orm/src/model/contract/Modelable.php ( 0.09 KB )
  75. /yingpanguazai/ssd/ssd1/www/wwww.yeyulingfeng.com/vendor/topthink/framework/src/think/Db.php ( 2.88 KB )
  76. /yingpanguazai/ssd/ssd1/www/wwww.yeyulingfeng.com/vendor/topthink/think-orm/src/DbManager.php ( 8.52 KB )
  77. /yingpanguazai/ssd/ssd1/www/wwww.yeyulingfeng.com/vendor/topthink/framework/src/think/Log.php ( 6.28 KB )
  78. /yingpanguazai/ssd/ssd1/www/wwww.yeyulingfeng.com/vendor/topthink/framework/src/think/Manager.php ( 3.92 KB )
  79. /yingpanguazai/ssd/ssd1/www/wwww.yeyulingfeng.com/vendor/psr/log/src/LoggerTrait.php ( 2.69 KB )
  80. /yingpanguazai/ssd/ssd1/www/wwww.yeyulingfeng.com/vendor/psr/log/src/LoggerInterface.php ( 2.71 KB )
  81. /yingpanguazai/ssd/ssd1/www/wwww.yeyulingfeng.com/vendor/topthink/framework/src/think/Cache.php ( 4.92 KB )
  82. /yingpanguazai/ssd/ssd1/www/wwww.yeyulingfeng.com/vendor/psr/simple-cache/src/CacheInterface.php ( 4.71 KB )
  83. /yingpanguazai/ssd/ssd1/www/wwww.yeyulingfeng.com/vendor/topthink/think-helper/src/helper/Arr.php ( 16.63 KB )
  84. /yingpanguazai/ssd/ssd1/www/wwww.yeyulingfeng.com/vendor/topthink/framework/src/think/cache/driver/File.php ( 7.84 KB )
  85. /yingpanguazai/ssd/ssd1/www/wwww.yeyulingfeng.com/vendor/topthink/framework/src/think/cache/Driver.php ( 9.03 KB )
  86. /yingpanguazai/ssd/ssd1/www/wwww.yeyulingfeng.com/vendor/topthink/framework/src/think/contract/CacheHandlerInterface.php ( 1.99 KB )
  87. /yingpanguazai/ssd/ssd1/www/wwww.yeyulingfeng.com/app/Request.php ( 0.09 KB )
  88. /yingpanguazai/ssd/ssd1/www/wwww.yeyulingfeng.com/vendor/topthink/framework/src/think/Request.php ( 55.78 KB )
  89. /yingpanguazai/ssd/ssd1/www/wwww.yeyulingfeng.com/app/middleware.php ( 0.25 KB )
  90. /yingpanguazai/ssd/ssd1/www/wwww.yeyulingfeng.com/vendor/topthink/framework/src/think/Pipeline.php ( 2.61 KB )
  91. /yingpanguazai/ssd/ssd1/www/wwww.yeyulingfeng.com/vendor/topthink/think-trace/src/TraceDebug.php ( 3.40 KB )
  92. /yingpanguazai/ssd/ssd1/www/wwww.yeyulingfeng.com/vendor/topthink/framework/src/think/middleware/SessionInit.php ( 1.94 KB )
  93. /yingpanguazai/ssd/ssd1/www/wwww.yeyulingfeng.com/vendor/topthink/framework/src/think/Session.php ( 1.80 KB )
  94. /yingpanguazai/ssd/ssd1/www/wwww.yeyulingfeng.com/vendor/topthink/framework/src/think/session/driver/File.php ( 6.27 KB )
  95. /yingpanguazai/ssd/ssd1/www/wwww.yeyulingfeng.com/vendor/topthink/framework/src/think/contract/SessionHandlerInterface.php ( 0.87 KB )
  96. /yingpanguazai/ssd/ssd1/www/wwww.yeyulingfeng.com/vendor/topthink/framework/src/think/session/Store.php ( 7.12 KB )
  97. /yingpanguazai/ssd/ssd1/www/wwww.yeyulingfeng.com/vendor/topthink/framework/src/think/Route.php ( 23.73 KB )
  98. /yingpanguazai/ssd/ssd1/www/wwww.yeyulingfeng.com/vendor/topthink/framework/src/think/route/RuleName.php ( 5.75 KB )
  99. /yingpanguazai/ssd/ssd1/www/wwww.yeyulingfeng.com/vendor/topthink/framework/src/think/route/Domain.php ( 2.53 KB )
  100. /yingpanguazai/ssd/ssd1/www/wwww.yeyulingfeng.com/vendor/topthink/framework/src/think/route/RuleGroup.php ( 22.43 KB )
  101. /yingpanguazai/ssd/ssd1/www/wwww.yeyulingfeng.com/vendor/topthink/framework/src/think/route/Rule.php ( 26.95 KB )
  102. /yingpanguazai/ssd/ssd1/www/wwww.yeyulingfeng.com/vendor/topthink/framework/src/think/route/RuleItem.php ( 9.78 KB )
  103. /yingpanguazai/ssd/ssd1/www/wwww.yeyulingfeng.com/route/app.php ( 3.94 KB )
  104. /yingpanguazai/ssd/ssd1/www/wwww.yeyulingfeng.com/vendor/topthink/framework/src/think/facade/Route.php ( 4.70 KB )
  105. /yingpanguazai/ssd/ssd1/www/wwww.yeyulingfeng.com/vendor/topthink/framework/src/think/route/dispatch/Controller.php ( 4.74 KB )
  106. /yingpanguazai/ssd/ssd1/www/wwww.yeyulingfeng.com/vendor/topthink/framework/src/think/route/Dispatch.php ( 10.44 KB )
  107. /yingpanguazai/ssd/ssd1/www/wwww.yeyulingfeng.com/app/controller/Index.php ( 9.87 KB )
  108. /yingpanguazai/ssd/ssd1/www/wwww.yeyulingfeng.com/app/BaseController.php ( 2.05 KB )
  109. /yingpanguazai/ssd/ssd1/www/wwww.yeyulingfeng.com/vendor/topthink/think-orm/src/facade/Db.php ( 0.93 KB )
  110. /yingpanguazai/ssd/ssd1/www/wwww.yeyulingfeng.com/vendor/topthink/think-orm/src/db/connector/Mysql.php ( 5.44 KB )
  111. /yingpanguazai/ssd/ssd1/www/wwww.yeyulingfeng.com/vendor/topthink/think-orm/src/db/PDOConnection.php ( 52.47 KB )
  112. /yingpanguazai/ssd/ssd1/www/wwww.yeyulingfeng.com/vendor/topthink/think-orm/src/db/Connection.php ( 8.39 KB )
  113. /yingpanguazai/ssd/ssd1/www/wwww.yeyulingfeng.com/vendor/topthink/think-orm/src/db/ConnectionInterface.php ( 4.57 KB )
  114. /yingpanguazai/ssd/ssd1/www/wwww.yeyulingfeng.com/vendor/topthink/think-orm/src/db/builder/Mysql.php ( 16.58 KB )
  115. /yingpanguazai/ssd/ssd1/www/wwww.yeyulingfeng.com/vendor/topthink/think-orm/src/db/Builder.php ( 24.06 KB )
  116. /yingpanguazai/ssd/ssd1/www/wwww.yeyulingfeng.com/vendor/topthink/think-orm/src/db/BaseBuilder.php ( 27.50 KB )
  117. /yingpanguazai/ssd/ssd1/www/wwww.yeyulingfeng.com/vendor/topthink/think-orm/src/db/Query.php ( 15.71 KB )
  118. /yingpanguazai/ssd/ssd1/www/wwww.yeyulingfeng.com/vendor/topthink/think-orm/src/db/BaseQuery.php ( 45.13 KB )
  119. /yingpanguazai/ssd/ssd1/www/wwww.yeyulingfeng.com/vendor/topthink/think-orm/src/db/concern/TimeFieldQuery.php ( 7.43 KB )
  120. /yingpanguazai/ssd/ssd1/www/wwww.yeyulingfeng.com/vendor/topthink/think-orm/src/db/concern/AggregateQuery.php ( 3.26 KB )
  121. /yingpanguazai/ssd/ssd1/www/wwww.yeyulingfeng.com/vendor/topthink/think-orm/src/db/concern/ModelRelationQuery.php ( 20.07 KB )
  122. /yingpanguazai/ssd/ssd1/www/wwww.yeyulingfeng.com/vendor/topthink/think-orm/src/db/concern/ParamsBind.php ( 3.66 KB )
  123. /yingpanguazai/ssd/ssd1/www/wwww.yeyulingfeng.com/vendor/topthink/think-orm/src/db/concern/ResultOperation.php ( 7.01 KB )
  124. /yingpanguazai/ssd/ssd1/www/wwww.yeyulingfeng.com/vendor/topthink/think-orm/src/db/concern/WhereQuery.php ( 19.37 KB )
  125. /yingpanguazai/ssd/ssd1/www/wwww.yeyulingfeng.com/vendor/topthink/think-orm/src/db/concern/JoinAndViewQuery.php ( 7.11 KB )
  126. /yingpanguazai/ssd/ssd1/www/wwww.yeyulingfeng.com/vendor/topthink/think-orm/src/db/concern/TableFieldInfo.php ( 2.63 KB )
  127. /yingpanguazai/ssd/ssd1/www/wwww.yeyulingfeng.com/vendor/topthink/think-orm/src/db/concern/Transaction.php ( 2.77 KB )
  128. /yingpanguazai/ssd/ssd1/www/wwww.yeyulingfeng.com/vendor/topthink/framework/src/think/log/driver/File.php ( 5.96 KB )
  129. /yingpanguazai/ssd/ssd1/www/wwww.yeyulingfeng.com/vendor/topthink/framework/src/think/contract/LogHandlerInterface.php ( 0.86 KB )
  130. /yingpanguazai/ssd/ssd1/www/wwww.yeyulingfeng.com/vendor/topthink/framework/src/think/log/Channel.php ( 3.89 KB )
  131. /yingpanguazai/ssd/ssd1/www/wwww.yeyulingfeng.com/vendor/topthink/framework/src/think/event/LogRecord.php ( 1.02 KB )
  132. /yingpanguazai/ssd/ssd1/www/wwww.yeyulingfeng.com/vendor/topthink/think-helper/src/Collection.php ( 16.47 KB )
  133. /yingpanguazai/ssd/ssd1/www/wwww.yeyulingfeng.com/vendor/topthink/framework/src/think/facade/View.php ( 1.70 KB )
  134. /yingpanguazai/ssd/ssd1/www/wwww.yeyulingfeng.com/vendor/topthink/framework/src/think/View.php ( 4.39 KB )
  135. /yingpanguazai/ssd/ssd1/www/wwww.yeyulingfeng.com/app/controller/Es.php ( 3.30 KB )
  136. /yingpanguazai/ssd/ssd1/www/wwww.yeyulingfeng.com/vendor/topthink/framework/src/think/Response.php ( 8.81 KB )
  137. /yingpanguazai/ssd/ssd1/www/wwww.yeyulingfeng.com/vendor/topthink/framework/src/think/response/View.php ( 3.29 KB )
  138. /yingpanguazai/ssd/ssd1/www/wwww.yeyulingfeng.com/vendor/topthink/framework/src/think/Cookie.php ( 6.06 KB )
  139. /yingpanguazai/ssd/ssd1/www/wwww.yeyulingfeng.com/vendor/topthink/think-view/src/Think.php ( 8.38 KB )
  140. /yingpanguazai/ssd/ssd1/www/wwww.yeyulingfeng.com/vendor/topthink/framework/src/think/contract/TemplateHandlerInterface.php ( 1.60 KB )
  141. /yingpanguazai/ssd/ssd1/www/wwww.yeyulingfeng.com/vendor/topthink/think-template/src/Template.php ( 46.61 KB )
  142. /yingpanguazai/ssd/ssd1/www/wwww.yeyulingfeng.com/vendor/topthink/think-template/src/template/driver/File.php ( 2.41 KB )
  143. /yingpanguazai/ssd/ssd1/www/wwww.yeyulingfeng.com/vendor/topthink/think-template/src/template/contract/DriverInterface.php ( 0.86 KB )
  144. /yingpanguazai/ssd/ssd1/www/wwww.yeyulingfeng.com/runtime/temp/c935550e3e8a3a4c27dd94e439343fdf.php ( 31.80 KB )
  145. /yingpanguazai/ssd/ssd1/www/wwww.yeyulingfeng.com/vendor/topthink/think-trace/src/Html.php ( 4.42 KB )
  1. CONNECT:[ UseTime:0.000492s ] mysql:host=127.0.0.1;port=3306;dbname=wenku;charset=utf8mb4
  2. SHOW FULL COLUMNS FROM `fenlei` [ RunTime:0.000827s ]
  3. SELECT * FROM `fenlei` WHERE `fid` = 0 [ RunTime:0.000308s ]
  4. SELECT * FROM `fenlei` WHERE `fid` = 63 [ RunTime:0.000281s ]
  5. SHOW FULL COLUMNS FROM `set` [ RunTime:0.000525s ]
  6. SELECT * FROM `set` [ RunTime:0.000226s ]
  7. SHOW FULL COLUMNS FROM `article` [ RunTime:0.000527s ]
  8. SELECT * FROM `article` WHERE `id` = 490439 LIMIT 1 [ RunTime:0.000499s ]
  9. UPDATE `article` SET `lasttime` = 1775260593 WHERE `id` = 490439 [ RunTime:0.007742s ]
  10. SELECT * FROM `fenlei` WHERE `id` = 64 LIMIT 1 [ RunTime:0.000238s ]
  11. SELECT * FROM `article` WHERE `id` < 490439 ORDER BY `id` DESC LIMIT 1 [ RunTime:0.000463s ]
  12. SELECT * FROM `article` WHERE `id` > 490439 ORDER BY `id` ASC LIMIT 1 [ RunTime:0.000403s ]
  13. SELECT * FROM `article` WHERE `id` < 490439 ORDER BY `id` DESC LIMIT 10 [ RunTime:0.001291s ]
  14. SELECT * FROM `article` WHERE `id` < 490439 ORDER BY `id` DESC LIMIT 10,10 [ RunTime:0.001569s ]
  15. SELECT * FROM `article` WHERE `id` < 490439 ORDER BY `id` DESC LIMIT 20,10 [ RunTime:0.003206s ]
0.103293s