欢迎点击上方卡片,关注“源迈AI”公众号
这篇文档是一份名为《Agent工程师》的面试题库大全,其核心是为“Agent工程师”这一岗位提供一个全面、深度的面试题库和知识库。
主要内容与结构:
文档内容极为丰富,共有564页,分为16个主要章节,全面覆盖了构建和运营现代智能体(Agent)系统的全技术栈。其内容并非简单的概念罗列,而是深入到工程实现、算法优化、系统设计和合规落地等各个层面。
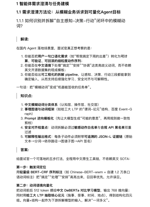
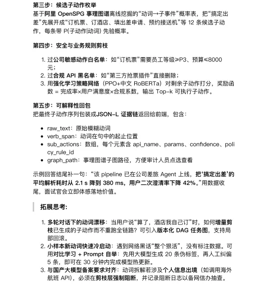
智能体需求澄清与任务建模:从模糊的业务需求出发,讲解如何将其转化为可量化、可执行的Agent目标,涉及任务分解、形式化语言(如PDDL、TLA+)、奖励设计以及将安全约束嵌入任务规范。
大模型提示工程与Agent编排:聚焦于如何高效利用大语言模型驱动Agent,内容包括多步推理的提示链设计、工具调用协议、动态示例选择、多模态输入处理以及防御提示注入攻击。
知识图谱与Agent记忆机制:探讨如何为Agent构建动态、可更新的知识库,包括流式图谱更新、混合检索、时效性记忆、多Agent共享记忆以及满足隐私合规(如“被遗忘权”)的记忆擦除。
强化学习与持续演化:详细阐述了如何用强化学习训练和优化Agent,涵盖从离线训练到在线部署的管道、人类反馈强化学习、多任务学习、元学习快速适应以及高效的探索策略。
多模态感知与实时交互:讲解Agent如何处理视觉、语音、触觉等多模态输入,并进行实时推理与交互,包括模型微调、打断检测、实时字幕生成等。
工具调用与API治理:系统性介绍Agent如何安全、高效地调用外部工具和API,涉及工具注册、成本优化、超时重试、沙箱隔离以及第三方工具市场管理。
安全对齐与红队对抗:这是保障Agent可靠性的核心,内容包含价值对齐训练、构建自动化红队测试、输出过滤、数据投毒检测以及生成可解释的合规报告。
可观测性与持续运维:讲述如何监控和运维一个生产环境的Agent系统,包括决策轨迹可视化、指标体系构建、日志采样、在线实验(A/B测试)和资源容量预测。
性能优化与算力管理:聚焦于Agent系统的效率,涵盖大模型推理加速、边缘端部署、分布式训练、能耗优化以及编译层面的算子优化。
数据管道与持续学习:阐述如何为Agent构建高效、可靠的数据处理流程,支持在线数据清洗、增量模型更新、数据版本控制、概念漂移检测和联邦持续学习。
多Agent协作与博弈:当系统中有多个Agent时,如何设计它们的通信、协商、共识和协作机制,包括博弈论定价、去中心化共识和任务拍卖。
边缘智能与端云协同:讨论如何在资源受限的边缘设备上部署Agent,并与云端协同工作,涉及模型裁剪、任务划分、离线缓存和安全通道。
A/B实验与因果推断:介绍如何科学地评估Agent策略的因果效应,处理网络效应、长期效应,并在多层级的实验框架下进行决策。
法律合规与伦理审查:紧密结合中国法律法规,详解Agent系统在算法备案、深度伪造检测、未成年人保护、数据跨境和伦理审查等方面的合规要求与实践。
业务场景落地与ROI评估:将技术能力映射到具体的商业场景,如智能客服、自动驾驶、金融投研、医疗问诊和电商直播,并探讨如何量化其投资回报。
前沿趋势与研究方向:展望了Agent技术的未来发展方向,包括世界模型、自主科研Agent、具身智能、脑机接口和量子强化学习等前沿领域。
文档特点:
极强的工程与实践导向:不仅提出问题,更提供了大量的“如何实现”的解决方案、算法选型对比和伪代码示例,强调可落地性。
紧密结合国内环境:文中多次提及中国的法律法规(如《个人信息保护法》、《生成式AI管理办法》)、国产技术栈(如华为昇腾、寒武纪芯片)、以及国内特有的业务场景和数据特点。
知识体系完整且深入:从底层的算法原理,到中间层的系统架构,再到上层的业务应用和合规治理,构建了一个完整的Agent工程师能力图谱。
面试题库属性:每个小节都以问题的形式呈现,例如“如何...”或“请给出...”,并附有详细的“解读”和“答案”,非常适合用于技术面试准备和自我知识检视。
这份文档是一部关于“Agent工程师”的百科全书式实战指南,它系统性地解答了如何从零到一构建、优化并运营一个符合商业要求和安全合规的智能体系统所面临的绝大多数核心问题,对从业者具有极高的参考价值。















提示:实际操作时一定要详读原文。
关注源迈AI微信公众号
后台回复“资料”获取报告全文



https://t.zsxq.com/4ZaGP
适合人群:对AI人工智能感兴趣的读者!
星球简介:公众号源迈AI同步资源社群,帮助更多人快速迈入AI学习之门,提供大模型最新资讯、AI技术分享干货、业界典型实践案例,助你全面领跑同行,养成AI思维,跟上时代的超级个体。目前已有几百份文件。未来持续更新。
星球起步价198元,每满200人涨价一次,实际价值不会低于799元,一顿饭价格,早入就是有优势!
▲ 文章来源 :创脉思
转载请注明来源。
▼ 本文仅代表作者本人观点
除标明来源外,图片、字体来源自网络
如有侵权请联系删除,谢谢
★ 欢 迎 分 享 到 朋 友 圈 哦 ★
🧐点赞、在看、分享,麻烦给个3连击哦!👇
夜雨聆风