关注汇策网,下载最新最全低空经济产业政策和研究报告。
中国低空经济政策全景解析:从区域实践到全国布局的发展路径
一、低空经济政策的顶层设计与战略定位
低空经济作为战略性新兴产业,其发展受到国家层面的高度重视。2016 年和 2023 年,通用航空和低空经济先后被明确为战略性新兴产业,二十届三中全会再次强调 “发展通用航空和低空经济”,为低空经济的发展奠定了政策基调。各地政府积极响应,纷纷出台政策文件,明确指导思想、发展目标、重点任务和保障措施,形成了从中央到地方的政策支持体系。
零重力飞机工业作为专注研发制造电动载人航空器的主机厂,高度关注各地政策动态,定期收集汇编各级地方政策,为行业发展提供参考。其汇编的政策文件涵盖发展目标、重点任务、应用场景等关键要素,为各地低空经济的发展提供了明确的方向和路径。
二、华北地区:政策先行,场景多元
(一)北京:创新引领,打造全国标杆
北京市发布《北京市促进低空经济产业高质量发展行动方案(2024-2027 年)》,提出到 2027 年低空经济产业规模达到 1000 亿元,形成 10 个以上可复制可推广的典型应用场景。重点任务包括加强技术创新引领、形成低空安全管控标杆、巩固低空制造全产业链竞争力等。应用场景涵盖航空应急救援、航空物流、智慧城市建设、特色文旅等领域,如在房山推动航空应急救援创新应用试点,在延庆、平谷等地开展低空物流配送示范。
房山区和丰台区也分别出台行动方案,聚焦低空产业技术创新、安全监管、制造产业链构建等方面,推动低空经济在区域内的落地实施。
(二)河北:聚焦制造,场景牵引
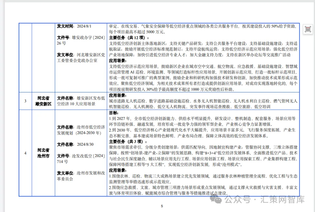
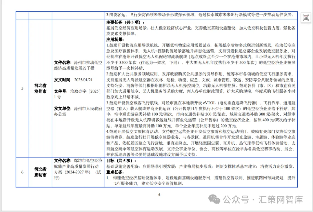
河北省《关于加快推动河北省低空制造业高质量发展的若干措施》提出,依托丰富的应用场景,推动低空制造业全链条发展。目标包括支持整机装备、通导设备、新材料等研发创新,建设实验验证和中试平台。应用场景涉及航空培训、短途运输、农林植保、应急救援等,如支持张家口发展应急救援场景,石家庄、廊坊聚焦物流配送,雄安新区打造低空经济增长新极点。
雄安新区、沧州、廊坊等地也出台具体政策,支持低空经济创新主体落地、公共服务平台建设、场景示范应用等,形成了各具特色的发展路径。
(三)内蒙古:生态优先,多域融合
内蒙古自治区《低空经济高质量发展实施方案(2024-2027 年)》强调低空空域改革和生态应用场景开发。目标到 2027 年建成 33 个通用机场,打造 10 个左右低空经济应用场景,涵盖应急救援、国土测绘、生态监测、智慧物流等领域。阿拉善盟则结合自身资源,发展低空 + 应急救援、国土测绘、军民融合等场景,推动低空经济与生态保护、工业应用相结合。
(四)山西:文旅赋能,协同发展
山西省政策聚焦通航应用场景拓展和基础设施建设,鼓励发展航空培训、短途运输、低空旅游等业态。长治市、晋中市等地结合本地文旅资源和产业基础,推动低空经济与旅游、农业、应急救援等领域的融合,如长治开发 “短途运输 + 低空旅游” 项目,晋中推广无人机在公共服务领域的应用。
(五)天津:港产城融,智慧物流
天津港保税区、宁河区等地的政策围绕物流配送、低空旅游、岸线巡检等场景展开,支持建设低空经济特色产业园,推动低空经济与港口经济、城市治理相结合,探索 “低空 + 智慧物流”“低空 + 文旅” 等新业态。
三、华东地区:经济活跃,创新驱动
(一)安徽:全域布局,科技支撑
安徽省《加快培育发展低空经济实施方案(2024—2027 年)》提出到 2027 年低空经济规模达到 800 亿元,建设 20 个通用机场和 500 个临时起降点。合肥市作为核心区域,目标建成 “低空之城”,推动 eVTOL 商业化运营、无人机物流配送等场景落地,并出台多项政策支持适航取证、场景示范等。芜湖、亳州等地也结合自身产业优势,发展低空制造、物流、文旅等场景。
(二)福建:两岸协同,海洋特色
福州市率先开展低空空域管理改革试点,目标到 2026 年低空经济企业突破 400 家,重点发展低空载人飞行、智能配送、新消费业态等场景。漳州市则支持低空载人飞行、低空体育运动和多领域应用,结合区域特点布局低空智慧物流和产业集聚区。
(三)江苏:制造强省,场景丰富
江苏省政策强调低空空域协同管理和全产业链发展,到 2030 年建成具有世界影响力的低空经济发展高地。常州市、南京市等地聚焦低空制造、智慧物流、公共服务等场景,如常州打造环太湖区域民用无人驾驶航空试验区,南京拓展低空应急救援、城市空中交通等应用。苏州、无锡等地也出台政策,支持低空经济产业集聚和场景创新。
(四)江西:红色旅游,通航融合
江西省政策依托红色旅游资源和航空产业基础,发展低空旅游、航空运动、应急救援等场景。共青城、吉安等地推动低空经济与文旅、农业、公共服务的融合,如共青城开通空中游览航线,吉安打造航空应急救援体系。
(五)山东:沿黄跨海,交通先行
山东省《低空经济高质量发展三年行动方案(2025-2027 年)》提出构建 “沿黄飞”“跨海飞” 短途运输品牌,发展无人机智慧物流、城市空中交通等场景。青岛、济南等地支持 eVTOL 应用、低空文旅消费和航空应急救援,打造低空经济产业集群。
(六)上海:国际枢纽,协同发展
上海市政策聚焦应急救援、低空文旅、智慧城市等场景,支持金山区、青浦区等地建设低空经济特色产业园,推动跨区域物流和载人交通示范。浦东新区、嘉定区等地也出台措施,支持低空经济企业落户、基础设施建设和场景应用。
(七)浙江:数字赋能,全域低空
浙江省提出建设高水平民航强省和低空经济发展高地,到 2027 年低空物流总量进入全国前 5 位。杭州市、宁波市等地发展 “低空 + 文旅”“低空 + 物流”“低空 + 治理” 等场景,如杭州开通商业化空中游览航线,宁波建设低空算力中心和试飞基地。
四、中南地区:陆海联动,特色鲜明
(一)广东:湾区引领,创新示范
广东省政策覆盖物流配送、载人交通、文旅消费等多个领域,广州、深圳等地作为重点区域,推动无人机物流、eVTOL 商业化运营等场景。佛山、珠海等地结合制造业优势,发展低空制造和智慧物流,如佛山打造粤港澳大湾区低空经济产业高地,珠海支持低空载人航线和多业态应用。
(二)河南:文旅融合,交通枢纽
河南省依托 “老家河南” 文旅品牌,发展低空旅游、航空运动等场景,郑州、安阳等地建设航空运动消费中心和人才培训基地,推动低空经济与文旅、应急救援等领域的融合。
(三)湖北:九省通衢,应急先行
湖北省政策聚焦应急救援、城市交通、时尚旅游等场景,武汉、十堰等地建设航空应急救援基地,推动 eVTOL 在城市空中交通中的示范应用,同时发展低空物流和农林植保等应用。
(四)湖南:三湘四水,低空新篇
湖南省支持低空旅游、体育、培训等场景,长沙、株洲等地打造低空经济集聚区,推动无人机在物流配送、应急救援、公共服务等领域的应用,如长沙开通无人机 B2B 物流配送航线,株洲建设航空应急救援中心。
(五)海南:国际旅游,低空拓展
海南省利用国际旅游岛优势,发展低空旅游、物流配送、城市空中交通等场景,目标到 2026 年低空经济总产值超过 300 亿元,开通多条低空航线,建设通用机场和起降点。
(六)广西:山水赋能,跨境合作
广西壮族自治区政策聚焦应急救援、农林生产、低空消费等场景,南宁、桂林等地推动低空经济与山水旅游、跨境物流的融合,如南宁建设低空经济应用试点,桂林开发 “空中游览 + 交通接驳” 场景。
五、西北地区:生态与产业并重
(一)甘肃:生态治理,低空助力
肃北县政策支持低空旅游、低空航线和物流运输,利用独特的自然风光开发高端旅游项目,开通低空载人观光航线,对物流企业给予补贴,推动低空经济与生态旅游的结合。
(二)陕西:航空制造,集群发展
陕西省提出培育壮大千亿级航空制造与低空产业创新集群,到 2030 年产值力争突破 3500 亿元。榆林、西安等地发展低空制造、物流配送、公共服务等场景,如榆林建设无人机测试试飞基地,西安推动低空经济与航空制造的协同发展。
六、西南地区:山地特色,场景创新
(一)四川:立体交通,全域覆盖
四川省政策强调低空基础设施建设和多领域应用,成都、自贡等地发展城市空中交通、应急救援、低空物流等场景,如成都开通 eVTOL 商业化航线,自贡建设无人机气象观测基地和航空应急救援基地。
(二)西藏:高原低空,独特路径
西藏自治区政策支持通用航空在公共服务、短途运输、低空物流等领域的应用,通过购买服务、发放消费券等方式推动低空经济发展,重点发展高原特色的低空旅游和应急救援场景。
(三)云南:边境经济,低空巡边
云南省利用边境区位优势,发展无人机低空巡边、物流配送、农林作业等场景,昆明、丽江等地推动低空经济与旅游、农业的融合,建设航空飞行营地和科普基地。
(四)重庆:山城低空,智慧治理
重庆市政策聚焦低空改革和场景创新,梁平区、两江新区等地发展低空物流、公共服务、文旅消费等场景,如梁平区支持无人机在电力巡线、农林植保等领域的应用,两江新区探索城市立体交通和低空观光旅游。
(五)贵州:山地经济,气象赋能
贵州省政策围绕 “低空 + 旅游”“低空 + 物流”“低空 + 气象” 等场景,利用山地旅游资源和复杂气候条件,发展低空旅游、无人机物流和气象监测等应用,建设低空算力经济先行区和示范基地。
七、东北地区:寒地特色,产业升级
(一)黑龙江:寒地试飞,农业先行
黑龙江省政策支持寒地试飞和农业植保场景,哈尔滨、齐齐哈尔等地建设无人机测试基地,推动北大荒航化作业无人化改装,同时发展低空旅游和智能物流,打造东北地区低空经济高地。
(二)吉林:冰雪经济,低空添彩
长春市、吉林市等地结合冰雪旅游资源,发展低空观光、航空运动等场景,建设航空飞行营地和培训基地,推动低空经济与冰雪经济的融合发展。
(三)辽宁:沿海经济,低空协同
辽宁省政策聚焦低空制造、物流配送、文旅消费等场景,沈阳、大连等地建设低空经济产业园,发展无人机巡检、农林植保、商务飞行等应用,如沈阳开通低空物流配送航线,大连探索跨海岛短途游空中巴士项目。
八、重点城市:先行先试,标杆示范
(一)广州:枢纽城市,全场景布局
广州市政策覆盖载人无人驾驶、公共服务、低空旅游、货运等场景,白云区、从化区等地推动低空经济与城市治理、文旅资源的结合,如白云区建设低空医疗救援体系,从化区开发低空飞行体验项目。
(二)深圳:创新高地,政策赋能
深圳市作为创新型城市,政策支持力度大,涵盖城市空中交通、物流配送、应急救援等多个领域,宝安区、大鹏新区等地推动 eVTOL 商业化运营和无人机物流试点,如宝安申报智慧空中交通试点城区,大鹏新区支持低空教培和物流货运。
九、低空经济政策的共性与趋势
(一)政策共性
- 场景多元化
:各地政策均注重应用场景的开发,涵盖物流配送、载人交通、应急救援、文旅消费、公共服务等多个领域,通过场景牵引推动产业发展。 - 基础设施先行
:通用机场、起降点、低空智联网等基础设施建设是各地政策的重点,为低空经济的发展提供硬件支撑。 - 技术创新驱动
:支持适航取证、核心技术攻关、创新平台建设等,推动低空经济技术升级和产业集聚。 - 政策保障体系
:包括资金补贴、人才引进、金融支持、安全监管等,形成了较为完善的政策保障体系。
(二)发展趋势
- 区域协同发展
:长三角、粤港澳大湾区等区域加强协同,推动跨区域航线开通、产业链协作和场景共享,如长三角构建低空交通网络,粤港澳探索跨境低空飞行。 - 绿色低碳导向
:电动垂直起降飞行器(eVTOL)、无人机等绿色低空装备成为发展重点,符合 “双碳” 目标要求。 - 数字化智能化
:低空智联网、北斗技术、5G 通信等数字化技术与低空经济深度融合,提升飞行服务和管理效率。 - 安全与监管并重
:随着低空经济的发展,安全监管体系不断完善,确保低空飞行安全有序。
十、总结与展望
中国低空经济政策呈现出从中央到地方全面布局、区域特色鲜明、场景丰富多元的特点。各地通过政策引导、资金支持、场景示范等方式,积极推动低空经济的发展,形成了各具特色的发展模式。未来,随着技术创新的加速、基础设施的完善和政策环境的优化,低空经济有望成为推动经济高质量发展的新动能,在交通、物流、文旅、应急等领域发挥更大作用,构建 “空中经济” 新生态。










为便于读者掌握最新全国工业政策动态,汇策网智库集合了国家,上海、广州、深圳、浙江、四川、安徽、福建和湖南等各城市及区最新低空经济产业政策汇编和研究报告。
1.无人驾驶航空器飞行管理暂行条例.
2.国务院、中央军委关于深化我国低空空域管理改革的意见
3.民用无人驾驶航空器无线电管理暂行办法
4.国务院关于通用航空管理的暂行规定(2014修订)
5.国务院办公厅关于促进通用航空业发展的指导意见
6.中国民用航空局低空飞行服务保障体系建设总体方案
二、上海市
7.上海市促进商业航天发展打造空间信息产业高地行动计划(2023-2025年)
三、广州市
8.广州开发区(黄埔区)促进低空经济高质量发展的若干措施实施细则
9.广州开发区(黄埔区)促进低空经济高质量发展的若干措施的通知
四、深圳市
10.深圳市支持低空经济高质量发展的若干措施
11.深圳经济特区低空经济产业促进条例
12.深圳市龙华区促进低空经济产业高质量发展若干措施
13.深圳市宝安区关于促进低空经济产业发展的若干措施
14.深圳市南山区促进低空经济发展专项扶持措施(征求意见稿)
15.深圳市龙岗区关于促进低空经济产业发展的若干措施
16.深圳市福田区低空经济高质量发展行动方案(2023-2025年)
五、浙江省
17.浙江省航空航天产业发展“十四五”规划
六、四川省
18.成都市卫星互联网与卫星应用产业发展规划
19.成都市促进工业无人机产业高质量发展的专项政策
七、湖南省
20.湖南省通用航空条例
21.湖南省培育通用航空产业工作方案
22.湖南省低空飞行服务保障体系规划
23.湖南省无人驾驶航空器公共安全管理暂行办法
八、福建省
24.福州市人民政府关于推进民用无人驾驶航空器产业高质量发展的若干意见
九、安徽省
25.安徽省人民政府办公厅关于印发支持通用航空产业发展若干政策的通知
26.芜湖市低空经济高质量发展行动方案(2023—2025年)
并每日更新各地政策。
《研究报告》目录
中国低空经济发展研究报告(2024).pdf
2024中国eVTOL产业(低空经济)发展报告.pdf
eVTOL行业专题:低空经济的先导产业,飞行汽车商业化渐近.pdf
低空经济深度解读eVTOL赛道市场规模和创新价值分析.pdf
国防军工行业专题报告:低空经济系列:新质生产力标杆赛道,低空经济展翅高飞.pdf
低空经济系列研究总起篇:低空经济发展前景广阔,关注产业链投资机会.pdf
低空经济专题报告:值得重视的新质生产力代表—元年或至.pdf
国防军工行业专题报告:低空经济系列:新质生产力标杆赛道,低空经济展翅高飞.pdf
交通运输行业跟踪报告:低空经济系列研究(4)-低空经济产业链标的全景图.pdf
政策催生“低空经济+”新生态,万亿级市场蓄势待发.pdf
产业面面观第11期:三问低空经济发展态势.pdf
eVTOL行业专题报告:eVTOL从0到1,勾勒城市低空经济蓝图.pdf
计算机行业深度报告:低空经济腾飞,基础设施先行.pdf
新质生产力之低空经济专题报告之二:低空之境,无限未来.pdf
低空经济系列研究总起篇:低空经济发展前景广阔,关注产业链投资机会.pdf
低空经济行业报告.pdf
低空经济系列研究(一):政策、技术双重拐点,低空经济有望迎来产业爆发期.pdf
低空经济框架报告:低空经济元年已至,扬帆但信风.pdf
低空经济航空行业研究:鉴往知来,从新能源车政策推动历史看低空经济节奏演绎.pdf
低空经济系列报告一:新质生产力,低空新篇章.pdf
低空经济行业深度研究报告:低空经济:空地战略新兴产业启航元年.pdf
低空经济专题:空管系统厚积薄发,低空经济蓄势待飞.pdf
低空经济发展白皮书(2.0)全数字化方案.pdf
低空经济系列研究(2):低空经济步入发展快车道,通航龙头第二增长曲线迎红利.pdf
低空经济发展提速,eVTOL开启低空交通革命.pdf
低空经济:全新赛道,落地元年.pdf
探寻低空经济产业链相关投资机会.pdf
低空经济的应用场景和产业现状.pdf
低空经济的发展趋势与产业机会.pdf
低空经济迎多重催化,重点关注两类方向.pdf
低空经济:政策催化不断,产业正蓄力加速.pdf
2.添加汇策网小助手微信咨询,微信号HCWZH001
2.长按识别下图二维码,下载更多低空经济政策汇编和研究报告。

夜雨聆风