声明:
▲点击关注,后台回复404资料直接领取
“厂中厂”
业态混杂、安全管理混乱
很多地方因消防安全责任不明确
导致消防安全隐患、火灾风险隐患成倍增加
为有效提升重点企业
火灾事故防范和应急处置能力
江苏张家港市安委办近期印发
《“厂中厂”、纺织等劳动密集型企业火灾风险技防措施工作方案》
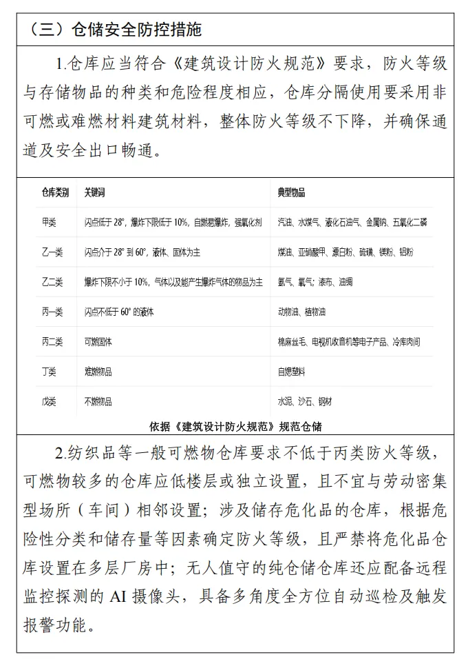
从电气安全、设备安全、仓储安全、消防设施、智能化联动
5个方面指导企业开展防范
小编看后感觉
具有很强的针对性和可操作性
方便企业直接参照执行
对其他地区的相关企业
具有参考借鉴意义
一起来看
↓↓↓












篇幅限制非全文展示
点击下方名片获取更多兄弟号资源

▼更多精品资料下载点击“阅读原文”
夜雨聆风