

文章摘要
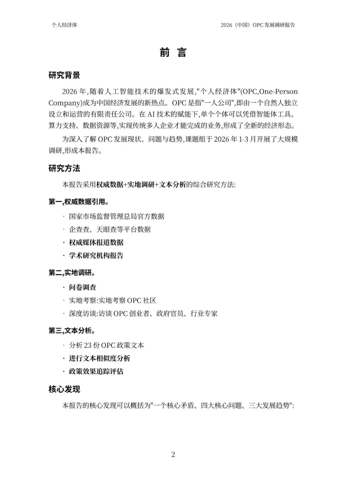
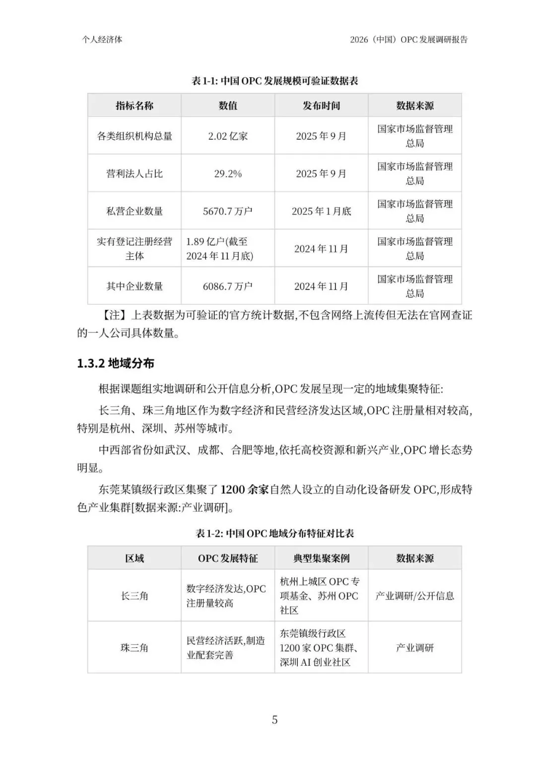
2026 年,随着人工智能技术的爆发式发展,"个人经济体"(OPC,One-PersonCompany)成为中国经济发展的新热点。
OPC 是指"一人公司",即由一个自然人独立设立和运营的有限责任公司。在 AI 技术的赋能下,单个个体可以凭借智能体工具、算力支持、数据资源等,实现传统多人企业才能完成的业务,形成了全新的经济形态。为深入了解 OPC 发展现状、问题与趋势,课题组于 2026 年 1-3 月开展了大规模调研,形成本报告。
文章内容







文章篇幅有限,仅为部分预览回复暗号:中国OPC发展调研报告2026-25页


*免











夜雨聆风