
2026上海高中等级考倒计时24天!
化学作为一个文理兼具的科目,很多同学明明会做,但却因为答题不规范、表述不严谨、步骤不完整丢很多分数,导致最后错失A+!
今天我们就把上海高中化学A+必背的万能答题模板以及规范表述全部给大家整理出来了,减少丢分失误,助力冲刺A+!
按照考察的频率整理完善,审题关键和细节也全部都有,包括最容易丢分的工艺流程题也给大家汇总了~
高三同学等级考倒计时考前冲刺过一遍,减少丢分!
高一高二的同学每天背一点,打牢基础!
👇
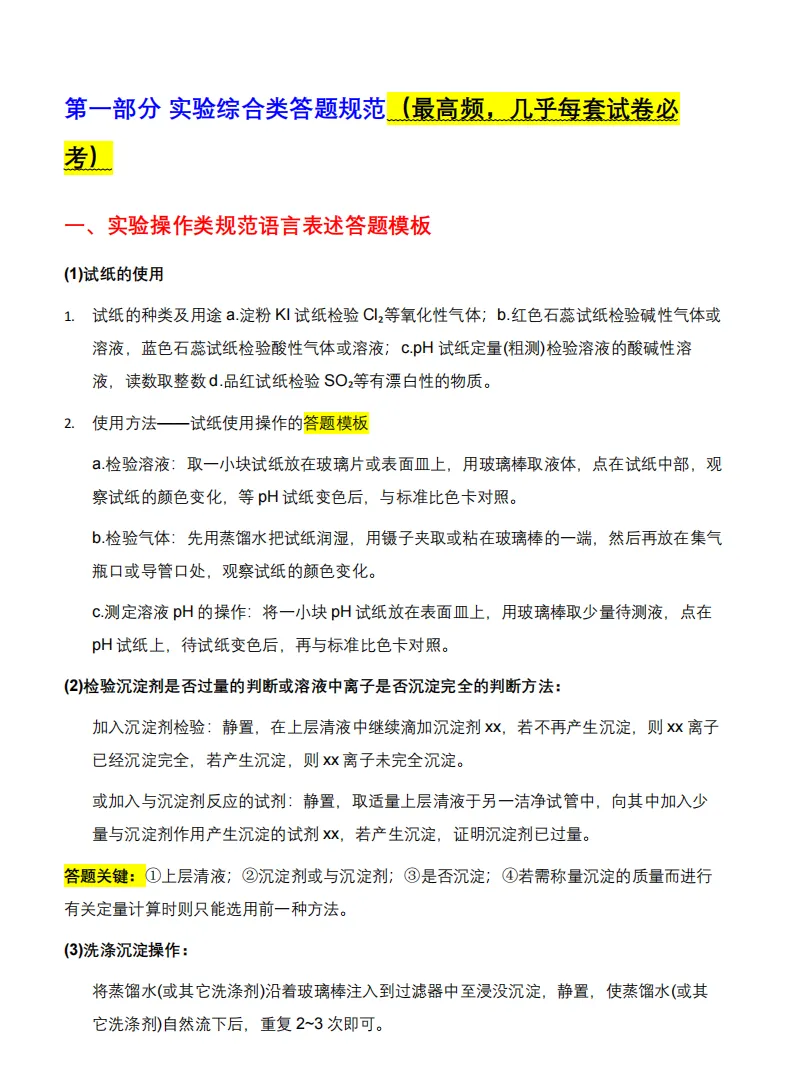
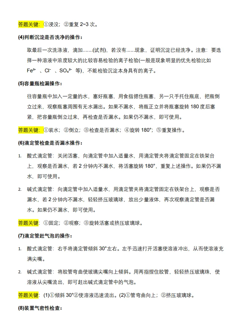
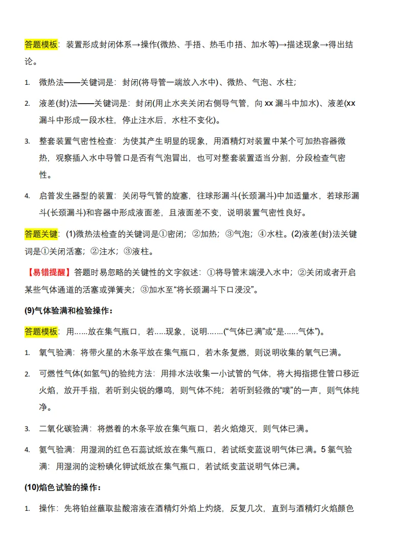
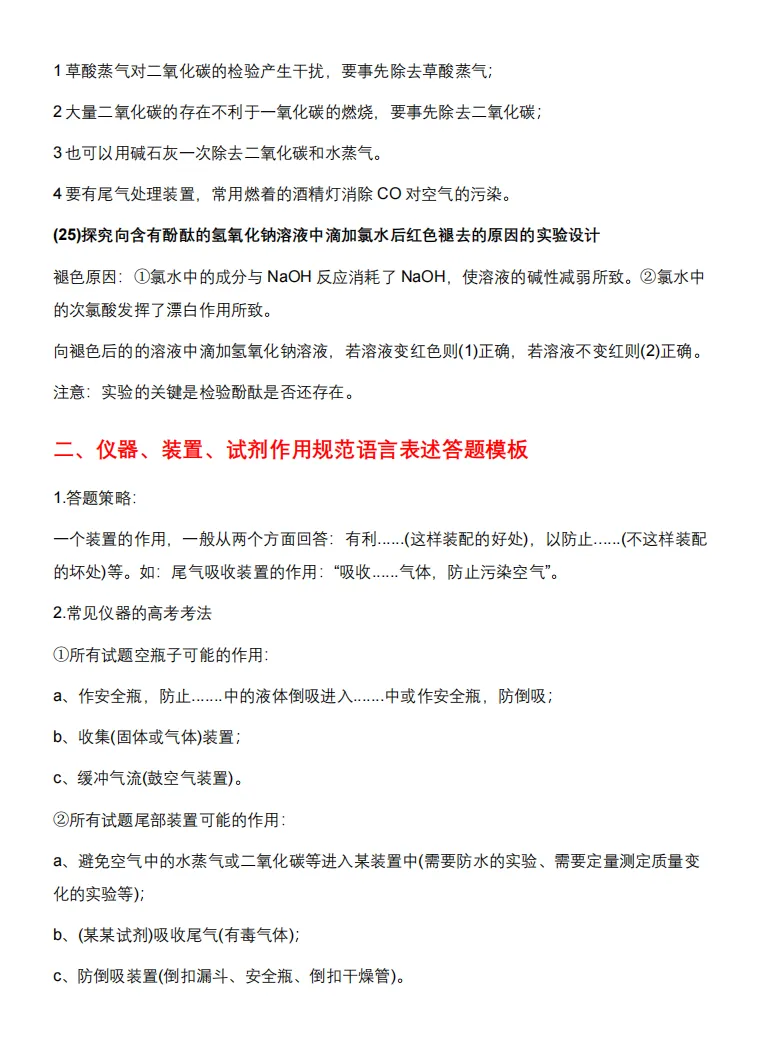
上海高中化学等级考A+答题模板及规范表述
(含工业流程题,按考察频率排序)


点击👇添加老师,领取完整版



点击👇添加老师,领取完整版



点击👇添加老师,领取完整版
注:资料独家整理,禁止搬运
一对一针对性补习
量身定制学习方案,精准提升薄弱环节!

✅强大师资,优质教研,分层教学
✅课中互动教学,课后授课老师亲自答疑
✅配套纸质版讲义免费邮寄到家

长按添加老师了解课程详情~



夜雨聆风