1. 引言
在现代工业环境中,设备的运转效率和可靠性对于企业的生产力至关重要。电机、风机和泵是工业系统中不可或缺的关键组成部分,这些设备的故障常常会导致生产中断、经济损失以及设备的高额维护成本。因此,实施有效的状态监测技术,及时发现设备潜在的问题,成为了工业管理中的重要任务。
随着物联网(IoT)技术的发展,边缘计算应运而生,结合轻量化的人工智能(AI)解决方案,为设备状态监测提供了新思路。边缘轻量化AI能够在设备操作现场,实时处理数据,快速作出判断。这种基于数据驱动的监测方式相较于传统的集中式监测方案,具有更低的延迟、更高的可靠性和更强的实时性,适合用在对实时性要求较高的工业应用场景中。
通过在电机、风机和泵等设备上部署传感器,能够实时采集振动、温度、压力等关键数据。这些数据通过边缘计算设备进行初步处理,并通过轻量化AI模型进行故障预测和状态评估,生成实时监测报告,从而为运维人员提供切实可行的决策支持。
以下是边缘轻量化AI在状态监测中的几个主要应用:
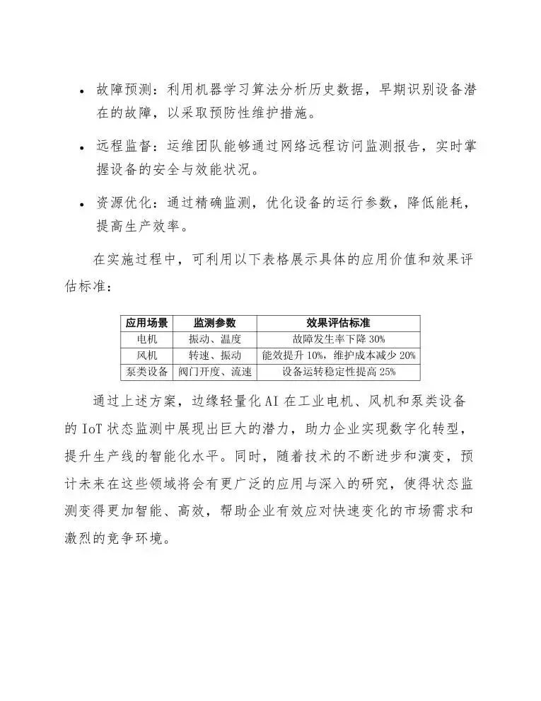
实时监测与数据采集:通过传感器实时获取设备的各类工作状态信息,监测健康状况。
故障预测:利用机器学习算法分析历史数据,早期识别设备潜在的故障,以采取预防性维护措施。
远程监督:运维团队能够通过网络远程访问监测报告,实时掌握设备的安全与效能状况。
资源优化:通过精确监测,优化设备的运行参数,降低能耗,提高生产效率。
在实施过程中,可利用以下表格展示具体的应用价值和效果评估标准:
通过上述方案,边缘轻量化AI在工业电机、风机和泵类设备的IoT状态监测中展现出巨大的潜力,助力企业实现数字化转型,提升生产线的智能化水平。同时,随着技术的不断进步和演变,预计未来在这些领域将会有更广泛的应用与深入的研究,使得状态监测变得更加智能、高效,帮助企业有效应对快速变化的市场需求和激烈的竞争环境。
1.1 边缘轻量化AI定义
边缘轻量化AI是一种计算模型,专门设计用于在接近数据源的边缘设备上高效执行人工智能任务。近年来,随着物联网(IoT)技术的发展,越来越多的设备被连接到互联网,这为数据的实时处理和分析提供了巨大的机会。尤其在工业领域,电机、风机和泵等设备通过传感器实时采集运行状态数据,实现智能化监测和维护。
边缘轻量化AI的核心在于其“小而强”的特性。这种模型不仅能够在性能上满足实时数据处理的需求,还能够在资源受限的边缘设备上高效运行。与传统的云计算相比,边缘轻量化AI能够显著降低延迟,提高响应速度,同时减少对带宽的占用。在工业环境中,及时的故障检测和状态监测能够有效降低设备停机时间,优化维护计划,从而提高整体生产效率。
边缘设备通常具备以下特点:
处理能力有限,要求AI模型设计在性能和资源占用之间取得平衡。 需支持多种通信协议,能够与各种传感器和控制系统无缝对接。 强调数据隐私和安全性,避免将敏感数据传输至云端。
为了方便理解,以下是边缘轻量化AI的几个重要特征:
模型压缩:针对边缘设备的计算和存储限制,通过技术手段减少模型大小,如剪枝、量化等。 实时性:优先处理高频次和高重要性的监测数据,确保即时响应。 能源效率:优化算法,使其在有限的电源下依然能高效运行,延长设备使用寿命。
在实际应用中,边缘轻量化AI包括但不限于以下方案:
利用深度学习算法进行设备状态预测,通过对历史数据的分析,发现潜在的故障趋势。 结合机器学习技术,实现自适应维护,动态调整维护周期,降低不必要的维护成本。 通过集成各类传感器的数据,构建全面的状态检测系统,以更准确地评估设备性能。
在工业电机、风机和泵类的物联网状态监测中,边缘轻量化AI的引入意味着更高效、更智能的运作方式,帮助企业实现设备的健康管理和预防性维护,最终推动智能制造的发展。通过边缘计算架构,企业能够集中处理来自不同设备的状态信息,并及时执行相应的维护策略,从而在竞争激烈的市场中保持领先。
1.2 工业电机、风机、泵的现状与挑战
在当前的工业环境中,电机、风机和泵作为核心动力和流体输送设备,承担着至关重要的角色。这些设备广泛应用于制造、能源、化工、采矿等多个行业。根据市场调研机构的数据,到2025年,全球工业电机市场预计将达到1140亿美元,年均增速约为6.5%。然而,这类设备在实际运行过程中面临着诸多挑战,主要体现在设备监控、维护成本以及能效管理等方面。
随着工业4.0时代的到来,设备智能化和网络化成为了发展趋势,但现有的状态监测与故障诊断手段仍然处于较为传统的阶段,通常依赖于周期性的人工检查。这种方式不仅低效,而且容易出现遗漏,导致设备在潜在故障发生前未能得到及时处理,从而影响生产效率,引发经济损失。
具体来说,工业电机、风机和泵在运行状态监测方面的挑战包括:
故障预测困难:尽管传感器技术的进步使得实时数据采集变得可行,但如何从海量数据中提取有效的故障预测信息仍是个难题。
数据处理复杂:传统的监测系统往往只能处理简单的状态数据,随之而来的数据量激增导致数据存储与处理的负担加重。
维护成本高昂:设备停机维护不仅影响生产进度,还增加了企业的运营成本。一旦出现故障,修复所需的时间和资源也会大幅提升。
能效问题日益突出:在全球节能减排的大背景下,提高设备的能效已成为行业的重要目标,然而现有的监测手段往往无法提供足够的能效诊断支持。
在应对这些挑战时,采用边缘轻量化AI技术为工厂设备的状态监测提供了一种全新的解决方案。边缘计算能够将数据处理能力下放至设备端,减少延时并提高数据处理的实时性。同时,轻量化的AI算法可在计算资源有限的情况下,准确分析设备的运行状态,优化故障诊断与维护策略。
以下是边缘轻量化AI在工业电机、风机和泵类设备中应用的一些关键优势:
实时分析能力:通过在设备现场进行数据处理,降低响应时间,及时发现潜在故障。
成本效益显著:减少了对云计算资源的依赖,降低了数据传输和存储成本,从而使得整体监测系统更加经济。
适应性强:边缘AI能够根据设备的实际运行数据进行自我学习和优化,不断提升故障识别的准确性。
降低维护难度:通过智能分析与预测,维护人员可以更好地制定维护计划,优化设备运作,延长设备使用寿命。
未来,随着技术的不断进步,边缘轻量化AI将在工业电机、风机和泵类设备的状态监测中发挥日益重要的作用,推动智能工厂的建设和发展。
1.3 物联网状态监测的重要性
物联网状态监测在现代工业中扮演着至关重要的角色,尤其是在电机、风机和泵等关键设备的管理与维护上。随着工业4.0的推进,传统的维护模式正被物联网技术所赋能,使得设备的运作状态可以实时监控,从而优化生产流程、提高效率并减少停机时间。
首先,通过实时监测设备状态,企业能够提前识别故障并进行预防性维护,避免因设备突发故障导致的生产停滞。这不仅降低了维护成本,还延长了设备的使用寿命。例如,根据研究数据显示,实施预防性维护的企业,维护成本可以降低15%到30%;而且能够减少设备故障停机时间高达50%。
其次,物联网状态监测使得能源管理成为可能。电机、风机和泵等设备常常消耗大量能源,利用物联网技术,企业可以实时获取设备的能耗数据、运行效率和负荷状况,从而找到节能降耗的改善空间。实施这种监测后,很多企业报告称能耗降低幅度达到20%。
再者,数据的收集和分析为企业的决策提供了支持。通过物联网平台收集的数据,可以进行历史趋势分析,以识别设备在不同运行条件下的表现。这使得企业能够基于数据做出科学决策,例如选择最佳的运行时间、调整生产工艺或优化设备调度。这种数据驱动的决策方式提升了企业的整体竞争力,促进了资源的有效利用。
此外,物联网监测还能提高工作环境及安全性。设备在运作过程中的异常状态,例如振动、温度过高或泄漏等,能够被即时捕捉并报警,使得维护人员能迅速反应,降低发生安全事故的风险。例如,根据统计资料,智能监测系统的引入使得工厂的安全事故率降低了30%。
最后,物联网状态监测的实施也促进了供应链的协同和透明化。设备状态的实时数据可以共享给相关的利益相关者,包括原料供应商、维护服务提供商等,形成良好的沟通与协作机制,从而提高整体供应链的效率。
通过上述分析可以看出,物联网状态监测在提高生产效率、降低成本、保证设备安全以及增强决策能力等方面具有显著的重要性,因此在电机、风机和泵等设备的管理中,实施物联网状态监测将为企业带来长远的效益和竞争优势。
1.4 本文目的与结构
本文旨在探讨边缘轻量化AI技术在工业电机、风机和泵等物联网状态监测中的应用潜力与实际效果。随着工业4.0的推进,先进的状态监测技术已成为提高设备效率、降低故障率和延长设备寿命的关键。边缘计算的引入,使得AI模型可以在接近数据源的位置进行处理,从而显著降低延迟,提高实时响应能力,同时减少对带宽的需求。
在本文中,我们将详细分析边缘轻量化AI技术在工业物联网中的具体应用,特别是针对电机、风机和泵的监测方案。文章结构如下:
首先,我们将概述边缘轻量化AI的基本概念与技术框架,并探讨其在物联网背景下的优势与应用场景。接着,针对工业电机的具体监测需求,我们将介绍一款基于边缘AI的智能监测系统,展示其在故障预测和性能优化中的实际效果。同时,我们将分析风机状态监测中的边缘AI应用,重点介绍如何利用数据驱动的方法实现实时故障检测。
随后,针对泵类设备,我们将探讨结合边缘AI的监测架构,包括数据采集、模型训练和实时监测。通过实际案例,我们将展示边缘AI如何帮助企业降低维护成本并提升运营效率。最后,文章将总结边缘轻量化AI在工业物联网状态监测中的关键优势,并展望其未来的发展趋势和挑战。
通过以上内容,本文希望为读者提供一个清晰的边缘轻量化AI在工业电机、风机和泵类设备状态监测中的全面视角,促进对这一技术的深入理解和实际应用。
2. 边缘轻量化AI的技术框架
边缘轻量化AI的技术框架主要围绕对工业电机、风机和泵类物联网设备的状态监测需求展开。从数据采集、预处理到模型部署与推理,这一框架旨在实现低延迟、高效能的实时监测。
在技术框架的第一步,数据采集是通过传感器网络进行的,传感器可以监测振动、温度、压力等多维状态数据。这些传感器通常为低功耗设计,以确保在长时间运行时不会频繁更换电池。通过LoRa、NB-IoT等低功耗广域网技术,将数据传输到边缘计算设备,确保数据流的实时性。
完成数据采集后,接下来的步骤是数据预处理。此阶段的目标是对原始数据进行过滤和清洗,以消除噪声和异常值。边缘设备利用轻量化的滤波算法(如卡尔曼滤波、平均滤波等)和数据归一化技术,以确保后续模型能够接收到高质量的数据输入。这些处理方法的选择基于边缘设备的计算能力和延迟需求,旨在尽可能减小对实时监测的影响。
在经过预处理的数据之后,下一步是模型的建立与训练。由于边缘设备通常具备有限的存储和处理能力,因此需要利用轻量化AI模型,如MobileNet、TinyYOLO等,这些模型优化了参数数量和计算需求,适合在边缘设备上运行。这种轻量化模型不仅减少了功耗,同时还能够在保持较高精度的前提下,显著缩短推理时间。
经过训练的模型将被部署到边缘设备中,使其具备实时监测和故障预测能力。边缘计算能够在数据本地化处理方面提供较大的优势,减少数据传输带来的延迟和带宽压力。此外,可以设定阈值或采用自适应算法,及时发出预警以便于进行故障排查。
最后,数据的持续监控和反馈至关重要。边缘设备不仅执行推理任务,还能收集运行过程中的反馈数据。这些反馈可以用于模型的再训练与优化,使得监测系统具备自我学习和适应的能力,从而提升预测准确性。结合边缘计算和云计算,相辅相成,可以形成一个闭环管理系统,实现从设备状态监测到智能分析的全面覆盖。
总体而言,这一边缘轻量化AI的技术框架在工业物联网应用中展现了强大的灵活性、实时性及低能耗特征。通过优化数据采集、预处理与模型推理过程,能够有效地提升工业设备的运行效率及安全性,为智能制造提供坚实的支持。
2.1 边缘计算的核心概念
边缘计算作为一种新兴的计算范式,其核心概念是通过将计算和数据处理放置在数据源近旁来降低延迟和带宽需求,从而提升智能设备的响应速度和数据处理效率。在工业电机、风机和泵等物联网应用场景中,边缘计算能够显著改善实时数据监测与分析的能力,使设备能够更快速地响应状态变化并进行智能决策。
边缘计算的实施通常涉及多个关键组成部分,包括边缘设备、边缘网关、云服务和数据分析平台。边缘设备是指直接位于数据生成位置的硬件,如传感器、嵌入式计算机和智能控制器,它们负责数据的采集和初步处理。而边缘网关则作为连接边缘设备与云服务的桥梁,承担数据的汇聚、过滤和转发等功能。云服务则主要负责大规模的数据存储和深度学习模型的更新及训练。
在边缘计算中,数据传输的效率与延时是两个重要的考量因素。通过在边缘进行数据处理,可以将原始数据变为有意义的信息,加工后只发送必要的结果至云端,从而减少了带宽占用并提高响应速度。例如,在风机的运行监测中,通过在边缘设备上运用轻量化的AI算法,即可实时分析振动和温度数据,及时发现潜在的问题,从而进行提前预警。
具体而言,边缘计算的核心优势可以归纳为以下几点:
低延迟响应:边缘计算将数据处理放在设备旁边,减少了对远程云端的依赖,可以实现微秒级的数据响应。
带宽效率:通过数据过滤和预处理,只将重要信息上传至云端,降低了带宽的使用和网络拥堵。
可靠性保障:边缘设备可在网络不稳定或断开时持续工作,确保数据的连续性和稳定性,尤其在工业环境中,设备通常需要在恶劣条件下运作。
增强隐私保护:在边缘进行数据处理,可以减少敏感数据的传输,增强用户隐私和安全性。
智能决策支持:边缘计算能够将实时数据分析与本地智能决策结合在一起,使得工业系统能够在复杂情况下迅速做出反应。
此外,边缘计算的成功实施还依赖于技术的互操作性和标准化,例如设备间的通信协议、数据格式和安全标准等,这些都是确保不同厂家、不同型号设备能够顺畅配合运行的重要组成部分。未来,随着边缘AI和机器学习技术的进一步发展,边缘计算将在工业物联网中发挥越来越重要的作用,推动整个工业系统向智能化和高度自动化的方向演进。
2.2 轻量化AI算法简介
轻量化AI算法旨在通过降低模型的复杂性和计算需求,使得人工智能能够在资源受限的边缘设备上有效运行。这些算法在工业电机、风机、泵类物联网状态监测中的应用尤为突出,可以实现实时数据处理和决策支持,提升系统的智能化水平。
轻量化AI算法通常包括但不限于以下几种主流方法:
模型剪枝:通过去除模型中不必要的参数和连接,使得网络结构更加精简。剪枝后的模型在计算时所需的资源显著减少,同时保持相对较高的准确率。
量化:将网络参数和激活值从浮点数转换为低位数表示(如8位整数),减少存储需求以及计算过程中的内存带宽占用。这种方法在保持性能的同时,提高了推理速度。
知识蒸馏:通过将大型、复杂的模型(教师模型)所学习到的知识转移到小型、简单的模型(学生模型)中,学生模型能够以更少的参数数量获得相似的性能,从而适应边缘设备的运算环境。
网络架构优化:设计专为嵌入式系统或移动设备所优化的网络架构,如MobileNet、ShuffleNet等,这些模型在设计时考虑了计算复杂性和存储需求,能够在保证性能的前提下,进一步降低资源消耗。
稀疏表示:利用信号处理与线性代数方法,通过稀疏化策略来减少模型的复杂度,仅选择能显著影响最终输出的特征,从而在处理过程中降低计算量。
例如,以下是几种轻量化AI算法的对比表:
| 算法类型 | 优点 | 缺点 | 应用场景 | |------------|------------------------------|--
---
以下为方案原文截图,可加入知识星球获取完整文件










欢迎加入数智岛知识星球,加入后可阅读下载星球所有方案。
夜雨聆风