






SMPs的制备与表征

图1:展示了形状记忆聚合物的化学结构,区分了可打印与过固化条件。热重及差示扫描量热分析表明材料热性能稳定,环状样品在室温及37°C下均可实现形状恢复,热机械循环曲线证实其形状记忆行为。
右滑解锁更多
温度对预测变量的偏相关影响

图2:RT与37°C下各变量相关矩阵不同,偏相关系数显示温度调控变量间关联强度,GPR模型预测性能最优。
模型在新实验数据集上的泛化能力

图3:SVR、XGB及GPR模型均能预测不同固化条件下的变形轨迹,其中GPR精度最高且提供置信区间。
表面处理微针的制备与表征

图4:可制备不同曲率微针,体积放大千倍后仍可恢复形状。aDNA粒径约100 nm,表面电位负值增大,ZnS-PIII处理改变表面元素组成及N 1s峰位。
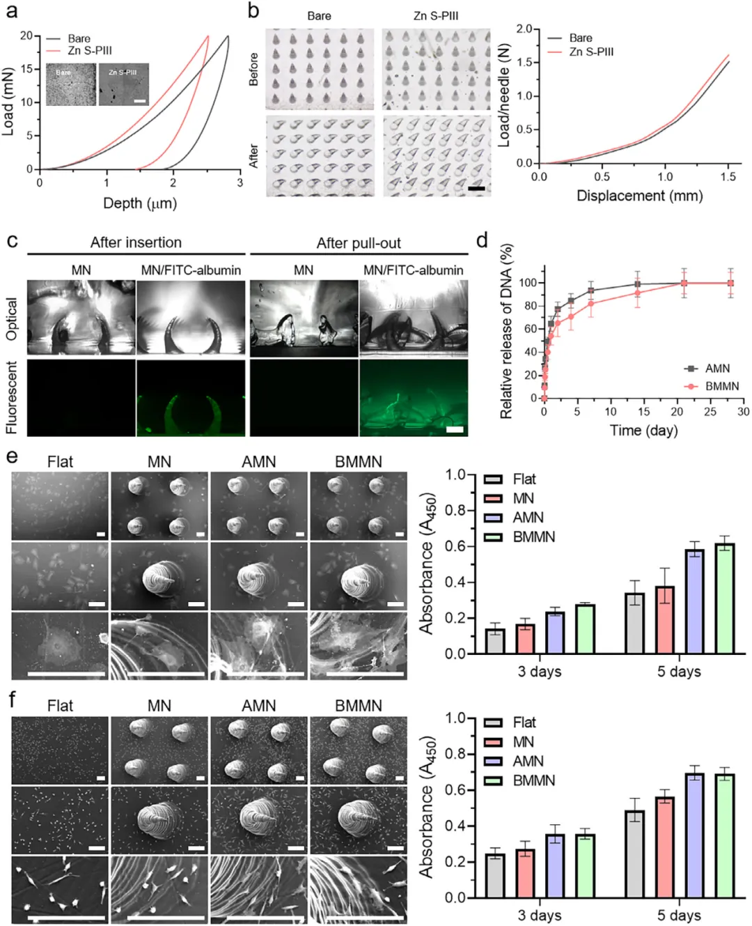
仿生微针的力学性能与细胞响应

图5:微针可刺入皮肤并负载DNA缓释,支持内皮细胞及成纤维细胞黏附与增殖,生物相容性良好。
仿生微针促进糖尿病伤口愈合

图6:微针可插入皮肤并加速伤口闭合,组织学及免疫组化显示胶原沉积、血管新生及再生因子上调,愈合效果优于对照组。




清源泰硕(宁波)生物制造科技有限公司
清源泰硕,清华大学参股企业,基于生物制造技术,面向临床医疗器械、生命科学装备、再生修复治疗、新型药物检测方法等,转化开发多款产品。
国高新企业,生命科学设备已支持医疗器械产品取得三类注册证。


关注、分享与点赞
只要你点,我们就是胖友
夜雨聆风