
点击蓝字关注我们 获取更多学习资料

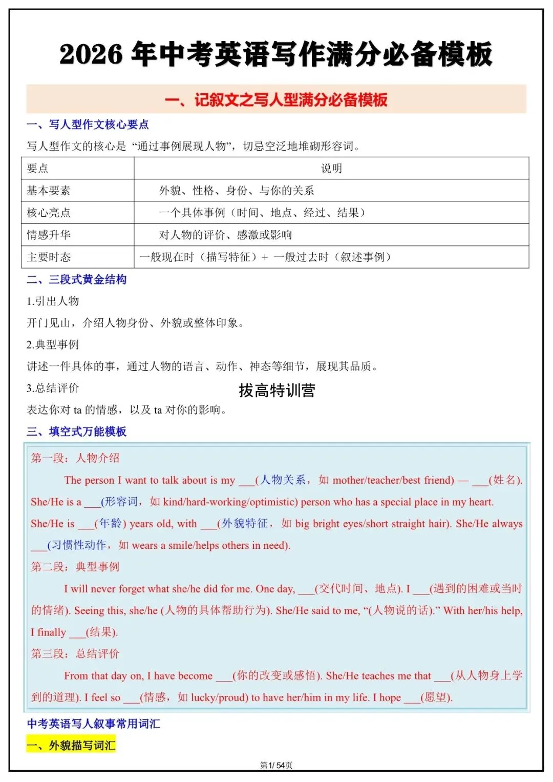
中考英语|2026年写作满分必备模板,中考英语必背,电子版可下载打印!
(温馨提示:文末有完整电子版获取方式)













点击下方“公众号”关注,可以进入主页哦!
本微信公众账号分享的资源均通过网络等公共合法渠道获得,仅供试用!版权属于原出版机构或影像公司,本资源为电子载体,传播分享仅限于家庭使用与交流心得、参考和辅助购买决策,不得以任何理由在商业行为中使用,若喜欢此资源,建议购买实体产品。文章中的视频及图片均来自网络,版权归原作者或原出版社所有。如有侵权,请及时联系删除。
夜雨聆风