本周新消费相关板块中,两轮车涨跌幅+4.3%,宠物经济涨跌幅+2.3%,AI眼镜涨跌幅+4.5%,美容护理涨跌幅+0.9%,露营经济涨跌幅+1.6%,IP经济(谷子经济)涨跌幅+1.5%。
本周标普500指数涨跌幅+4.5%。可选消费板块中,标普可选消费精选行业指数涨跌幅+6.7%。本周恒生指数涨跌幅+1.0%,恒生可选消费指数涨跌幅+4.4%。
原材料价格方面,LME铜、LME铝环比上周分别+5.6%、+4.7%。本周长绒棉137现货26590元/吨(-0.1%)。
从AI终端到中式养生——消博会专题
本届消博会是海南自贸港全岛封关运作后的首届国家级大展,也是“十五五”开局之年的首展。展会总面积14.3万平方米,67个国家和地区、3413个品牌参展,国际展品占比65%;展期共发布386件新品、举办44场首发首秀,进场观众超30万人、专业采购商超6.5万人。就展会内容来看,本届消博会偏新消费产业链的集中检验。AI终端、中式轻养生、健康科技、潮玩IP等密集亮相,封关、免税、供需撮合等制度和渠道能力同步落地。
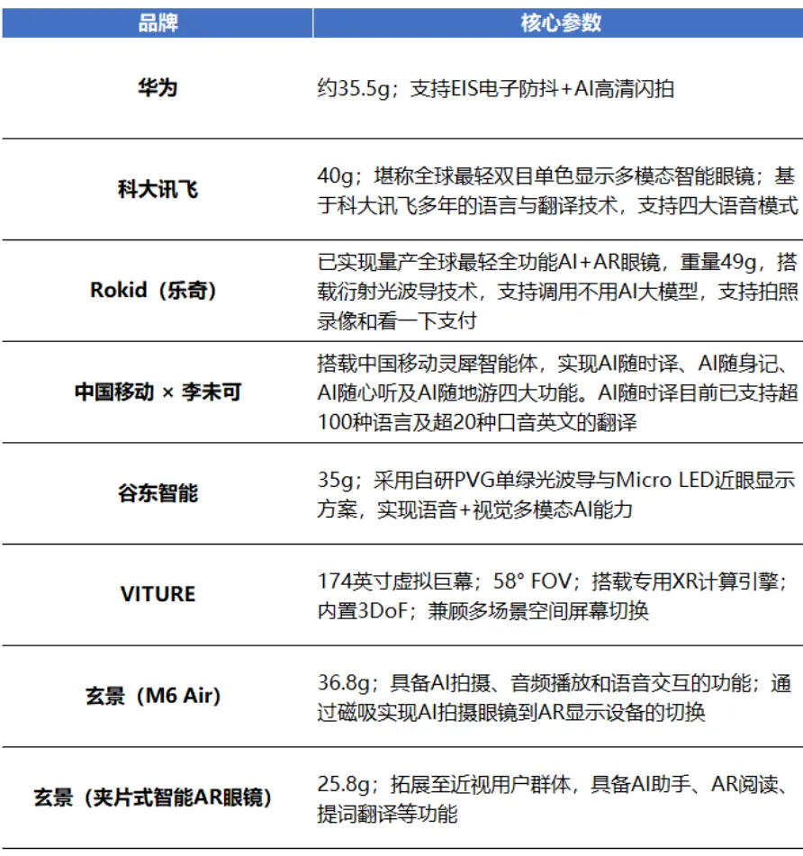
AI终端热度升温,产品形态和场景切分开始清晰,AI眼镜是本届消博会科技消费板块关注度较高的品类之一。多家代表产品同时展出,行业已经出现较清晰的产品分工:有的强调日常佩戴和拍摄记录,有的强调翻译、导航和办公提效,有的聚焦显示能力和近视适配。品牌再聚焦参数本身以外,还持续切入不同人群、场景和渠道。
图表1:消博会智能眼镜部分代表产品

来源:经济参考报,央广网,新浪财经头条,看点资讯,国际金融报,证券时报,艾邦ARAI眼镜资讯,金融界,华福证券研究所
消博会中的中式健康开始输出一整套“药食同源+东方康养”的生活方式。花西子带来的升级版“多维全息AI感官行为研究系统”,通过脑电波、眼动、微表情等多模态信号,对产品感官做定性和量化分析;另一侧,消博会同步设置健康消费专区,覆盖保健食品、乳制品、消费类药械、健康护理等场景。与此同时,消博会上的中式健康品牌,例如以中药柜、中草药元素为视觉语言,围绕“无湿轻”“胃你好”等产品去承接海外消费者对中式养生的兴趣。展会现场还出现了智能康养陪伴机器人、AI心理筛查机器人等产品,当前AI在消费侧的落点进一步延伸至拉长交互时长的陪伴和健康入口。
图表2:消博会花西子展台

来源:央广网,华福证券研究所
花西子把研发流程数字化,用过去高度主观的感官体验转成可量化、可追踪、可迭代的数据资产;健康专区和中式养生品牌代表的,将养生代入日常,实现轻量化,本质是把传统中医药、药食同源、中式调理这些偏文化属性的内容,改造成更适合现代渠道和全球表达的消费品体系。后续赛道壁垒将不再局限于包装与流量,或将扩宽至研发能力、标准体系、功效表达和供应链稳定性。
情绪消费在消博会中也在持续发酵。泡泡玛特带LABUBU系列和马年限定新品亮相北京展区,LABUBU代表的是内容资产和全球化复制能力,潮玩正在从前端爆款吸睛进化到中后台成型,有望升级为长期消费资产。当前头部IP的价值已经体现在更长的开发链条上:形象可以在手办、毛绒、挂件、限定款、节庆系列之间持续延展,消费频次和价格带也因此被拉开。LABUBU作为一个成熟IP进入国家级展会后,既能充当品牌门面,也能承接成交线索和海外合作机会,其角色已经接近长期经营型消费资产。
本周大事记精选
春风动力2026Q1实现营收53.59亿元,同比+26.07%;归母净利润4.23亿元,同比+1.81%,收入端延续强劲增长。
隆鑫通用2026Q1实现营收45.22亿元,同比-2.67%;归母净利润4.71亿元,同比-7.01%,自主品牌等核心业务的经营质量与增长韧性持续提升。
4月13日,美的楼宇科技与新加坡吉宝基础设施部签署战略合作协议,双方将共同开发面向亚洲市场的AI驱动、节能高效模块化制冷解决方案。
4月16日,大疆正式发布Osmo Pocket 4,搭载1英寸超大底传感器、14级动态范围,支持10-bit D-Log和6K/30fps和4K/120fps包括2倍无损变焦,进一步稳固Vlog和轻创作人群的场景优势。
亚马逊首个全球智能枢纽仓(GWD)在深圳正式开放,先支持美国站,后续将扩展至欧洲、日本,并计划在长三角增设新仓。GWD覆盖境内仓储、报关清关、跨境运输和库存调拨等环节,把原本在海外仓完成的分拨能力前移到货源地,有助于降低跨境卖家的库存风险和资金占用。
国家药监局公告,化妆品新原料雪莲花愈伤组织粉安全监测期满3年,经评估后纳入《已使用化妆品原料目录》,已通过监管路径完成从新原料到常规原料的身份转换,有望扩大国货功效型护肤品类和中国特色原材料体系。
国家统计局披露一季度消费品以旧换新销售额超过4300亿元,;新华社北京从商务部获悉:根据商务部监测显示,截至4月12日,2026年消费品以旧换新销售额已达5029.4亿元,惠及6977.7万人次,其中汽车以旧换新超167万辆,带动新车销售额超2694.4亿元;家电以旧换新2702.3万台,销售额1110.9亿元,数码和智能产品购新4108.4万件,销售额1224.1亿元。
工信部等五部门印发《工业产品绿色设计指南(2026年版)》,围绕长寿命、无害化、轻量化、节能、易回收再生、零碳设计等11个重点方向提出要求,并以15个行业为示例细化126个解决方案,有望提前重塑消费品未来产品开发的标准框架。
据央视网报道,海关统计数据显示:2026Q1中国家用电器出口量11.74亿台,同比+9.5%;出口额245.35亿美元,同比+1.5%。在外部环境复杂、运费与原材料波动仍存的背景下,家电出口继续保持正增长,产业链的供给韧性仍强;量增快于额增,后续更值得跟踪产品结构升级和均价表现。
板块走势&上游数据
图表3:新消费及细分板块周涨跌幅

来源:iFinD,华福证券研究所
图表4:新消费及细分板块指数走势

来源:iFinD,华福证券研究所
图表4:新消费及细分板块指数走势

来源:iFinD,华福证券研究所(基期为2026年1月5日)
图表5:铜铝价格走势(美元/吨)

来源:iFinD,华福证券研究所
图表6:面板价格走势(美元/片)

来源:iFinD,华福证券研究所
图表7:美元兑人民币汇率走势

来源:iFinD,华福证券研究所
图表8:长绒棉价格走势图(元/吨)

来源:iFinD,华福证券研究所
图表9:当月商品房销售面积及同比

来源:iFinD,华福证券研究所
图表10:当月房屋竣工面积及同比

来源:iFinD,华福证券研究所
风险提示
原材料价格上涨风险。若原材料持续涨价,家电企业的毛利率会出现显著下滑,进而影响企业的盈利能力。
需求不及预期风险。如果消费整体疲软,终端需求不及预期,将会对企业业绩造成较大压力。
汇率波动影响。汇率波动超预期将对企业最终业绩产生较大的非经营性影响。
报告信息
证券研究报告:《从AI终端到中式养生——消博会专题》
对外发布时间:2026年4月19日
报告发布机构:华福证券股份有限公司
证券分析师:谢丽媛
资格编号:S0210524040004
(已获中国证监会许可的证券投资咨询业务资格)
重要提示
法律声明及风险提示
通过本公众号发布的观点和信息仅供华福证券客户中符合《证券期货投资者适当性管理办法》规定的机构类专业投资者参考。因公众号暂时无法设置访问限制,若您并非华福证券客户中的机构类专业投资者,请您取消关注,请勿订阅、接收或使用本公众号中的任何信息。对由此给您造成的不便表示诚挚歉意,感谢您的理解与配合!
本公众号所载内容仅面向专业机构投资者,任何不符合前述条件的订阅者,敬请订阅前自行评估接收订阅内容的适当性。订阅本公众号不构成任何合同或承诺的基础,华福证券不因任何订阅或接收本公众号内容的行为而将订阅人视为本公司的客户。
本公众号不是华福证券研究报告的发布平台,所载内容均来自于华福证券已正式发布的研究报告,订阅者若使用所载资料,有可能会因缺乏对完整报告的了解或缺乏相关的解读而对其中关键假设、评级、目标价等内容产生理解上的歧义。提请订阅者参阅华福证券已发布的完整证券研究报告,仔细阅读其所附各项声明、信息披露事项及风险提示,关注相关的分析、预测能够成立的关键假设条件,关注投资评级和证券目标价格的预测时间周期,并准确理解投资评级的含义。
华福证券对本公众号所载资料的准确性、可靠性、时效性及完整性不作任何明示或暗示的保证。本公众号资料、意见等仅代表来源证券研究报告发布当日的判断,相关研究观点可依据华福证券后续发布的证券研究报告在不发布通知的情形下作出更改。华福证券的销售人员、交易人员以及其他专业人士可能会依据不同假设和标准、采用不同的分析方法而口头或书面发表与本公众号资料意见不一致的市场评论或交易观点。
本公众号内容并非投资决策服务,在任何情形下都不构成对接收本公众号内容受众的任何投资建议。订阅者应当充分了解各类投资风险,根据自身情况自主做出投资决策并自行承担投资风险。对依据或者使用本公众号所载资料所造成的任何后果,华福证券均不承担任何形式的责任。
本公众号及其推送内容的版权归华福证券所有。未经华福证券事先书面许可,任何机构或个人不得以任何形式转载、翻版、复制、刊登和引用相关内容,否则由此造成的一切不良后果及法律责任由私自转载、翻版、复制、刊登和引用者承担。



希望为您带来有价值的消费研究
夜雨聆风