| 加入2026《市政路桥实战参考》会员 |
| 2025《市政路桥实战参考》会员资料 |
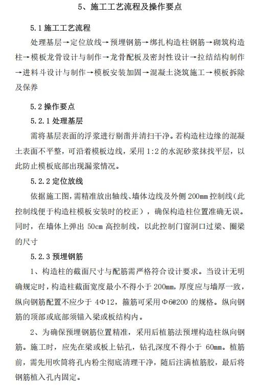
1、前言
1.0.1 在建筑工程领域,构造柱模板固定工艺目前主要采用两类传统方法:第一种是通过钢管、扣件、木方与贯穿式对拉螺杆形成组合受力体系的固定方式;第二种为在砌体施工阶段,于预浇筑部位周边预留脚手架孔,以钢管作为主受力杆件,待拆模后再对脚手孔进行封堵的加固工艺。
1.0.2 上述传统工艺存在显著局限性:需投入大量钢管、扣件、螺杆等周转材料,不仅产生高额租赁及转运成本,材料损耗问题也导致施工成本进一步增加;加固流程繁琐,需耗费大量人工及时间,延长关键工序周期,对整体施工进度造成系统性影响;传统施工需搭设专项操作平台,采用灰浆桶逐桶灌浆的作业方式,不仅施工效率极低,且混凝土浇筑质量难以精准控制。
1.0.3 此外,受砌体垂直度和平整度偏差、混凝土振捣工艺缺陷等因素影响,构造柱易出现漏浆、蜂窝麻面、顶部混凝土不密实等质量通病。在建筑行业劳动力短缺加剧、人工成本持续攀升的背景下,革新构造柱支模与浇筑工艺、提升施工效率已成为行业迫切需求。
1.0.4 针对上述支模与浇筑质量问题,我司研制出《构造柱拉结式模板组装与防漏式斜斗浇捣施工工法》,该技术采用金属方通龙骨和胶合板组装成一体化模板,企口接缝设计,可灵活组装周转;采用螺杆+角钢拉结结构,替代传统穿墙螺杆,增强刚度防涨模,提升混凝土垂直度和平整度;顶部设斜斗进料口,搭配小型泵机浇筑,优化操作空间并保证顶部混凝土密实度。








| 加入2026《工程实战参考》会员 |
目录二:按分类汇编
2026年《工程实战参考》会员资料 03. 考证系列 | |
| 持续更新中,点击题目阅读 | |
2026年《工程实战参考》会员资料 04. 安全标准化 | |
| 持续更新中,点击题目阅读 | |
2026年《工程实战参考》会员资料 06. 质量标准化 | |
| 持续更新中,点击题目阅读 | |
2026年《工程实战参考》会员资料 07. 工程创优 | |
| 持续更新中,点击题目阅读 | |
2026年《工程实战参考》会员资料 10. 地基基础深基坑人防 | |
| 持续更新中,点击题目阅读 | |
2026年《工程实战参考》会员资料 11. 钢筋工程 | |
| 持续更新中,点击题目阅读 | |
2026年《工程实战参考》会员资料 13. 混凝土工程 | |
| 持续更新中,点击题目阅读 | |
2026年《工程实战参考》会员资料 14. 砌体工程 | |
| 持续更新中,点击题目阅读 | |
2026年《工程实战参考》会员资料 15. 装配式建筑 | |
| 持续更新中,点击题目阅读 | |
2026年《工程实战参考》会员资料 17. 机电消防工程 | |
| 持续更新中,点击题目阅读 | |
2026年《工程实战参考》会员资料 18. 防水工程 | |
| 持续更新中,点击题目阅读 | |
2026年《工程实战参考》会员资料 19. 钢结构工程 | |
| 持续更新中,点击题目阅读 | |
2026年《工程实战参考》会员资料 21. 吊篮、爬架、卸料平台 | |
| 持续更新中,点击题目阅读 | |
2026年《工程实战参考》会员资料 22. 塔吊、施工升降机 | |
| 持续更新中,点击题目阅读 | |
2026年《工程实战参考》会员资料 23. 临建设施、平面布置 | |
| 持续更新中,点击题目阅读 | |
2026年《工程实战参考》会员资料 24. 临时用电 | |
| 持续更新中,点击题目阅读 | |
2026年《工程实战参考》会员资料 25. 高处作业 | |
| 持续更新中,点击题目阅读 | |
2026年《工程实战参考》会员资料 26. 管理 | |
| 持续更新中,点击题目阅读 | |
2026年《工程实战参考》会员资料 27. EPC | |
| 持续更新中,点击题目阅读 | |
2026年《工程实战参考》会员资料 28. 检查、竣工交付 | |
| 持续更新中,点击题目阅读 | |
2026年《工程实战参考》会员资料 29. QC成果、工法 | |
| 持续更新中,点击题目阅读 | |
2026年《工程实战参考》会员资料 30. 成本造价商务 | |
| 持续更新中,点击题目阅读 | |
2026年《工程实战参考》会员资料 31. 工期进度 | |
| 持续更新中,点击题目阅读 | |
2026年《工程实战参考》会员资料 32. 资料、检测、图纸、测量 | |
| 持续更新中,点击题目阅读 | |
2026年《工程实战参考》会员资料 33. 工程监理 | |
| 持续更新中,点击题目阅读 | |
260439.【工法】构造柱拉结式模板组装与防漏式斜斗浇捣施工工法2025年word
资料下载方式
点下面关注微信公众号:
260439
3天内下载,手慢无

夜雨聆风