YI BO
高
考
日
语

坚持一定有惊喜(#^.^#)
思いやりで未来をあなたへ
前
高考日语专题连载前言
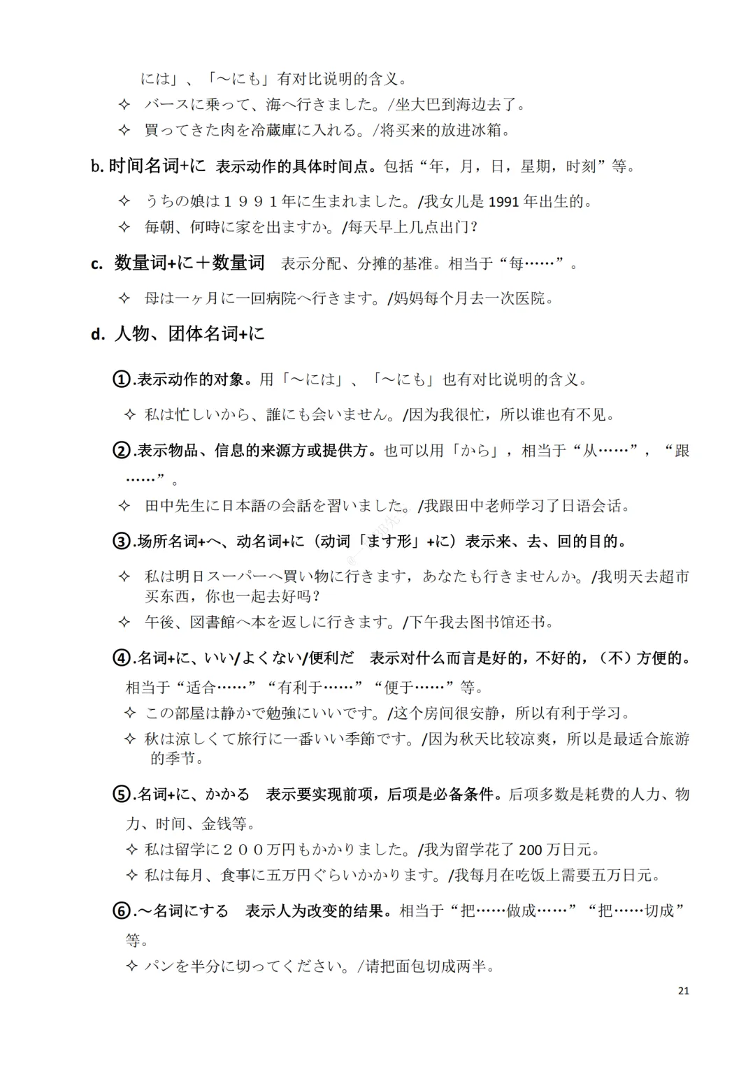
随着高考时间越来越近,开始给大家每日更新一些高考日语的专项语法整理和解析和听力专项练习,每天花几分钟,消化,积累。慢慢养成习惯~干巴爹!
什么样的学生适合高考日语
1、艺术类考生:这类学生文化成绩薄弱,专业课占时间较多,想要短时间提高外语成绩,日语比英语更占优势。
2、英语成绩较差且提分困难:这类学生已经在英语环境下“煎熬”了十几年,对英语的学习没有任何方法,且对学习英语早就没有了兴趣。
3、对日语或日本文化感兴趣:兴趣是最好的老师,这类学生出于对日语或日本文化的喜爱,在学习日语时会事半功倍。
文
支持bb先生的方式:
底部小g糕,有空就点点~
商业合作有劳加我微信~(日本留学工作签证,国内正签服务,翻译,升学指导等)
试卷PDF下载版本 拉到底 点击 阅读原文获取
搜索资料可用右上角🔍功能哦~!





























人教版日语资料(更多右上角搜索哦)
【人教版日语】七八年级句型总结(一)1-21条。建议同学们笔记本手抄增强印象哦!
【人教版日语】七八年级句型总结(二)1-21条。建议同学们笔记本手抄增强印象哦!
【人教版日语】七八年级句型总结(三)建议同学们笔记本手抄增强印象哦!
【人教版日语】九年级语法句型总结(一)1-40条。建议同学们笔记本手抄增强印象哦!
【人教版日语】九年级语法句型总结(二)41-64条+四大假定。建议同学们笔记本手抄增强印象哦!
【人教版日语】人教版日语必修二语法思维导图(转发私信获取PDF版)
【人教版日语】人教版日语必修三语法思维导图(转发私信获取PDF版)
【含B站讲解视频】2023年1月福建省日语高中学业水平合格性考试真题卷福建日语会考(无音频作文:妈妈的生日)
往期阅读专栏
系列:米勒的故事(TIP:一共18期,右上角搜索米勒)
【YIBO阅读训练】米勒的故事连载十八(中日双语连载+音频)
系列:日本中小学课文学日语(已更新100期+,右上角搜索)
系列:高考阅读系列
YIBO-高考阅读训练02-46课-いとこの長靴(附音频+翻译)
系列:高考阅读系列
YIBO-高考阅读训练02-46课-いとこの長靴(附音频+翻译)
YIBO-高考阅读训练03-45课-119番に電話をかける(附音频+翻译)
【高考日语】每日阅读-全真模拟高考阅读文章20(附翻译解析)
2021年1月福建省高中学业水平考试日语试卷+听力+答案(日语会考)
【含B站讲解视频】2023年1月福建省日语高中学业水平合格性考试真题卷福建日语会考(无音频作文:妈妈的生日)
(附答案)2021年3月福州市高中毕业班质量检测(清晰版,附听力)
【首发】(附答案)2021年4月日语福州市高中毕业班第二次质量检测(附听力)
【精华收藏】拿下这1分!十年高考日语文化知识题汇总(附文化题大总结)


日本留学 工作签证 日语学习 欢迎加微信咨询:)
夜雨聆风

