文档
办公文件
生活文档
学习资料
当前位置:
首页
>
文档
>政治答案|26届金丽衢十二校12月联考_2025年12月_251202浙江省金丽衢十二校2025学年高三第一次联考
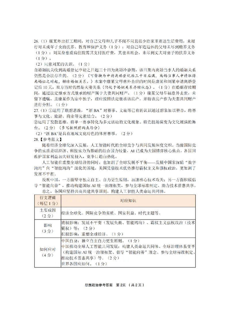
政治答案|26届金丽衢十二校12月联考_2025年12月_251202浙江省金丽衢十二校2025学年高三第一次联考
2026-04-16 21:52:16
2026-02-08 19:05:33
文档预览
文档信息
文档格式
pdf
文档大小
1.214 MB
文档页数
2 页
上传时间
2026-02-08 19:05:33
下载文档
本文档来自网络内容,如有侵犯您的权益请联系我们删除,联系邮箱:wyl860211@qq.com。
上一篇
政治答案|26届嘉兴一模_2025年12月_251206浙江省嘉兴市2025年12月高三教学测试(嘉兴一模)(全科)
下一篇
精品解析:2019年辽宁省辽阳市中考英语试题(原卷版)_中考真题_3.英语中考真题2015-2024年_2019年全国中考YINGYU148份_2019年中考真题精品解析英语(辽宁辽阳卷)精编word版
最新文档
第44练直线与双曲线(精练:基础+重难点)一轮复习讲义2024年高考数学高频考点题型归纳与方法总结(新高考通用)解析版_02高考数学_2024年新高考资料_1.2024一轮复习
专题19电学试验(原卷版)_04高考物理_新高考复习资料_2024新高考复习资料_二轮复习资料_2024年高考物理二轮热点题型归纳与变式演练(新高考通用)
专题19电学实验-2020年高考真题和模拟题物理分类训练(教师版含解析)_04高考物理_新高考复习资料_2022年新高考复习资料_高考物理2022年一轮复习各版本_442
专题19电学实验-2020年高考真题和模拟题物理分类训练(教师版含解析)_04高考物理_新高考复习资料_2022年新高考复习资料_高考物理2022年一轮复习各版本
第44练直线与双曲线(精练:基础+重难点)一轮复习讲义2024年高考数学高频考点题型归纳与方法总结(新高考通用)原卷版_02高考数学_新高考复习资料_2024年新高考资料
第44练_07高考历史_新高考复习资料_2023年新高考复习资料_2023《微专题·小练习》·历史·新教材_2023《微专题·小练习》·历史·新教材
第43课商业贸易与日常生活教案_07高考历史_新高考复习资料_2022年新高考复习资料_2022届一轮复习讲练结合7.11更新_系列2_第十五单元经济与社会生活_第43课商业贸易与日常生活
第43课商业贸易与日常生活作业_07高考历史_新高考复习资料_2022年新高考复习资料_2022届一轮复习讲练结合7.11更新_系列2_第十五单元经济与社会生活_第43课商业贸易与日常生活
第43讲现代世界的人口迁徙和文化的交融、传承与保护_07高考历史_新高考复习资料_2023年新高考复习资料_2023新高考大一轮复习讲义_2023年高考历史一轮复习讲义(部编版新高考)_专题2-10
第43讲双曲线及其性质(精讲)一轮复习讲义2024年高考数学高频考点题型归纳与方法总结(新高考通用)解析版_02高考数学_新高考复习资料_2024年新高考资料_一轮复习资料
热门文档
第43讲双曲线及其性质(精讲)一轮复习讲义2024年高考数学高频考点题型归纳与方法总结(新高考通用)原卷版_02高考数学_新高考复习资料_2024年新高考资料_一轮复习资料
第43讲亚非拉民族独立运动与世界殖民体系的瓦解(解析版)_07高考历史_新高考复习资料_2024年新高考复习资料_一轮复习资料_讲义+练习
第43讲亚非拉民族独立运动与世界殖民体系的瓦解(解析版)_07高考历史_2024年新高考资料_1.2024一轮复习_2024年高考历史一轮复习讲练测(新教材新高考)
第43讲亚非拉民族独立运动与世界殖民体系的瓦解(原卷版)_07高考历史_新高考复习资料_2024年新高考复习资料_一轮复习资料_讲义+练习
第43讲亚非拉民族独立运动与世界殖民体系的瓦解(原卷版)_07高考历史_2024年新高考资料_1.2024一轮复习_2024年高考历史一轮复习讲练测(新教材新高考)
第43讲亚非拉民族独立运动与世界殖民体系瓦解(解析版)_07高考历史_新高考复习资料_2024年新高考复习资料_一轮复习资料_讲义+练习
第43讲亚非拉民族独立运动与世界殖民体系瓦解(解析版)_07高考历史_2024年新高考资料_1.2024一轮复习_2024年高考历史一轮复习讲练测(新教材新高考)
第43讲亚非拉民族独立运动与世界殖民体系瓦解(原卷版)_07高考历史_新高考复习资料_2024年新高考复习资料_一轮复习资料_讲义+练习
第43讲亚非拉民族独立运动与世界殖民体系瓦解(原卷版)_07高考历史_2024年新高考资料_1.2024一轮复习_2024年高考历史一轮复习讲练测(新教材新高考)
第43讲 亚非拉民族独立运动与世界殖民体系的瓦解_07高考历史_2024年新高考资料_1.2024一轮复习_2024年高考历史一轮复习讲义(部编版)_赠1套word版补充习题库_word版题库阶段2—阶段15
随机文档
第43练双曲线及其性质(精练:基础+重难点)一轮复习讲义2024年高考数学高频考点题型归纳与方法总结(新高考通用)解析版_02高考数学_新高考复习资料_2024年新高考资料
第43练双曲线及其性质(精练:基础+重难点)一轮复习讲义2024年高考数学高频考点题型归纳与方法总结(新高考通用)原卷版_02高考数学_新高考复习资料_2024年新高考资料
第43练_07高考历史_新高考复习资料_2023年新高考复习资料_2023《微专题·小练习》·历史·新教材_2023《微专题·小练习》·历史·新教材
第42课生产工具与劳作方式教案_07高考历史_新高考复习资料_2022年新高考复习资料_2022届一轮复习讲练结合7.11更新_系列2_第十五单元经济与社会生活_第42课生产工具与劳作方式
第42课生产工具与劳作方式作业_07高考历史_新高考复习资料_2022年新高考复习资料_2022届一轮复习讲练结合7.11更新_系列2_第十五单元经济与社会生活_第42课生产工具与劳作方式
第42讲资本主义国家的新变化和社会主义国家的发展与变化(解析版)_07高考历史_新高考复习资料_2024年新高考复习资料_一轮复习资料_讲义+练习_248
第42讲资本主义国家的新变化和社会主义国家的发展与变化(解析版)_07高考历史_新高考复习资料_2024年新高考复习资料_一轮复习资料_讲义+练习
第42讲资本主义国家的新变化和社会主义国家的发展与变化(解析版)_07高考历史_2024年新高考资料_1.2024一轮复习_2024年高考历史一轮复习讲练测(新教材新高考)_205
第42讲资本主义国家的新变化和社会主义国家的发展与变化(解析版)_07高考历史_2024年新高考资料_1.2024一轮复习_2024年高考历史一轮复习讲练测(新教材新高考)
第42讲资本主义国家的新变化和社会主义国家的发展与变化(原卷版)_07高考历史_新高考复习资料_2024年新高考复习资料_一轮复习资料_讲义+练习_405