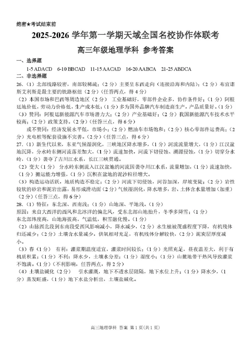
当前位置:首页>文档>高三地理答案_2025年10月_251013浙江省天域全国名校协作体2026届高三上学期10月联考(全科)_浙江省天域全国名校协作体2026届高三上学期10月联考地理试题(含答案)

高三地理答案_2025年10月_251013浙江省天域全国名校协作体2026届高三上学期10月联考(全科)_浙江省天域全国名校协作体2026届高三上学期10月联考地理试题(含答案)

  • 2026-03-17 23:22:19 2026-02-12 04:21:24

文档预览

高三地理答案_2025年10月_251013浙江省天域全国名校协作体2026届高三上学期10月联考(全科)_浙江省天域全国名校协作体2026届高三上学期10月联考地理试题(含答案)
高三地理答案_2025年10月_251013浙江省天域全国名校协作体2026届高三上学期10月联考(全科)_浙江省天域全国名校协作体2026届高三上学期10月联考地理试题(含答案)

文档信息

文档格式
pdf
文档大小
0.234 MB
文档页数
1 页
上传时间
2026-02-12 04:21:24