文档
办公文件
生活文档
学习资料
当前位置:
首页
>
文档
>答案_2024年3月_013月合集_2024届山东省青岛市高三年级第一次适应性检测_青岛市2024年高三年级第一次适应性检测(青岛一摸)政治_2024届山东省青岛市高三一模政治试题
答案_2024年3月_013月合集_2024届山东省青岛市高三年级第一次适应性检测_青岛市2024年高三年级第一次适应性检测(青岛一摸)政治_2024届山东省青岛市高三一模政治试题
2026-03-20 18:03:41
2026-02-18 05:13:11
文档预览
文档信息
文档格式
pdf
文档大小
0.465 MB
文档页数
1 页
上传时间
2026-02-18 05:13:11
下载文档
文档内容
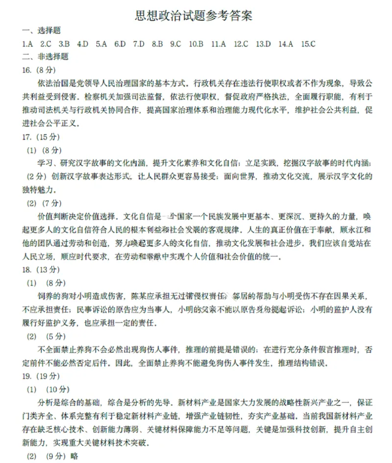
{#{QQABDYCEogAoAAAAAQgCQwEoCgKQkAECAKoOwAAIoAAASRFABCA=}#}
本文档来自网络内容,如有侵犯您的权益请联系我们删除,联系邮箱:wyl860211@qq.com。
上一篇
答案_2024年3月_013月合集_2024届山东省青岛市高三年级第一次适应性检测_青岛市2024年高三年级第一次适应性检测(青岛一摸)历史
下一篇
山东省济南市平阴县实验高级中学2025-2026学年高二上学期1月阶段检测历史试卷(含答案)_2024-2025高二(7-7月题库)_2026年1月高二
最新文档
专题22.9二次函数y=ax²+bx+c(a≠0)的图象与性质(知识梳理与考点分类讲解)-(人教版)_初中数学_九年级数学上册(人教版)_专题突破练习-V4_2024版
2025届高中英语一轮复习讲义(译林版):必修第一册 Unit1 Backtoschool(教师版)_03高考英语_2025年新高考资料_一轮复习_2025届高中英语一轮复习课件+学案(完))
2025届高中英语一轮复习讲义(北师大版):必修第一册 UNIT1 LIFECHOICES(学生版)_03高考英语_2025年新高考资料_一轮复习_2025届高中英语一轮复习课件+学案(完))
2025届高中英语一轮复习讲义(北师大版):必修第一册UNIT1 LIFECHOICES(教师版)_03高考英语_2025年新高考资料_一轮复习_2025届高中英语一轮复习课件+学案(完))
专题22.8实际问题与二次函数(高效培优讲义)(教师版)_初中数学_九年级数学上册(人教版)_同步讲义-U18_2026版
2025届高中数学一轮复习讲义:第三章第4讲 幂函数与指、对数式的运算(含解析)_02高考数学_2025年新高考资料_一轮复习_2025届高中数学一轮复习知识梳理(课件+讲义+练习)(完结)
2025届高中数学一轮复习练习:第五章限时跟踪检测(三十) 正、余弦定理的应用举例(含解析)_02高考数学_2025年新高考资料_一轮复习
2025届高中数学一轮复习练习:第九章限时跟踪检测(五十一) 椭圆(一)(含解析) _02高考数学_2025年新高考资料_一轮复习_2025届高中数学一轮复习知识梳理(课件+讲义+练习)(完结)
2025届高中数学一轮复习练习:第三章限时跟踪检测(十四) 函数与方程(含解析)_02高考数学_2025年新高考资料_一轮复习_2025届高中数学一轮复习知识梳理(课件+讲义+练习)(完结)
2025届高中数学一轮复习练习:第三章限时跟踪检测(九) 函数的奇偶性、周期性(含解析)_02高考数学_2025年新高考资料_一轮复习_第三章第3讲 函数的奇偶性、周期性(课件+讲义+练习)
热门文档
2025届高三英语高考模拟风向标卷04(新高考八省通用卷)(解析版)_02高考数学_2025年新高考资料_二轮复习_01高考语文等多个文件_第六部分风向标必刷卷
2025届高三英语高考模拟风向标卷04(新高考八省通用卷)(原题版)_02高考数学_2025年新高考资料_二轮复习_01高考语文等多个文件_第六部分风向标必刷卷
2025届高三英语高考模拟风向标卷04(新高考I卷)(原题版)_02高考数学_2025年新高考资料_二轮复习_01高考语文等多个文件_2025年高考英语二轮热点题型归纳与变式演练(新高考通用)
专题22.7求二次函数解析式的九种类型(知识梳理与方法分类讲解)(人教版)(学生版)_初中数学_九年级数学上册(人教版)_专题突破练习-V4_2025版
2025届高三英语高考模拟风向标卷03(江苏特供卷)(原题版)_03高考英语_2025年新高考资料_二轮复习_2025年高考英语二轮热点题型归纳与变式演练(新高考通用)340016860
2025届高三英语高考模拟风向标卷03(江苏特供卷)(原题版)_02高考数学_2025年新高考资料_二轮复习_01高考语文等多个文件_2025年高考英语二轮热点题型归纳与变式演练(新高考通用)
专题22.4二次函数y=a(x-h)²(a≠0)和y=a(x-h)²+k(a≠0)的图象与性质(知识梳理与考点分类讲解)(人教版)(学生版)_初中数学_九年级数学上册(人教版)_专题突破练习-V4_2025版
2025届高三英语高考模拟风向标卷03(新高考八省通用)(原题版)_03高考英语_2025年新高考资料_二轮复习_2025年高考英语二轮热点题型归纳与变式演练(新高考通用)340016860
2025届高三英语高考模拟风向标卷03(新高考I卷)(原题版)_02高考数学_2025年新高考资料_二轮复习_01高考语文等多个文件_2025年高考英语二轮热点题型归纳与变式演练(新高考通用)
2025届高三英语高考模拟风向标卷03(新高考II卷)(解析版)_03高考英语_2025年新高考资料_二轮复习_2025年高考英语二轮热点题型归纳与变式演练(新高考通用)340016860
随机文档
2025届高三英语高考模拟风向标卷03(新高考II卷)(解析版)_02高考数学_2025年新高考资料_二轮复习_01高考语文等多个文件_2025年高考英语二轮热点题型归纳与变式演练(新高考通用)
2025届高三英语高考模拟风向标卷03(新高考II卷)(原题版)_03高考英语_2025年新高考资料_二轮复习_2025年高考英语二轮热点题型归纳与变式演练(新高考通用)340016860
2025届高三英语高考模拟风向标卷03(广东专用)(解析版)_03高考英语_2025年新高考资料_二轮复习_2025年高考英语二轮热点题型归纳与变式演练(新高考通用)340016860
专题22.3动点的函数图象问题(压轴题专项讲练)(人教版)(教师版)_初中数学_九年级数学上册(人教版)_压轴题专项-V5_2025版
2025届高三英语高考模拟风向标卷03(广东专用)(原题版)_03高考英语_2025年新高考资料_二轮复习_2025年高考英语二轮热点题型归纳与变式演练(新高考通用)340016860
专题22.3二次函数综合——面积问题(压轴题专项讲练)(人教版)(教师版)_初中数学_九年级数学上册(人教版)_压轴题专项-V5_2024版
2025届高三英语高考模拟风向标卷03(广东专用)(原题版)_02高考数学_2025年新高考资料_二轮复习_01高考语文等多个文件_2025年高考英语二轮热点题型归纳与变式演练(新高考通用)
2025届高三英语高考模拟风向标卷03(山东专用)(解析版)_03高考英语_2025年新高考资料_二轮复习_2025年高考英语二轮热点题型归纳与变式演练(新高考通用)340016860
专题22.3二次函数的性质(六大题型)(举一反三)(人教版)(学生版)_初中数学_九年级数学上册(人教版)_母题专项-U66_2023版
专题22.1二次函数(举一反三讲义)(教师版)_初中数学_九年级数学上册(人教版)_母题专项-U66_2026版