壁纸
办公文件
生活文档
学习资料
当前位置:
首页
>
文档
>地理答案_2024-2025高三(6-6月题库)_2024年10月试卷_1015辽宁省重点高中沈阳市郊联体2024-2025学年高三上学期10月月考
地理答案_2024-2025高三(6-6月题库)_2024年10月试卷_1015辽宁省重点高中沈阳市郊联体2024-2025学年高三上学期10月月考
2026-02-18 09:43:27
2026-02-18 09:43:27
文档预览
文档信息
文档格式
pdf
文档大小
0.744 MB
文档页数
1 页
上传时间
2026-02-18 09:43:27
下载文档
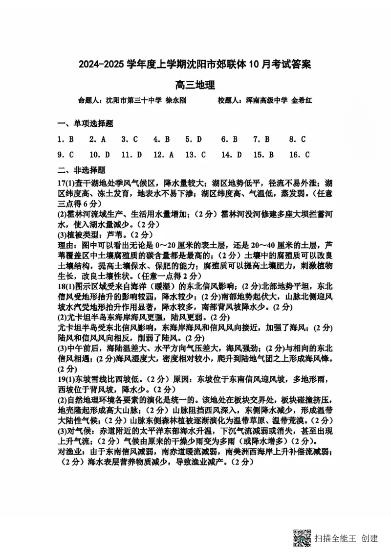
文档内容
扫描全能王 创建 {#{QQABIQ4AggiAAIBAAQgCAwUICkIQkAEACQgGREAIIAAAiQFABCA=}#}
提示
本文档需要支付0.99元
购买此文档
提示
为了保护文档版权,请下载文档后查看完整内容
下载文档
关闭
本文档来自网络内容,如有侵犯您的权益请联系我们删除,联系邮箱:wyl860211@qq.com。
上一篇
地理答案_2024-2025高三(6-6月题库)_2024年10月试卷_1015河北省2024-2025学年高三(上)质检联盟第一次月考(金太阳25-70C)
下一篇
扫描件_高二语文试卷_2024-2025高二(7-7月题库)_2025年01月试卷_0108湖南省市县联考(示范性高中)2024-2025学年高二上学期12月月考_湖南省部分学校2024-2025学年高二上学期12月月考语文试题
最新文档
暑假作业11高二英语语法填空20篇(解析版)-暑假分层作业2024年高二英语暑假培优练(人教版2019)_2024-2025高二(7-7月题库)
1990年广东高考英语真题及答案_zz20高中真题试卷_英语高考真题试卷_旧1990-2007·高考英语真题_1990-2007·高考英语真题·word_广东
湖南省长沙市湖南师大附中2023-2024学年高三上学期第三次月考语文试卷答案(1)_2023年11月_0211月合集_2024届湖南省师范大学附属中学高三上学期月考(三)
2002年河南高考生物真题及答案_生物高考真题试卷_旧1990-2007·高考生物真题_1990-2007·高考生物真题·word_河南
1990年广东高考英语真题及答案_zz20高中真题试卷_英语高考真题试卷_旧1990-2007·高考英语真题_1990-2007·高考英语真题·PDF_广东
1990年广东高考物理真题及答案_zz20高中真题试卷_物理高考真题试卷_旧1990-2007·高考物理真题_1990-2007·高考物理真题·word_广东
2002年河南高考生物真题及答案_生物高考真题试卷_旧1990-2007·高考生物真题_1990-2007·高考生物真题·PDF_河南
安徽省A10联盟2024-2025学年高三上学期11月月考生物试题_2024-2025高三(6-6月题库)_2024年11月试卷_1116安徽A10联盟2025届高三上学期11月段考(全科)_安徽A10联盟2025届高三上学期11月段考生物
暑假作业11高二英语语法填空20篇(原卷版)-暑假分层作业2024年高二英语暑假培优练(人教版2019)_2024-2025高二(7-7月题库)
2002年河南高考文科综合真题及答案_地理高考真题试卷_旧1990-2007·高考地理真题_1990-2007·高考地理真题·word_河南
热门文档
1990年广东高考物理真题及答案_zz20高中真题试卷_物理高考真题试卷_旧1990-2007·高考物理真题_1990-2007·高考物理真题·PDF_广东
湖南省长沙市湖南师大附中2023-2024学年高三上学期第三次月考语文试卷1(1)_2023年11月_0211月合集_2024届湖南省师范大学附属中学高三上学期月考(三)
1990年山西高考语文真题及答案_zz20高中真题试卷_语文高考真题试卷_旧1990-2007·高考语文真题_Word版1990-2007·高考语文真题_山西
暑假作业10高二英语完形填空20篇(解析版)-暑假分层作业2024年高二英语暑假培优练(人教版2019)_2024-2025高二(7-7月题库)
EntryoftheGuestsontheWartburg(Wagner)_一万首著名钢琴曲谱哈农贝多芬合集视频教学电子版高清无水印可打印_1古典钢琴知名音乐家谱_李斯特钢琴谱全集_改编瓦格纳
安徽省2025届高三第一次五校联考语文+答案_2024-2025高三(6-6月题库)_2024年11月试卷_1118安徽省2025届高三第一次五校联考(全科)
2002年河南高考数学真题及答案_数学高考真题试卷_旧1990-2007·高考数学真题_1990-2007·高考数学真题·word_河南
50B_语文答案_2025年10月高二试卷_251027河北省邢台市卓越联盟2025-2026学年高二上学期10月月考(全)_河北省邢台市卓越联盟2025-2026学年高二上学期10月月考语文试题(图片版,含答案)
EnReve_一万首著名钢琴曲谱哈农贝多芬合集视频教学电子版高清无水印可打印_1古典钢琴知名音乐家谱_李斯特钢琴谱全集_其他作品
EnHabitdeCheval(4Hands)_一万首著名钢琴曲谱哈农贝多芬合集视频教学电子版高清无水印可打印_1古典钢琴知名音乐家谱_萨蒂钢琴谱全集_四手连弹
随机文档
50B_物理答案_2025年10月高二试卷_251027河北省邢台市卓越联盟2025-2026学年高二上学期10月月考(全)_河北省邢台市卓越联盟2025-2026学年高二上学期10月月考物理试题(含解析)
1990年山西高考语文真题及答案_zz20高中真题试卷_语文高考真题试卷_旧1990-2007·高考语文真题_PDF版1990-2007·高考语文真题_山西
50B_思想政治答案_2025年10月高二试卷_251027河北省邢台市卓越联盟2025-2026学年高二上学期10月月考(全)_河北省邢台市卓越联盟2025-2026学年高二上学期10月月考政治试题(PDF版,含解析)
安徽省2025届高三第一次五校联考英语+答案_2024-2025高三(6-6月题库)_2024年11月试卷_1118安徽省2025届高三第一次五校联考(全科)
EnfantillagesPittoresques_一万首著名钢琴曲谱哈农贝多芬合集视频教学电子版高清无水印可打印_1古典钢琴知名音乐家谱_萨蒂钢琴谱全集_其他
EmbryonsDesseches_一万首著名钢琴曲谱哈农贝多芬合集视频教学电子版高清无水印可打印_1古典钢琴知名音乐家谱_萨蒂钢琴谱全集_其他
50B_历史答案_2025年10月高二试卷_251027河北省邢台市卓越联盟2025-2026学年高二上学期10月月考(全)_河北省邢台市卓越联盟2025-2026学年高二上学期10月月考历史试题(含答案)
1990年山西高考英语真题及答案_zz20高中真题试卷_英语高考真题试卷_旧1990-2007·高考英语真题_1990-2007·高考英语真题·word_山西
4高二物理(致远)答案_2025年10月高二试卷_251003黑龙江省牡丹江市第一高级中学2025-2026学年高二上学期9月月考
Elton.John钢琴谱_一万首著名钢琴曲谱哈农贝多芬合集视频教学电子版高清无水印可打印_08名曲总谱合集