壁纸
办公文件
生活文档
学习资料
当前位置:
首页
>
文档
>地理答案_2024-2025高三(6-6月题库)_2024年11月试卷_1117天津市南开区2024-2025学年高三上学期11月期中考试_天津市南开区2024-2025学年高三上学期11月期中考试地理Word版含答案
地理答案_2024-2025高三(6-6月题库)_2024年11月试卷_1117天津市南开区2024-2025学年高三上学期11月期中考试_天津市南开区2024-2025学年高三上学期11月期中考试地理Word版含答案
2026-02-18 10:21:05
2026-02-18 09:45:53
文档预览
文档信息
文档格式
pdf
文档大小
0.572 MB
文档页数
1 页
上传时间
2026-02-18 09:45:53
下载文档
文档内容
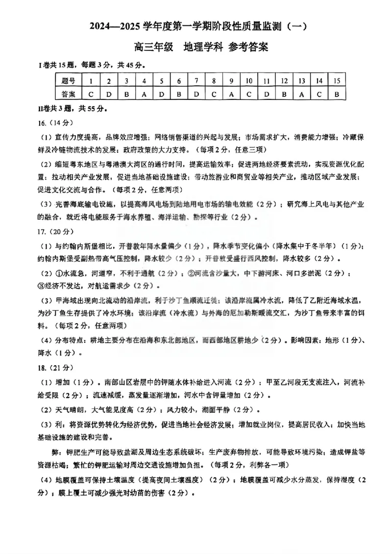
{#{QQABTYAEogigAAIAAQgCQQkSCAGQkgGACSgOAEAMsAAByQFABAA=}#}
提示
本文档需要支付0.99元
购买此文档
提示
为了保护文档版权,请下载文档后查看完整内容
下载文档
关闭
本文档来自网络内容,如有侵犯您的权益请联系我们删除,联系邮箱:wyl860211@qq.com。
上一篇
河南省商丘市第一高级中学2024届第一学期期中考试地理(1)_2023年11月_01每日更新_24号_2024届河南省商丘市第一高级中学第一学期期中考试
下一篇
地理答案_2024-2025高三(6-6月题库)_2024年11月试卷_1117湖南省长沙市长沙一中2025届高三月考试卷(三)(全科)_湖南省长沙市长沙一中2025届高三月考试卷(三)地理
最新文档
2024级校际联考(五)地理学科试题_2025年11月高二试卷_251116山东省德州市九校2025-2026学年高二上学期联考(全)_山东省德州市九校2025-2026学年高二上学期11月联考地理试题(含答案)
英语试题类型A_2024年3月_013月合集_2024届山西省际名校联考(一)(启航卷)_2024届山西省际名校联考(一)(启航卷)英语
数学试题_2024-2025高二(7-7月题库)_2024年10月试卷_1027辽宁省金太阳2024-2025学年高二10月联考
湖北省高中名校联盟2023-2024学年高三上学期第二次联合测评数学试题(1)_2023年11月_0211月合集_2024届湖北省圆创教育高中名校联盟高三上学期第二次联合测评
数学试题_2024-2025高二(7-7月题库)_2024年10月试卷_1027内蒙古2024-2025学年高二金太阳联考
天津耀华中学2025届高三上期第一次月考生物试题答案_2024-2025高三(6-6月题库)_2024年10月试卷_1019天津耀华中学2025届高三上期第一次月考
英语试题答案解析_2024年5月_01按日期_25号_2024届高三下学期高考猜题信息卷(二)_2024届高三下学期高考猜题信息卷(二)英语试题
2024级校际联考(五)地理学科试题_2025年11月高二试卷_251116山东省德州市九校2025-2026学年高二上学期联考(全)_山东省德州市九校2025-2026学年高二上学期11月联考地理试题(含答案)
数学试题_2024-2025高二(7-7月题库)_2024年07月试卷_0702四川省遂宁市射洪中学2023-2024学年高二下学期期末模拟
天津耀华中学2025届高三上期第一次月考生物试题_2024-2025高三(6-6月题库)_2024年10月试卷_1019天津耀华中学2025届高三上期第一次月考
热门文档
湖北省鄂东南联盟学校2023-2024学年高三上学期期中联考数学试题(1)_2023年11月_0211月合集_2024届湖北省鄂东南省级示范高中教育教学改革联盟学校高三上学期期中联考
英语试题答案_2024年5月_01按日期_30号_2024届重庆市巴蜀中学高三5月适应性月考卷(十)_重庆市巴蜀中学2024届高三年级下学期5月适应性月考卷(十)英语
2024级校际联考(五)地理学科答题纸_2025年11月高二试卷_251116山东省德州市九校2025-2026学年高二上学期联考(全)_山东省德州市九校2025-2026学年高二上学期11月联考地理试题(含答案)
数学试题B·2025年5月高二阶段考_2024-2025高二(7-7月题库)_2025年6月试卷_0609安徽省金榜教育2024-2025学年高二下学期五月份阶段性考试
2024级校际联考物理学科试题_2025年11月高二试卷_251116山东省德州市九校2025-2026学年高二上学期联考(全)_山东省德州市九校2025-2026学年高二上学期期中联考物理试题(PDF版,含答案)
湖北省鄂东南省级示范高中教育教学改革联盟学校2024届高三上学期期中联考语文(1)_2023年11月_01每日更新_03号
天津耀华中学2025届高三上期第一次月考物理试题答案_2024-2025高三(6-6月题库)_2024年10月试卷_1019天津耀华中学2025届高三上期第一次月考
英语试题答案_2024年4月_01按日期_21号_2024届安徽省蚌埠四模(滁州二模)_2024届安徽省蚌埠市高三下学期第四次教学质量检测考试英语试题
数学试题A·2025年5月高二阶段考_2024-2025高二(7-7月题库)_2025年6月试卷_0609安徽省金榜教育2024-2025学年高二下学期五月份阶段性考试
天津耀华中学2025届高三上期第一次月考物理试题_2024-2025高三(6-6月题库)_2024年10月试卷_1019天津耀华中学2025届高三上期第一次月考
随机文档
2024级校际联考物理学科评分标准_2025年11月高二试卷_251116山东省德州市九校2025-2026学年高二上学期联考(全)
英语试题参考答案_2024年3月_013月合集_2024届河南省普通高中毕业班高考适应性测试3月_2024届河南省普通高中毕业班高考适应性测试3月-英语
2024级校际联考物理学科答题纸_2025年11月高二试卷_251116山东省德州市九校2025-2026学年高二上学期联考(全)
数学试题-福建部分学校教学联盟2024~2025学年高二8月入学检测_2024-2025高二(7-7月题库)_2024年09月试卷_0908福建部分学校教学联盟2024~2025学年高二8月入学检测数学+物理
2024级校际联考物理学科参考答案_2025年11月高二试卷_251116山东省德州市九校2025-2026学年高二上学期联考(全)
英语试题卷_2024年4月_01按日期_3号_2024届湖南省常德市高三下学期3月模拟考试_2024届湖南省常德市高三下学期3月模拟考试英语试题
2024级校际联考政治学科试题参考答案_2025年11月高二试卷_251116山东省德州市九校2025-2026学年高二上学期联考(全)
湖北省鄂东南省级示范高中教育教学改革联盟学校2024届高三上学期期中联考地理(1)_2023年11月_01每日更新_03号
2024级校际联考政治学科试题参考答案_2025年11月高二试卷_251116山东省德州市九校2025-2026学年高二上学期联考(全)
天津耀华中学2025届高三上期第一次月考数学试题_2024-2025高三(6-6月题库)_2024年10月试卷_1019天津耀华中学2025届高三上期第一次月考