当前位置:首页>文档>第100讲电磁波光电效应与波粒二象性(原卷版)_4.2025物理总复习_2023年新高复习资料_专项复习_2023届高三物理高考复习101微专题模型精讲精练

第100讲电磁波光电效应与波粒二象性(原卷版)_4.2025物理总复习_2023年新高复习资料_专项复习_2023届高三物理高考复习101微专题模型精讲精练

  • 2026-03-23 20:33:35 2026-03-10 12:40:02

文档预览

第100讲电磁波光电效应与波粒二象性(原卷版)_4.2025物理总复习_2023年新高复习资料_专项复习_2023届高三物理高考复习101微专题模型精讲精练
第100讲电磁波光电效应与波粒二象性(原卷版)_4.2025物理总复习_2023年新高复习资料_专项复习_2023届高三物理高考复习101微专题模型精讲精练
第100讲电磁波光电效应与波粒二象性(原卷版)_4.2025物理总复习_2023年新高复习资料_专项复习_2023届高三物理高考复习101微专题模型精讲精练
第100讲电磁波光电效应与波粒二象性(原卷版)_4.2025物理总复习_2023年新高复习资料_专项复习_2023届高三物理高考复习101微专题模型精讲精练
第100讲电磁波光电效应与波粒二象性(原卷版)_4.2025物理总复习_2023年新高复习资料_专项复习_2023届高三物理高考复习101微专题模型精讲精练
第100讲电磁波光电效应与波粒二象性(原卷版)_4.2025物理总复习_2023年新高复习资料_专项复习_2023届高三物理高考复习101微专题模型精讲精练
第100讲电磁波光电效应与波粒二象性(原卷版)_4.2025物理总复习_2023年新高复习资料_专项复习_2023届高三物理高考复习101微专题模型精讲精练
第100讲电磁波光电效应与波粒二象性(原卷版)_4.2025物理总复习_2023年新高复习资料_专项复习_2023届高三物理高考复习101微专题模型精讲精练
第100讲电磁波光电效应与波粒二象性(原卷版)_4.2025物理总复习_2023年新高复习资料_专项复习_2023届高三物理高考复习101微专题模型精讲精练
第100讲电磁波光电效应与波粒二象性(原卷版)_4.2025物理总复习_2023年新高复习资料_专项复习_2023届高三物理高考复习101微专题模型精讲精练
第100讲电磁波光电效应与波粒二象性(原卷版)_4.2025物理总复习_2023年新高复习资料_专项复习_2023届高三物理高考复习101微专题模型精讲精练
第100讲电磁波光电效应与波粒二象性(原卷版)_4.2025物理总复习_2023年新高复习资料_专项复习_2023届高三物理高考复习101微专题模型精讲精练

文档信息

文档格式
docx
文档大小
0.446 MB
文档页数
12 页
上传时间
2026-03-10 12:40:02

文档内容

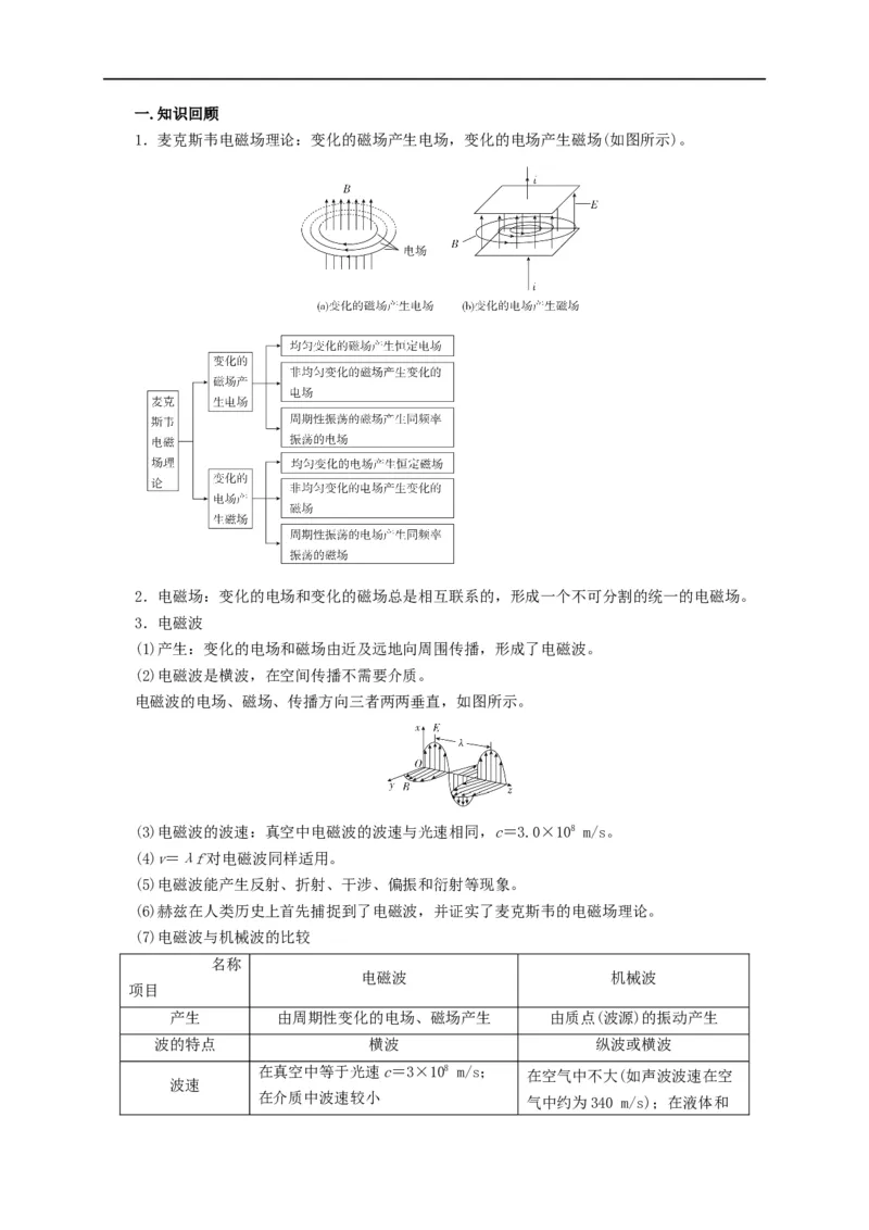
第 100 讲 电磁波 光电效应与波粒二象性 1.(2021•天津)光刻机是制造芯片的核心装备,利用光源发出的紫外线,将精细图投影在硅片上, 再经技术处理制成芯片。为提高光刻机清晰投影最小图像的能力,在透镜组和硅片之间充有液 体。紫外线进入液体后与其在真空中相比( ) A.波长变短 B.光子能量增加 C.频率降低 D.传播速度增大 2.(2022•江苏)光源通过电子—光子散射使光子能量增加,光子能量增加后( ) A.频率减小 B.波长减小 C.动量减小 D.速度减小 3.(2022•河北)如图是密立根于1916年发表的钠金属光电效应的遏止电压U 与入射光频率ν的 c 实验曲线,该实验直接证明了爱因斯坦光电效应方程,并且第一次利用光电效应实验测定了普 朗克常量h。由图像可知( ) A.钠的逸出功为hν c B.钠的截止频率为8.5×1014Hz C.图中直线的斜率为普朗克常量 D.遏止电压U 与入射光频率v成正比 c一.知识回顾 1.麦克斯韦电磁场理论:变化的磁场产生电场,变化的电场产生磁场(如图所示)。 2.电磁场:变化的电场和变化的磁场总是相互联系的,形成一个不可分割的统一的电磁场。 3.电磁波 (1)产生:变化的电场和磁场由近及远地向周围传播,形成了电磁波。 (2)电磁波是横波,在空间传播不需要介质。 电磁波的电场、磁场、传播方向三者两两垂直,如图所示。 (3)电磁波的波速:真空中电磁波的波速与光速相同,c=3.0×108 m/s。 (4)v=λf对电磁波同样适用。 (5)电磁波能产生反射、折射、干涉、偏振和衍射等现象。 (6)赫兹在人类历史上首先捕捉到了电磁波,并证实了麦克斯韦的电磁场理论。 (7)电磁波与机械波的比较 名称 电磁波 机械波 项目 产生 由周期性变化的电场、磁场产生 由质点(波源)的振动产生 波的特点 横波 纵波或横波 在真空中等于光速c=3×108 m/s; 在空气中不大(如声波波速在空 波速 在介质中波速较小 气中约为340 m/s);在液体和固体中较大 是否需要介质 不需要介质(在真空中仍可传播) 必须有介质(真空中不能传播) 传播能量 电磁能 机械能 4.电磁波的发射 (1)发射电磁波的条件 ①要有足够高的振荡频率; ②必须是开放电路,使振荡电路的电场和磁场分散到尽可能大的空间。 (2)信号的调制:为了利用电磁波传递信号,就要对电磁波调制。有调幅和调频两种调制方法。 ①调幅:使高频电磁波的振幅随信号的强弱而变。 ②调频:使高频电磁波的频率随信号的强弱而变。 5.电磁波的传播 三种传播方式:天波、地波、直线传播。 6.电磁波的接收 (1)当接收电路的固有频率跟收到的电磁波的频率相同时,接收电路中产生的振荡电流最强, 这种现象叫作电谐振。 (2)使接收电路产生电谐振的过程叫作调谐。 (3)从经过调制的高频振荡电流中还原出原来的信号的过程叫作解调,它是调制的逆过程。调 幅波的解调也叫检波。 7. 电磁波谱 Ⅰ (1)定义 按电磁波的波长大小或频率高低的顺序把它们排列成谱,叫作电磁波谱。 将电磁波按波长从长到短排列顺序是无线电波、红外线、可见光、紫外线、X射线和γ射线。 (2)电磁波谱的特性、应用 电磁 频率 真空中 递变 特性 应用 波谱 /Hz 波长/m 规律 无线 小于 大于 波动性强, 无线电技术 电波 3×1011 10-3 易发生衍射 1011~ 10-3 红外线 红外线 热效应 1015 ~10-7 遥感 可见光 1015 10-7 引起视觉 照明、摄影 化学效应、 1015~ 10-7 医用消毒、 紫外线 荧光效应、 1017 ~10-9 防伪 能杀菌 1016~ 10-8 检查、医用 X射线 穿透能力强 1019 ~10-11 透视 大于 小于 穿透能 工业探伤、 γ射线 1019 10-11 力最强 医用治疗 说明(1)波长不同的电磁波,表现出不同的特性。其中波长较长的无线电波和红外线,易发生干涉、 衍射现象;波长较短的X射线、γ射线,穿透能力较强。 (2)电磁波谱中,相邻两波段的电磁波的波长并没有很明显的界线,如紫外线和X射线、X射线 和γ射线都有重叠。 (3)不同的电磁波,产生的机理不同,无线电波是振荡电路中自由电子的周期性运动产生的; 红外线、可见光、紫外线是原子的外层电子受到激发后产生的;X射线是原子的内层电子受到激发 后产生的;γ射线是原子核受到激发后产生的。 (4)电磁波的能量随频率的升高而增大。 一.必备知识 1.光电效应:照射到金属表面的光,能使金属中的电子从表面逸出的现象。 2.光电子:光电效应中发射出来的电子。 3.光电效应的实验规律 (1)存在截止频率:当入射光的频率低于截止频率时不发生光电效应。不同金属的截止频率不 同,即截止频率与金属自身的性质有关。 (2)存在饱和电流:在光照条件不变的情况下,随着所加电压的增大,光电流趋于一个饱和值, 即在一定的光照条件下,单位时间阴极K发射的光电子的数目是一定的。实验表明,光的频率一定 时,入射光越强,饱和电流越大,单位时间内发射的光电子数越多。 (3)存在遏止电压:使光电流减小到0的反向电压U称为遏止电压。遏止电压的存在意味着光 c 电子的初动能有最大值,E=mv=eU,称为光电子的最大初动能。实验表明,遏止电压(或光电子 km e c 的最大初动能)与入射光的强度无关,只随入射光频率的增大而增大。 (4)光电效应具有瞬时性:当入射光的频率超过截止频率ν时,无论入射光怎样微弱,光电效 c 应几乎是瞬时发生的。 4.爱因斯坦光电效应方程 (1)光子说 光本身就是由一个个不可分割的能量子组成的,频率为 ν的光的能量为hν,其中h= 6.63×10-34 J·s(称为普朗克常量)。这些能量子后来称为光子。 (2)逸出功W 0 要使电子脱离某种金属,需要外界对它做功,做功的最小值叫作这种金属的逸出功。 (3)光电子的最大初动能 在光电效应中,金属中的电子吸收光子后,除了要克服金属的逸出功外,有时还要克服原子的 其他束缚而做功,这时光电子的初动能就比较小;当逸出过程只克服金属的逸出功而逸出时,光电 子的初动能称为最大初动能。 (4)爱因斯坦光电效应方程 表达式:E=hν-W。 k 0 物理意义:金属表面的电子吸收一个光子获得的能量是hν,在这些能量中,一部分大小为W 0 的能量被电子用来脱离金属,剩下的是逸出后电子的最大初动能E=mv2。 k e (5)对光电效应规律的解释 对应规律 对规律的解释 存在截止频率ν 电子从金属表面逸出,必须克服金属的逸出功W,则入射光 c 0子的能量不能小于W,对应的频率必须不小于ν=,即截 0 c 止频率 电子吸收光子能量后,一部分用来克服金属的逸出功,剩余 光电子的最大初动能随着入 部分表现为光电子的初动能,只有直接从金属表面飞出的光 射光频率的增大而增大,与 电子才具有最大初动能。对于确定的金属,W是一定的,故 0 入射光的强度无关 光电子的最大初动能只随入射光频率的增大而增大,和光强 无关 光照射金属时,电子一次性吸收光子的全部能量,不需要积 光电效应具有瞬时性 累能量的时间 对于同种频率的光,光较强时,单位时间内照射到金属表面 光较强时饱和电流较大 的光子数较多,照射金属时产生的光电子较多,因而饱和电 流较大 (6)三个关系式 爱因斯坦光电效应方程:E=hν-W。 k 0 最大初动能与遏止电压的关系:E=eU。 k c 逸出功与极限频率的关系:W=hν。 0 c (7)两条对应关系 光强大(频率一定时)→光子数目多→发射光电子多→饱和光电流大。 光子频率高→光子能量大→光电子的最大初动能大。 (8)光电效应的图像分析 由图线可直接(或 图像名称 图线形状 间接)得到的物理量 ①极限频率ν:图线与ν轴交点的横 c 光电子的最大初动能E 坐标 k 与入射光的频率ν的 ②逸出功W:图线与E轴交点的纵坐 0 k 关系图线 标的绝对值,W=|-E|=E 0 ③普朗克常量h:图线的斜率k=h ①遏止电压U:图线与横轴的交点的 c 颜色相同、强度不同 横坐标的值 的光,光电流与电压 ②饱和光电流I:电流的最大值 m 的关系图线 ③最大初动能:E=eU km c 颜色不同、强度相同 ①遏止电压U、U c1 c2 的光,光电流与电压 ②饱和光电流 的关系图线 ③最大初动能E=eU,E=eU k1 c1 k2 c2①截止频率ν:图线与横轴的交点的 c 横坐标的值 ②遏止电压U:随入射光频率的增大 c 遏止电压U与入射光 c 而增大 的频率ν的关系图线 ③普朗克常量h:等于图线的斜率与电 子电荷量的乘积,即h=ke(注:此时 两极之间接反向电压) 5.光的波粒二象性 (1)光的干涉、衍射、偏振现象说明光具有波动性。 (2)光电效应和康普顿效应说明光具有粒子性。 (3)光既具有波动性,又具有粒子性,即光具有波粒二象性。 (4)光子的能量ε=hν,光子的动量p=。 6.物质波 (1)1924年,法国物理学家德布罗意提出:实物粒子也具有波动性,即每一个运动的粒子都与 一个对应的波相联系,这种波叫作物质波,也叫德布罗意波。所以实物粒子也具有波粒二象性。 (2)粒子的能量ε和动量p跟它所对应的波的频率ν和波长λ之间,遵从的关系为:ν=; λ=。 二.例题精析 题型一:电磁波与光子 例1.随着通信技术的更新换代,无线通信使用的电磁波频率更高,频率资源更丰富,在相同时间 内能够传输的信息量更大。第5代移动通信技术(简称5G)意味着更快的网速和更大的网络容 载能力,“4G改变生活,5G改变社会”。与4G相比,5G使用的电磁波( ) A.频率更高 B.衍射更明显 C.传播速度更大 D.波长更长 题型二:电磁波谱 (多选)例2.关于电磁波谱,下列说法中正确的是( ) A.X射线对生命物质有较强的作用,过量的X射线辐射会引起生物体的病变 B. 射线是波长最短的电磁波,它比X射线的频率还要高 C.γ紫外线比紫光更容易发生干涉和衍射 D.在电磁波谱中,最容易发生衍射现象的是 射线 E.在电磁波谱中,无线电波一般可用于通信 γ 题型三:电磁波的产生 例3.根据麦克斯韦电磁场理论,下列说法中正确的是( ) A.变化的电场一定产生变化的磁场 B.均匀变化的电场一定产生均匀变化的磁场C.稳定的电场一定产生稳定的磁场 D.周期性变化的电场一定产生同频率的周期性变化的磁场 题型四:电磁波综合 (多选)例4.关于电磁波,下列说法正确的是( ) A.电磁波在真空中的传播速度与电磁波的频率无关 B.周期性变化的电场和磁场可以相互激发,形成电磁波 C.电磁波在真空中自由传播时,其传播方向与电场强度、磁感应强度均垂直 D.电磁波可以由电磁振荡产生,若波源的电磁振荡停止,空间的电磁波随即消失 题型五:电磁波在生活中的应用 例5.新冠肺炎疫情突发,中华儿女风雨同舟、守望相助,筑起了抗击疫情的巍峨长城。志愿者用 非接触式体温测量仪,通过人体辐射的红外线测量体温,防控人员用紫外线灯在无人环境下消 杀病毒,为人民健康保驾护航。红外线和紫外线相比较( ) A.红外线的光子能量比紫外线的小 B.真空中红外线的波长比紫外线的短 C.真空中红外线的传播速度比紫外线的大 D.红外线能发生偏振现象,而紫外线不能 题型六:电磁波与机械波的区别 (多选)例6.(2021•福建)以声波作为信息载体的水声通信是水下长距离通信的主要手段。2020 年11月10日,中国载人潜水器“奋斗者”号创造了10909米深潜纪录。此次深潜作业利用了水 声通信和电磁通信等多种通信方式进行指令传输或数据交换,如图所示。下列说法正确的是( ) A.“奋斗者”号与“探索一号”通信的信息载体属于横波 B.“奋斗者”号与“沧海”号通信的信息载体属于横波 C.“探索一号”与通信卫星的实时通信可以通过机械波实现 D.“探索一号”与“探索二号”的通信过程也是能量传播的过程三.举一反三,巩固练习 1. 某金属在光的照射下发生光电效应,光电子的最大初动能E 与入射光频率ν的关系如 k 图所示,则( ) ν A.普朗克常量为 c E B.入射光的频率为3ν 时,逸出的光电子的最大初动能为2E c C.频率大于2ν 的入射光照射该金属时才会发生光电效应 c c D.若光在真空中的速度为c,则波长大于 的光照射该金属时才会发生光电效应 ν c 2. 当具有5.0eV能量的光子照射到某金属表面后,从金属表面逸出的电子具有最大的初 动能是1.5eV.为了使这种金属产生光电效应,入射光的最低能量为( ) A.1.5eV B.3.5eV C.5.0eV D.6.5eV 3. 研究光电效应的电路如图所示,用频率相同、强度不同的光分别照射密封真空管的钠 极板(阴极K),钠极板发射出的光电子被阳极A吸收,在电路中形成光电流。下列光电流I 与A、K之间的电压U 的关系图象中,正确的是( ) AK A. B.C. D. 4. 下列说法正确的是( ) A.玻尔原子理论第一次将量子观念引入原子领域,提出了定态和跃迁的概念,成功地解释了各 种原子光谱的实验规律 B.普朗克通过研究黑体辐射提出能量子的概念,成为量子力学的奠基人之一 C.放射性原子核发生衰变后产生的新核从高能级向低能级跃迁时,辐射出 射线, 射线在电 场和磁场中都会发生偏转 γ γ D.一束光照射到某种金属上不能发生光电效应,可能是因为这束光的光强太小 5. (多选)产生光电效应时,关于逸出光电子的最大初动能E ,下列说法正确的是 ( k ) A.对于同种金属,E 与照射光的强度无关 k B.对于同种金属,E 与照射光的波长成反比 k C.对于同种金属,E 与光照射的时间成正比 k D.对于同种金属,E 与照射光的频率成线性关系 k E.对于不同种金属,若照射光频率不变,E 与金属的逸出功成线性关系 k 6. 为了测量储液罐中液体的液面高度,有人设计了如图甲所示装置。将与储物罐外壳绝 缘的两块平行金属板构成的电容C置于储液罐中,电容C可通过开关S与电感L或电源相连。 当开关从a拨到b时,由电感L与电容C构成的回路中产生振荡电流而向外辐射电磁波,再使 用乙图中的调谐电路来接收甲振荡电路中的电磁波,这样就可通过测量乙中接收频率而获知甲 1 中的发射频率,进而再通过振荡电路的振荡频率公式f= 即可获知电容C的值(L值已 2π√LC 知),从而测量油罐内的液面高度。已知平行板电容器正对面积、间距一定的条件下,电容 C 两极板间充入电介质增加(液面上升)时,电容C增大。则下列分析判断正确的是( )A.该装置适用于测量任意种类液体的液面高度 B.当储物罐内的液面高度降低时,所测到的LC回路中电流的振荡频率变小 C.当装置使用过久电源电动势减小时,测量的液面高度比真实值偏小 D.该装置测得的振荡频率与所用电源的电动势大小无关 7. 利用电磁感应驱动的电磁炮,其原理示意图如图甲所示,线圈套在中空的塑料管上, 管内光滑,将直径略小于管内径的金属小球静置于线圈右侧A处。图中电容器C已经充好电且 上极板带正电,闭合电键S后电容器开始放电,通过线圈的电流随时间的变化规律如图乙所示, 金属小球在0~t 的时间内被加速发射出去(t 时刻刚好运动到右侧管口B处)。则( ) 1 1 A.小球在塑料管中的加速度随线圈中电流的增大而一直增大 B.在0~t 的时间内,电容器储存的电能全部转化为小球的动能 1 C.在0~t 的时间内,顺着发射方向看小球中产生的涡流沿逆时针方向 1 D.适当加长塑料管一定可使小球获得更大的速度 8. LC振荡电路中,某时刻磁场方向如图所示,则下列说法不正确的是( ) A.若磁场正在减弱,则电容器上极板带正电B.若电容器正在放电,则电容器上极板带负电 C.若电容器上极板带正电,则自感电动势正在减小 D.若电容器正在充电,则自感电动势正在阻碍电流减小