当前位置:首页>文档>重难点08物质的分离、提纯、检验与鉴别-2024年高考化学热点·重点·难点专练(新高考专用)(原卷版)_05高考化学_新高考复习资料_2024年新高考资料_❤专项复习资料

重难点08物质的分离、提纯、检验与鉴别-2024年高考化学热点·重点·难点专练(新高考专用)(原卷版)_05高考化学_新高考复习资料_2024年新高考资料_❤专项复习资料

  • 2026-04-24 14:43:03 2026-03-30 04:00:40

文档预览

重难点08物质的分离、提纯、检验与鉴别-2024年高考化学热点·重点·难点专练(新高考专用)(原卷版)_05高考化学_新高考复习资料_2024年新高考资料_❤专项复习资料
重难点08物质的分离、提纯、检验与鉴别-2024年高考化学热点·重点·难点专练(新高考专用)(原卷版)_05高考化学_新高考复习资料_2024年新高考资料_❤专项复习资料
重难点08物质的分离、提纯、检验与鉴别-2024年高考化学热点·重点·难点专练(新高考专用)(原卷版)_05高考化学_新高考复习资料_2024年新高考资料_❤专项复习资料
重难点08物质的分离、提纯、检验与鉴别-2024年高考化学热点·重点·难点专练(新高考专用)(原卷版)_05高考化学_新高考复习资料_2024年新高考资料_❤专项复习资料
重难点08物质的分离、提纯、检验与鉴别-2024年高考化学热点·重点·难点专练(新高考专用)(原卷版)_05高考化学_新高考复习资料_2024年新高考资料_❤专项复习资料
重难点08物质的分离、提纯、检验与鉴别-2024年高考化学热点·重点·难点专练(新高考专用)(原卷版)_05高考化学_新高考复习资料_2024年新高考资料_❤专项复习资料
重难点08物质的分离、提纯、检验与鉴别-2024年高考化学热点·重点·难点专练(新高考专用)(原卷版)_05高考化学_新高考复习资料_2024年新高考资料_❤专项复习资料
重难点08物质的分离、提纯、检验与鉴别-2024年高考化学热点·重点·难点专练(新高考专用)(原卷版)_05高考化学_新高考复习资料_2024年新高考资料_❤专项复习资料
重难点08物质的分离、提纯、检验与鉴别-2024年高考化学热点·重点·难点专练(新高考专用)(原卷版)_05高考化学_新高考复习资料_2024年新高考资料_❤专项复习资料
重难点08物质的分离、提纯、检验与鉴别-2024年高考化学热点·重点·难点专练(新高考专用)(原卷版)_05高考化学_新高考复习资料_2024年新高考资料_❤专项复习资料
重难点08物质的分离、提纯、检验与鉴别-2024年高考化学热点·重点·难点专练(新高考专用)(原卷版)_05高考化学_新高考复习资料_2024年新高考资料_❤专项复习资料
重难点08物质的分离、提纯、检验与鉴别-2024年高考化学热点·重点·难点专练(新高考专用)(原卷版)_05高考化学_新高考复习资料_2024年新高考资料_❤专项复习资料
重难点08物质的分离、提纯、检验与鉴别-2024年高考化学热点·重点·难点专练(新高考专用)(原卷版)_05高考化学_新高考复习资料_2024年新高考资料_❤专项复习资料
重难点08物质的分离、提纯、检验与鉴别-2024年高考化学热点·重点·难点专练(新高考专用)(原卷版)_05高考化学_新高考复习资料_2024年新高考资料_❤专项复习资料
重难点08物质的分离、提纯、检验与鉴别-2024年高考化学热点·重点·难点专练(新高考专用)(原卷版)_05高考化学_新高考复习资料_2024年新高考资料_❤专项复习资料
重难点08物质的分离、提纯、检验与鉴别-2024年高考化学热点·重点·难点专练(新高考专用)(原卷版)_05高考化学_新高考复习资料_2024年新高考资料_❤专项复习资料
重难点08物质的分离、提纯、检验与鉴别-2024年高考化学热点·重点·难点专练(新高考专用)(原卷版)_05高考化学_新高考复习资料_2024年新高考资料_❤专项复习资料
重难点08物质的分离、提纯、检验与鉴别-2024年高考化学热点·重点·难点专练(新高考专用)(原卷版)_05高考化学_新高考复习资料_2024年新高考资料_❤专项复习资料

文档信息

文档格式
docx
文档大小
1.174 MB
文档页数
14 页
上传时间
2026-03-30 04:00:40

文档内容

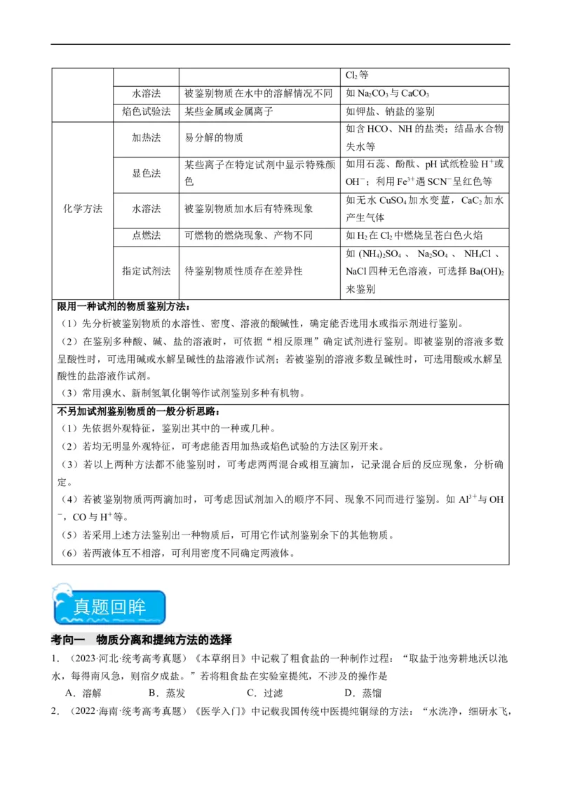
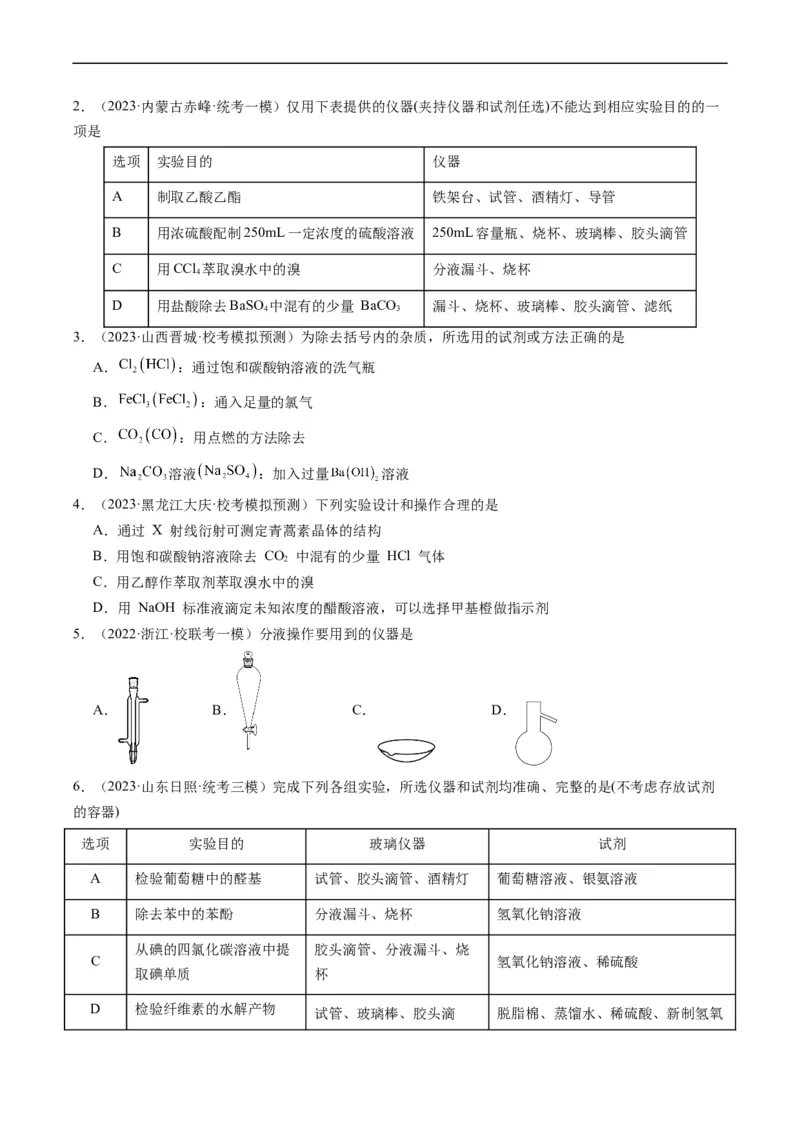
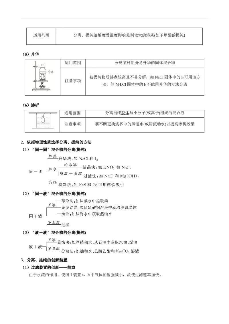
重难点 08 物质的分离、提纯、检验与鉴别 ►命题趋势►解题策略►真题回眸►限时检测 考向一 物质分离和提纯方法的选择 考向二 物质分离和提纯的试剂选择 物质的分离、提纯、检验与鉴别 考向三 有机物的分离与提纯 考向四 物质的检验与鉴别 物质的分离、提纯、检验与鉴别是化学实验中的一项重要操作,也是化工生产和物质制备中的主要环 节。从近三年高考试题来看,考查内容主要有以下两个方面: (1)物质分离和提纯方法的选择、试剂的选择; (2)有机混合物的分离; (3)物质的鉴别与检验试剂的选择、添加顺序的判断等。 预测2024年高考试题中,仍重点考查过滤、蒸馏、萃取、分液等基本操作及注意事项,同时将分离 提纯操作与物质的制备、混合物成分的确定以及实验设计等内容有机融合起来进行综合考查。 【策略1】掌握物质分离、提纯常用的物理方法及注意事项 1.物质分离、提纯常用的物理方法及装置 (1)固体与液体的混合物 方法 装置或主要仪器 适用条件 实例 说明 ①一贴:滤纸紧贴漏斗内 壁; ②二低:滤纸边缘低于漏斗 难溶固体与液 碳酸钙悬浊 过滤 边缘,液面低于滤纸边缘; 体混合物 液、泥水等 ③三靠:烧杯紧靠玻璃棒, 玻璃棒轻靠三层滤纸处,漏 斗下端紧靠烧杯内壁 溶质的溶解度 从NaCl溶液 NaHCO 、FeCl 、NaSO 等 3 3 2 3 蒸发结晶 受温度变化影 中提取NaCl 的水溶液在加热蒸干后得不 响较小 晶体 到原来的溶质 (2)固体与固体的混合物 方法 适用条件 实例 说明沉淀的洗涤方法是沿玻璃棒向过滤器中 在某种试剂中一种可溶 溶解、 加蒸馏水至淹没沉淀,静置,待液体全 而另一种溶剂中不溶的 碳酸钠和碳酸钙 过滤 部流下,再重复操作2~3次,然后通 固体混合物的分离 过检验洗涤液(滤液),判断是否洗净 用于溶解度随温度变化 除去KNO 中混 若结晶一次纯度达不到要求,则需要重 3 结晶 相差较大的可溶性固体 有的少量NaCl 复进行一次,称为重结晶 混合物的分离 分离某种组分易升华的 分离I 和NaCl 应与物质的分解反应相区分,如: 2 升华 混合物 固体 NH Cl NH ↑+HCl↑ 4 3 (3)液体与液体的混合物 方法 萃取、分液 蒸馏 装置或主要 仪器 分离沸点相差较大且互溶的液体混 适用条件 分离两种互不相溶且易分层的液体 合物 实例 分离CCl 和水等 分离酒精和水 4 萃取:利用溶质在互不相溶的溶剂里的溶解 度不同,用一种溶剂把溶质从它与另一种溶 剂组成的溶液里提取出来。 ①溶质在萃取剂中的溶解度比在原溶剂中 ①温度计的水银球在蒸馏烧瓶的支 大; 管口处; ②萃取剂与原溶剂不反应、不相溶; ②蒸馏烧瓶中要加沸石或碎瓷片, 说明 ③萃取剂与溶质不反应; 目的是防止暴沸; ④常用的萃取剂是苯或CCl ,一般不用酒精 ③冷凝管水流方向为下口进,上口 4 作萃取剂。 出 例如,提取碘水中的碘,分液前要先萃取。 分液时下层液体从下口放出,上层液体从上 口倒出 (4)重结晶 仪器 酒精灯、烧杯、玻璃棒、漏斗、铁架台适用范围 分离、提纯溶解度受温度影响差别较大的溶质(如苯甲酸的提纯) (5)升华 适用范围 分离某种组分易升华的固体混合物 被提纯物质沸点较高且不易分解,如NaCl固体中的I 可用该方 2 注意事项 法,但NH Cl固体中的I 不能用升华的方法分离 4 2 (6)渗析 适用范围 分离提纯胶体与小分子(或离子)组成的混合液 注意事项 要不断更换烧杯中的蒸馏水(或用流动水)以提高渗析效果 2.依据物理性质选择分离、提纯的方法 (1)“固+固”混合物的分离(提纯) (2)“固+液”混合物的分离(提纯) (3)“液+液”混合物的分离(提纯) 3.分离、提纯的创新装置 (1)过滤装置的创新——抽滤 由于水流的作用,使图1装置a、b中气体的压强减小,故使过滤速率加快。(2)蒸馏装置的创新 图2由于冷凝管竖立,使液体混合物能冷凝回流,若以此容器作反应容器,可使反应物能循环利用, 提高了反应物的转化率。 (3)冷凝装置的创新: 图示装置由于冷凝管竖立,使液体混合物能冷凝回流,若以此容器作反应容器,可减少反应物的损失, 提高反应物的转化率。 (4)洗气装置的创新——双耳球吸收法 由于双耳球上端球形容器的容积较大,能有效地防止倒吸。故该装置既能除去气体中的气态杂质,又 能防止倒吸。 【策略2】熟悉物质分离、提纯常用的化学方法及注意点 1.物质分离、提纯常用的化学方法 方法 原理 举例 如Cl-、SO、CO及能形成弱碱的阳离子,如Mg2+、Cu2+ 沉淀法 将杂质离子转化为沉淀 等,可加入适当的沉淀剂,使离子生成沉淀,过滤除去。 CO、HCO、SO、HSO、NH等与H+或OH-反应生成气体 气化法 将杂质离子转化为气体 除去 杂质中含不同价态的相同元素(用氧化剂或还原剂),如 将杂质转化为需要提纯的物 杂转纯法 FeCl 和FeCl 、同一种酸的正盐与酸式盐(用酸、酸性氧化 2 3 质 物或碱),如NaCO 和NaHCO 2 3 3 用氧化剂(还原剂)除去具有 如用酸性KMnO 除去CO 中的SO ,用热的铜粉除去N 4 2 2 2 氧化还原法 还原性(氧化性)的杂质 中的O 2用加热法除去固体混合物中 热分解法 如除去NaCl中的NH Cl等 4 易分解的物质 利用物质与酸或碱溶液混合 如用过量的NaOH溶液可除去Fe O 中的Al O,用盐酸除 2 3 2 3 酸碱溶解法 后的差异进行分离 去SiO 中的CaCO 。 2 3 含杂质的金属作阳极、纯金属(M)作阴极,含M的盐溶液 利用电解原理分离和提纯物 电解法 作电解质溶液。如电解精炼铜,将含杂质的粗铜作阳极, 质 精铜作阴极,电解液为含铜离子的溶液。 将气体混合物通过洗气装置 如将混合气体通过盛饱和食盐水的洗气瓶除去Cl 中的少 2 洗气法 而除去杂质气体 量HCl 水解法 利用水解反应原理除去杂质 如可用CuO、Cu(OH) 等除去CuCl 溶液中的FeCl 2 2 3 2.常见物质的除杂试剂或方法 (1)常见气体的除杂试剂 气体(括号内为杂质) 除杂试剂 Cl(HCl) 饱和NaCl溶液 2 CO(HCl) 饱和NaHCO 溶液 2 3 CO(SO ) 饱和NaHCO 溶液 2 2 3 SO (HCl) 饱和NaHSO 溶液 2 3 CO(CO) 灼热CuO 2 CO(CO ) NaOH浓溶液 2 N(O ) 灼热铜网 2 2 CH(CH===CH ) 溴水 4 2 2 (2)常见固体或溶液的除杂试剂或方法 物质(括号内为杂质) 除杂试剂或方法 NaCO 固体(NaHCO ) 加热 2 3 3 FeCl 溶液(FeCl ) 通Cl 3 2 2 MgCl 溶液(FeCl ) 加入MgO、Mg(OH) 或MgCO ,调pH转为沉淀,过滤 2 3 2 3 NaHCO 溶液(Na CO) 通CO 3 2 3 2 Cu(NO ) 溶液(AgNO) 加过量铜粉,过滤 3 2 3 SiO(I) 加热 2 2 Fe O(AlO) 加过量NaOH溶液,过滤 2 3 2 3粗铜 粗铜作阳极,精铜作阴极、CuSO 溶液做电解质溶液 4 【策略3】掌握常见物质检验与鉴别的方法 1.常见气体的检验 CO 无色无味气体通入澄清石灰水,澄清石灰水变浑浊 2 SO 通入品红溶液,红色褪去,再加热又变红色 2 ①可使湿润的蓝色石蕊试纸(或湿润的pH试纸)变红; HCl ②可使蘸有浓氨水的玻璃棒产生白烟; ③通入用硝酸酸化的硝酸银溶液产生白色沉淀 NH ①可使蘸有浓盐酸的玻璃棒产生白烟; 3 (碱性气体) ②可使湿润的红色石蕊试纸变蓝。 H 通过灼热氧化铜,固体由黑色变为红色,气体通过无水硫酸铜,粉末变蓝 2 CO 通过灼热氧化铜,固体由黑色变为红色,气体通过澄清石灰水,溶液变浑浊 NO 与O(或空气)反应,气体由无色变为红棕色 2 O 可使带火星的木条复燃 2 ①黄绿色、有刺激性气味; Cl ②可使湿润的有色布条褪色; 2 ③可使湿润的淀粉KI试纸变蓝 ①红棕色、有刺激性气味; NO ②溶于水,溶液无色但能使紫色石蕊溶液变红; 2 ③可使湿润的淀粉KI试纸变蓝 2.常见有机物的检验 (1)含碳碳双(三)键的有机物:能使少量溴水或酸性KMnO 溶液褪色。 4 (2)乙醇:将螺旋状铜丝加热至表面有黑色物质生成,迅速插入待测溶液,反复多次,可见铜丝被还原 成光亮的红色,并有刺激性气味物质产生。 (3)乙醛或葡萄糖:加入银氨溶液中,水浴加热,产生银镜;或加入新制Cu(OH) 中,加热,有砖红色沉 2 淀生成。 (4)乙酸:使石蕊溶液变红;或与NaCO 或NaHCO 溶液反应有气泡生成;或使新制Cu(OH) 溶解得到 2 3 3 2 蓝色溶液。 (5)乙酸乙酯:加入滴有酚酞的NaOH溶液,加热,红色变浅或褪去。 (6)淀粉:滴加碘水,呈蓝色。 (7)蛋白质:灼烧,有烧焦羽毛的气味;或加入浓硝酸微热,出现黄色沉淀,以此来检验含苯环的蛋白 质。 3.物质鉴别的常用方法 鉴别方法 适用范围 举例 物理方法 观察法 被鉴别物质的状态、颜色等不同 如CuCl 、FeCl 与NaCl溶液;O 与 2 3 2Cl 等 2 水溶法 被鉴别物质在水中的溶解情况不同 如NaCO 与CaCO 2 3 3 焰色试验法 某些金属或金属离子 如钾盐、钠盐的鉴别 如含HCO、NH的盐类;结晶水合物 加热法 易分解的物质 失水等 某些离子在特定试剂中显示特殊颜 如用石蕊、酚酞、pH试纸检验H+或 显色法 色 OH-;利用Fe3+遇SCN-呈红色等 如无水CuSO 加水变蓝,CaC 加水 4 2 化学方法 水溶法 被鉴别物质加水后有特殊现象 产生气体 点燃法 可燃物的燃烧现象、产物不同 如H 在Cl 中燃烧呈苍白色火焰 2 2 如 (NH )SO 、 NaSO 、 NH Cl 、 4 2 4 2 4 4 指定试剂法 待鉴别物质性质存在差异性 NaCl四种无色溶液,可选择Ba(OH) 2 来鉴别 限用一种试剂的物质鉴别方法: (1)先分析被鉴别物质的水溶性、密度、溶液的酸碱性,确定能否选用水或指示剂进行鉴别。 (2)在鉴别多种酸、碱、盐的溶液时,可依据“相反原理”确定试剂进行鉴别。即被鉴别的溶液多数 呈酸性时,可选用碱或水解呈碱性的盐溶液作试剂;若被鉴别的溶液多数呈碱性时,可选用酸或水解呈 酸性的盐溶液作试剂。 (3)常用溴水、新制氢氧化铜等作试剂鉴别多种有机物。 不另加试剂鉴别物质的一般分析思路: (1)先依据外观特征,鉴别出其中的一种或几种。 (2)若均无明显外观特征,可考虑能否用加热或焰色试验的方法区别开来。 (3)若以上两种方法都不能鉴别时,可考虑两两混合或相互滴加,记录混合后的反应现象,分析确 定。 (4)若被鉴别物质两两滴加时,可考虑因试剂加入的顺序不同、现象不同而进行鉴别。如 Al3+与OH -,CO与H+等。 (5)若采用上述方法鉴别出一种物质后,可用它作试剂鉴别余下的其他物质。 (6)若两液体互不相溶,可利用密度不同确定两液体。 考向一 物质分离和提纯方法的选择 1.(2023·河北·统考高考真题)《本草纲目》中记载了粗食盐的一种制作过程:“取盐于池旁耕地沃以池 水,每得南风急,则宿夕成盐。”若将粗食盐在实验室提纯,不涉及的操作是 A.溶解 B.蒸发 C.过滤 D.蒸馏 2.(2022·海南·统考高考真题)《医学入门》中记载我国传统中医提纯铜绿的方法:“水洗净,细研水飞,去石澄清,慢火熬干,”其中未涉及的操作是 A.洗涤 B.粉碎 C.萃取 D.蒸发 3.(2021·海南·统考高考真题)一次性鉴别等浓度的 、 、 三种溶液,下列方法不可 行的是 A.测定 B.焰色试验 C.滴加 溶液 D.滴加饱和 溶液,微热 考向二 物质分离和提纯的试剂选择 4.(2022·广东·高考真题)实验室进行粗盐提纯时,需除去 和 ,所用试剂包括 以及 A. B. C. D. 5.(2023·海南·统考高考真题)下列气体除杂(括号里为杂质)操作所选用的试剂合理的是 A. :饱和 溶液 B. :碱石灰 C. :酸性 溶液 D. : 考向三 有机物的分离与提纯 6.(2023·福建·统考高考真题)从苯甲醛和 溶液反应后的混合液中分离出苯甲醇和苯甲酸的过程如 下: 已知甲基叔丁基醚的密度为 。下列说法错误的是 A.“萃取”过程需振荡、放气、静置分层 B.“有机层”从分液漏斗上口倒出 C.“操作X”为蒸馏,“试剂Y”可选用盐酸 D.“洗涤”苯甲酸,用乙醇的效果比用蒸馏水好 7.(2023·浙江·统考高考真题)苯甲酸是一种常用的食品防腐剂。某实验小组设计粗苯甲酸(含有少量 NaCl和泥沙)的提纯方案如下: 下列说法不正确的是A.操作I中依据苯甲酸的溶解度估算加水量 B.操作Ⅱ趁热过滤的目的是除去泥沙和NaCl C.操作Ⅲ缓慢冷却结晶可减少杂质被包裹 D.操作Ⅳ可用冷水洗涤晶体 8.(2022·山东·高考真题)已知苯胺(液体)、苯甲酸(固体)微溶于水,苯胺盐酸盐易溶于水。实验室初步 分离甲苯、苯胺、苯甲酸混合溶液的流程如下。下列说法正确的是 A.苯胺既可与盐酸也可与 溶液反应 B.由①、③分别获取相应粗品时可采用相同的操作方法 C.苯胺、甲苯、苯甲酸粗品依次由①、②、③获得 D.①、②、③均为两相混合体系 考向四 物质的检验与鉴别 9.(2023·辽宁·统考高考真题)下列鉴别或检验不能达到实验目的的是 A.用石灰水鉴别NaCO 与NaHCO 2 3 3 B.用KSCN溶液检验FeSO 是否变质 4 C.用盐酸酸化的BaCl 溶液检验NaSO 是否被氧化 2 2 3 D.加热条件下用银氨溶液检验乙醇中是否混有乙醛 (建议用时:30分钟) 1.(2023·四川绵阳·统考一模)实验室用化学沉淀法除去粗盐中的Ca2+、Mg2+、 获得精制盐。下列叙 述有误的是 A.杂质离子除去顺序可确定为:SO 、Mg2+、Ca2+ B.加入试剂顺序可依次为:NaOH、NaCO、BaCl 、盐酸四种溶液 2 3 2 C.杂质离子沉淀完后,采取的分离操作用到的仪器是a、b、c、d D.沉淀分离完成后,调整溶液pH时用到的全部仪器为a、c、e、f2.(2023·内蒙古赤峰·统考一模)仅用下表提供的仪器(夹持仪器和试剂任选)不能达到相应实验目的的一 项是 选项 实验目的 仪器 A 制取乙酸乙酯 铁架台、试管、酒精灯、导管 B 用浓硫酸配制250mL一定浓度的硫酸溶液 250mL容量瓶、烧杯、玻璃棒、胶头滴管 C 用CCl 萃取溴水中的溴 分液漏斗、烧杯 4 D 用盐酸除去BaSO 中混有的少量 BaCO 漏斗、烧杯、玻璃棒、胶头滴管、滤纸 4 3 3.(2023·山西晋城·校考模拟预测)为除去括号内的杂质,所选用的试剂或方法正确的是 A. :通过饱和碳酸钠溶液的洗气瓶 B. :通入足量的氯气 C. :用点燃的方法除去 D. 溶液 :加入过量 溶液 4.(2023·黑龙江大庆·校考模拟预测)下列实验设计和操作合理的是 A.通过 X 射线衍射可测定青蒿素晶体的结构 B.用饱和碳酸钠溶液除去 CO 中混有的少量 HCl 气体 2 C.用乙醇作萃取剂萃取溴水中的溴 D.用 NaOH 标准液滴定未知浓度的醋酸溶液,可以选择甲基橙做指示剂 5.(2022·浙江·校联考一模)分液操作要用到的仪器是 A. B. C. D. 6.(2023·山东日照·统考三模)完成下列各组实验,所选仪器和试剂均准确、完整的是(不考虑存放试剂 的容器) 选项 实验目的 玻璃仪器 试剂 A 检验葡萄糖中的醛基 试管、胶头滴管、酒精灯 葡萄糖溶液、银氨溶液 B 除去苯中的苯酚 分液漏斗、烧杯 氢氧化钠溶液 从碘的四氯化碳溶液中提 胶头滴管、分液漏斗、烧 C 氢氧化钠溶液、稀硫酸 取碘单质 杯 D 检验纤维素的水解产物 试管、玻璃棒、胶头滴 脱脂棉、蒸馏水、稀硫酸、新制氢氧管、酒精灯 化铜悬浊液 7.(2023·山东济南·校考模拟预测)为提纯下列物质(括号内的物质为杂质),所选用的除杂试剂和分离方 法均正确的有几项 ① ② ③ ④ ⑤ 混合物 乙醇(水) 乙酸乙酯(乙酸) 苯(苯酚) 溴苯(溴) 饱和 溶 饱和 溶 除杂试剂 生石灰 溴水 苯 液 液 分离方法 洗气 蒸馏 分液 过滤 萃取分液 A.1 B.2 C.3 D.4 8.(2023·江西赣州·统考二模)实验探究是化学学科核心素养之一、用下图所示装置能净化和收集气体的 是 选项 气体(杂质) 试剂X A C H(SO ) NaOH溶液 2 4 2 B Cl(HCl) 饱和食盐水 2 C SO (CO) 饱和碳酸钠溶液 2 2 D C H(C H) 酸性高锰酸钾溶液 3 8 2 4 9.(2023·广东广州·校考三模)下列有关气体除杂的试剂选择正确的是 A.除去 中的 :饱和食盐水 B.除去 中的 :硫酸铜溶液 C.除去 中的 :酸性高锰酸钾溶液 D.除去 中的 :饱和碳酸钠溶液 10.(2023·吉林白山·统考模拟预测)在实验室进行下列实验,所进行的操作不能达到实验目的的是 选项 实验目的 操作 制备银氨溶液 在洁净的试管中加入1 mL 2%的稀氨水,然后边振荡试管边滴加 A 3 mL 10%的硝酸银溶液B 鉴别苯和氯仿 分别取少量液体于试管中,加入2 mL溴水,观察分层后的现象 C 鉴别无水硫酸铜和硫酸钡 分别取少许粉末于试管中,滴加少量蒸馏水,观察溶液颜色 D 除去氯化铁溶液中的氯化铜 加入过量铁粉,充分反应后过滤,向滤液中滴加适量氯水 11.(2023·河南·校联考一模)下列各组物质中,只用蒸馏水(可用组内物质)无法检验的是 A.无水硫酸铜、硫酸钠、硫酸钡 B.过氧化钠、碳酸钠、碳酸氢钠 C.碳酸钠、氢氧化钠、硫酸钾 D.浓硫酸、NaOH溶液、苯 12.(2023·吉林长春·校考一模)下列实验设计、现象和结论都正确的是 选项 实验操作及现象 实验结论 取少量 样品溶于水,加入 溶液,再加 A 原样品已变质 入足量盐酸,产生白色沉淀 向某溶液中滴加浓盐酸,将产生气体通入石蕊试液,溶液 B 溶液中含有 或 先变红后褪色 C 向溶有 的 溶液中通入气体X,出现白色沉淀 气体X不一定是氧化性气体 在某固体试样加水后的溶液中,滴加 溶液,没有产 D 该固体试样中不可能存在 生使湿润红色石蕊试纸变蓝的气体 13.(2023·陕西商洛·校考一模)下列物质颜色相近,用水不能鉴别的是 A. 、 B. 、 C.NaOH、NaCl D.AgBr、S 14.(2023·辽宁鞍山·统考一模)下列鉴别或检验能达到实验目的的是 A.用金属钠检验乙醇中混有少量的水 B.用硝酸银溶液鉴别氯苯与溴苯 C.用酸性高锰酸钾溶液鉴别Vc水溶液与葡萄糖溶液 D.用BaCl 溶液鉴别SO 和SO 2 2 3 15.(2023·广东梅州·统考三模)下列各组物质中,只用蒸馏水(可用组内物质)无法检验的是 A.无水硫酸铜、氢氧化钡、硫酸镁、碳酸钡 B.乙醇、硝基苯、甲苯 C.硫酸铝、氢氧化钠、碳酸氢钠、硝酸镁 D.碳酸钠、碳酸钾、硫酸钾、氯化钡 16.(2023·北京海淀·校考三模)下列由实验现象所得结论不正确的是 A.向 溶液中滴加氢硫酸,立即产生淡黄色沉淀,证明 具有氧化性 B.向酸性 溶液中加入 粉末,紫色褪去,证明 中含Fe(Ⅱ)C.向某溶液中滴加盐酸酸化的氯化钡溶液,有白色沉淀生成,证明溶液存在 D.向 溶液中加入几滴氯水振荡,再加 萃取,下层呈紫色,上层无色,证明还原性 17.(2023·西藏拉萨·统考一模)鉴别下列各组气体时,所选用的试剂无法实现实验目的的是 选 气体 试剂 项 A CO、SO 品红溶液 2 2 B NO 、溴蒸气 淀粉碘化钾溶液 2 C CH、C H 溴的四氯化碳溶液 4 2 4 D HCl、HS 硫酸铜溶液 2 A.A B.B C.C D.D 18.(2023·上海青浦·统考二模)为检验下列久置于空气中的物质是否变质,所选检验试剂(括号内)能达到 目的的是 A.新制氯水(AgNO 溶液) B.FeCl 溶液(KSCN溶液) 3 2 C.漂白粉(Na CO 溶液) D.NaSO 溶液(BaCl 溶液) 2 3 2 3 2 19.(2023·广东肇庆·校考二模)在允许加热的前提下,只用一种试剂不能鉴别对应溶液的是 A.用Ba(OH) 溶液鉴别NH Cl、(NH )SO 、NaCl、NaSO 2 4 4 2 4 2 4 B.用FeCl 溶液鉴别NaI、Ba(OH) 、NaS、NaHCO 3 2 2 3 C.用NaOH溶液鉴别MgCl 、FeCl 、Al (SO )、(NH )SO 2 2 2 4 3 4 2 4 D.用红色石蕊试纸鉴别NaSO 、浓HNO、NaHCO 、氯水 2 3 3 3 20.(2023·浙江宁波·统考模拟预测)实验室初步分离苯甲酸乙酯、苯甲酸和环己烷的流程如下: 已知:苯甲酸乙酯的沸点为 ,“乙醚-环己烷-水共沸物”的沸点为 。 下列说法不正确的是 A.操作a为分液,操作c为重结晶 B.操作b中需用到直形冷凝管 C.可用冷水洗涤苯甲酸粗品 D.无水 可以用浓硫酸代替