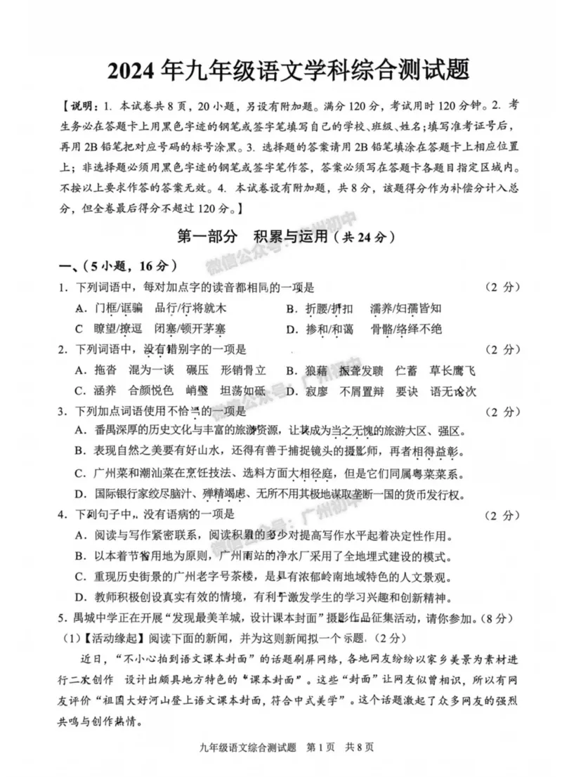
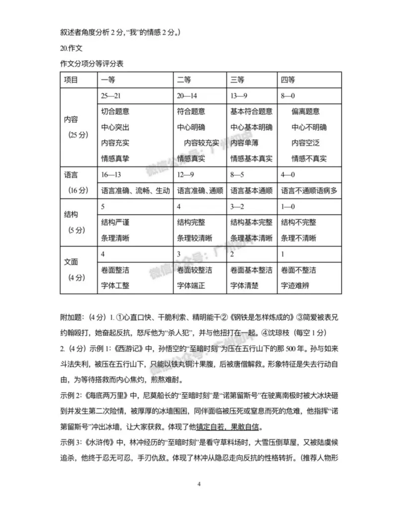
文档
办公文件
生活文档
学习资料
当前位置:
首页
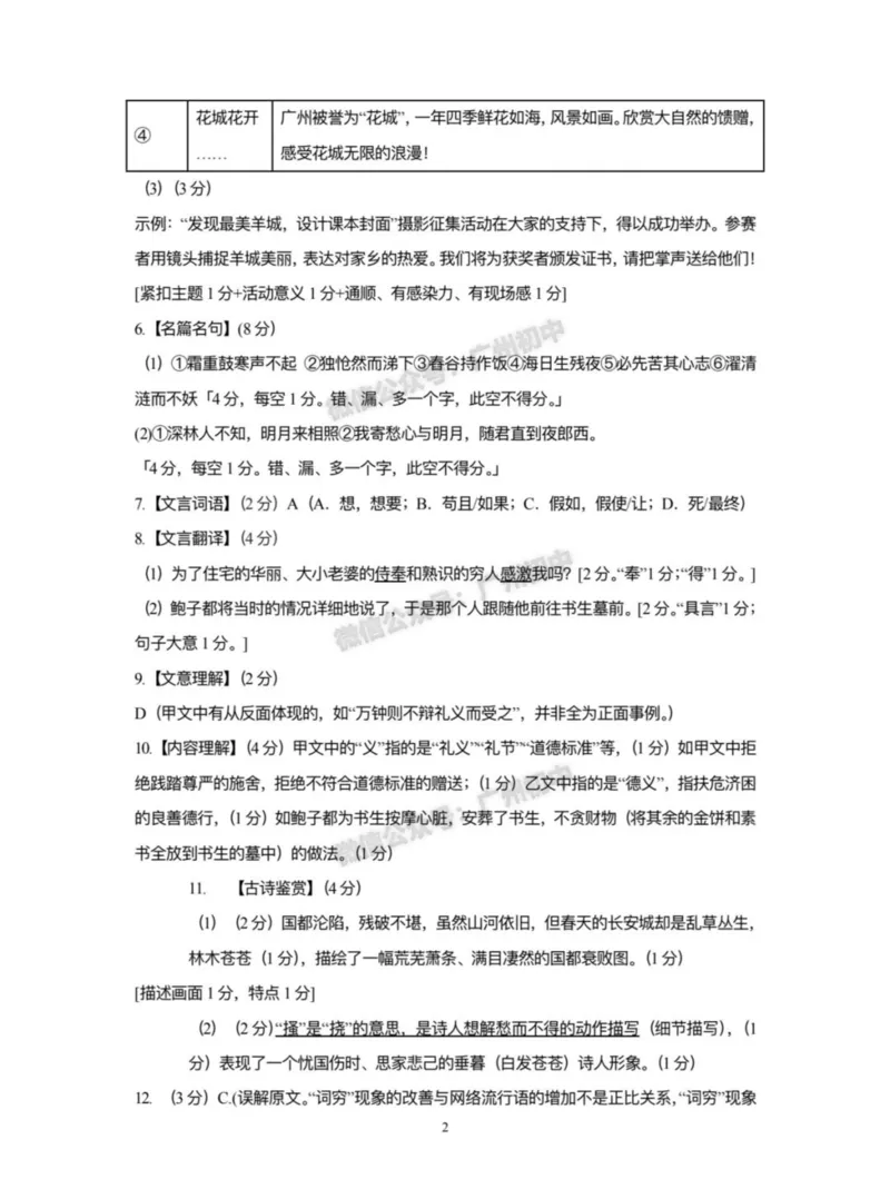
>
文档
>2024番禺区中考一模语文答案解析_广州九上月考+期中+期末+一模二模+中考真题_广州2024年中考一模_番禺区
2024番禺区中考一模语文答案解析_广州九上月考+期中+期末+一模二模+中考真题_广州2024年中考一模_番禺区
2026-03-11 00:54:33
2026-01-30 02:40:17
文档预览
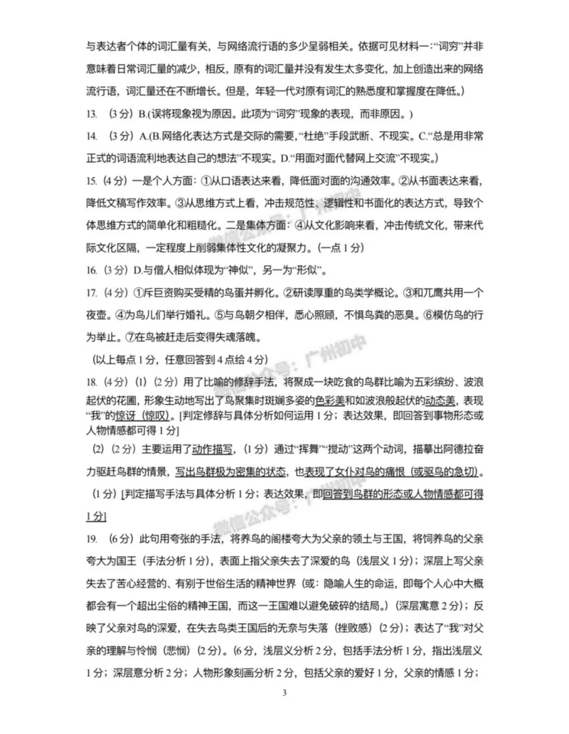
文档信息
文档格式
pdf
文档大小
2.971 MB
文档页数
13 页
上传时间
2026-01-30 02:40:17
下载文档
本文档来自网络内容,如有侵犯您的权益请联系我们删除,联系邮箱:wyl860211@qq.com。
上一篇
B23节:2.7干船坞与船台滑道施工技术(2)(06.26)_2026年一级建造师_2026年一建港航_2025年一建港航SVIP_02-基础精讲✿高端面授✿深度强化_03-港航《两轮基础直播》陈冬铭JGS_讲义
下一篇
2022年高考生物试卷(全国乙卷)(解析卷)_生物历年高考真题_新·Word版2008-2025·高考生物真题_生物(按省份分类)2008-2025_2008-2025·(青海)生物高考真题
最新文档
18高中数学试讲稿《方程的根与函数的零点》_教资初高中_教资面试2025教资面试备考资料合集_教资面试资料合集_2025教资面试资料_25上教资面试中学合集_教资面试逐字稿_版本三试讲稿35
18阿西莫夫短文(1)_教资初高中_教资面试2025教资面试备考资料合集_教资面试资料合集_2025教资面试资料_25上教资面试-小学资料包_19教案:合集_初中学科全册教案_初中语文教案
18长方体和正方体的认识_教资初高中_教资面试2025教资面试备考资料合集_教资面试资料合集_2025教资面试资料_25上教资面试中学合集_教资面试逐字稿_小学数学面试试讲稿180篇
18正比例_教资初高中_教资面试2025教资面试备考资料合集_教资面试资料合集_2025教资面试资料_25上教资面试中学合集_教资面试逐字稿_小学数学面试试讲稿180篇
18杨修之死(1)_教资初高中_教资面试2025教资面试备考资料合集_教资面试资料合集_2025教资面试资料_25上教资面试-小学资料包_19教案:合集_初中学科全册教案_初中语文教案
18整数乘法运算定律推广到小数_教资初高中_教资面试2025教资面试备考资料合集_教资面试资料合集_2025教资面试资料_25上教资面试中学合集_教资面试逐字稿_小学数学面试试讲稿180篇
18幼儿园试讲稿数学领域《认识圆柱体》_教资初高中_教资面试2025教资面试备考资料合集_教资面试资料合集_2025教资面试资料_25上教资面试中学合集_教资面试逐字稿_试讲稿1
18小数的意义_教资初高中_教资面试2025教资面试备考资料合集_教资面试资料合集_2025教资面试资料_25上教资面试中学合集_教资面试逐字稿_小学数学面试试讲稿180篇
18小学数学试讲稿《认识图形》_教资初高中_教资面试2025教资面试备考资料合集_教资面试资料合集_2025教资面试资料_25上教资面试中学合集_教资面试逐字稿_小学数学面试试讲稿180篇
18孟子两章(1)_教资初高中_教资面试2025教资面试备考资料合集_教资面试资料合集_2025教资面试资料_25上教资面试-小学资料包_19教案:合集_初中学科全册教案_初中语文教案
热门文档
专题2-2比大小归类(讲+练)-2023年高考数学二轮复习讲练测(全国通用)(解析版)_2.2025数学总复习_赠品通用版(老高考)复习资料_二轮复习
18吆喝(1)_教资初高中_教资面试2025教资面试备考资料合集_教资面试资料合集_2025教资面试资料_25上教资面试-小学资料包_19教案:合集_初中学科全册教案_初中语文教案
18亿以内数的读法_教资初高中_教资面试2025教资面试备考资料合集_教资面试资料合集_2025教资面试资料_25上教资面试中学合集_教资面试逐字稿_小学数学面试试讲稿180篇
18.《好饿的小蛇》试讲稿_教资初高中_教资面试2025教资面试备考资料合集_教资面试资料合集_2025教资面试资料_25上教资面试中学合集_教资面试逐字稿_幼儿面试教案和逐字稿217篇
17高中数学试讲稿《等差数列》_教资初高中_教资面试2025教资面试备考资料合集_教资面试资料合集_2025教资面试资料_25上教资面试中学合集_教资面试逐字稿_高中数学面试逐字稿合集
17长方体和正方体的表面积_教资初高中_教资面试2025教资面试备考资料合集_教资面试资料合集_2025教资面试资料_25上教资面试中学合集_教资面试逐字稿_小学数学面试试讲稿180篇
17端午的鸡蛋(1)_教资初高中_教资面试2025教资面试备考资料合集_教资面试资料合集_2025教资面试资料_25上教资面试-小学资料包_19教案:合集_初中学科全册教案_初中语文教案
17用字母表示数_教资初高中_教资面试2025教资面试备考资料合集_教资面试资料合集_2025教资面试资料_25上教资面试中学合集_教资面试逐字稿_小学数学面试试讲稿180篇
17智取生辰纲(1)_教资初高中_教资面试2025教资面试备考资料合集_教资面试资料合集_2025教资面试资料_25上教资面试-小学资料包_19教案:合集_初中学科全册教案_初中语文教案
17幼儿园试讲稿艺术领域之美术《美丽的包装》_教资初高中_教资面试2025教资面试备考资料合集_教资面试资料合集_2025教资面试资料_25上教资面试中学合集_教资面试逐字稿_试讲稿1
随机文档
17小数的性质_教资初高中_教资面试2025教资面试备考资料合集_教资面试资料合集_2025教资面试资料_25上教资面试中学合集_教资面试逐字稿_小学数学面试试讲稿180篇
17小学数学试讲稿《认识人民币》_教资初高中_教资面试2025教资面试备考资料合集_教资面试资料合集_2025教资面试资料_25上教资面试中学合集_教资面试逐字稿_小学数学面试试讲稿180篇_881
17小学数学试讲稿《认识人民币》_教资初高中_教资面试2025教资面试备考资料合集_教资面试资料合集_2025教资面试资料_25上教资面试中学合集_教资面试逐字稿_小学数学面试试讲稿180篇
17奇妙的克隆(1)_教资初高中_教资面试2025教资面试备考资料合集_教资面试资料合集_2025教资面试资料_25上教资面试-小学资料包_19教案:合集_初中学科全册教案_初中语文教案
17圆锥的体积_教资初高中_教资面试2025教资面试备考资料合集_教资面试资料合集_2025教资面试资料_25上教资面试中学合集_教资面试逐字稿_小学数学面试试讲稿180篇
17公输(1)_教资初高中_教资面试2025教资面试备考资料合集_教资面试资料合集_2025教资面试资料_25上教资面试-小学资料包_19教案:合集_初中学科全册教案_初中语文教案
17亿以内数的大小比较_教资初高中_教资面试2025教资面试备考资料合集_教资面试资料合集_2025教资面试资料_25上教资面试中学合集_教资面试逐字稿_小学数学面试试讲稿180篇
17.《好玩的民间游戏》教案设计+试讲稿+说课稿_教资初高中_教资面试2025教资面试备考资料合集_教资面试资料合集_2025教资面试资料_25上教资面试中学合集_教资面试逐字稿
16高中数学试讲稿《任意角的三角函数》_教资初高中_教资面试2025教资面试备考资料合集_教资面试资料合集_2025教资面试资料_25上教资面试中学合集_教资面试逐字稿_版本三试讲稿35
16音乐之声(1)_教资初高中_教资面试2025教资面试备考资料合集_教资面试资料合集_2025教资面试资料_25上教资面试-小学资料包_19教案:合集_初中学科全册教案_初中语文教案