【2026版高考总复习红与勾讲与练语文word电子版04.第三讲 文言句式:八大考点,两大方法
)


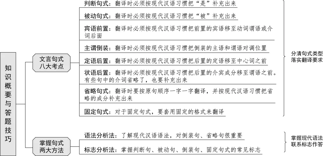
任务一 学习文言句式八大考点
——分清句式类型,落实翻译要求
高考中对常见文言句式的考查,一般是考查考生在阅读与翻译中加以运用的能力,因而高考考查的文言句式的重点就放在理解与运用的层次上。
考点一 判断句式
在现代汉语中,一般是在主语和谓语之间用判断动词“是”来表示判断。但在古代汉语里,“是”多用作代词,很少被当作判断词。在绝大多数情况下,古代汉语是借助语气词来表示判断的。判断句式在翻译时必须按现代汉语习惯把“是”补充出来。
|
类型 |
示例 |
|
“……者,……也”句 |
师者,所以传道受业解惑也(《师说》) |
|
“者”“者也”句 |
沛公之参乘樊哙者也(《鸿门宴》) |
|
“也”字句 |
君子生非异也,善假于物也(《劝学》) |
|
无标志句 |
①今臣亡国贱俘(《陈情表》) ②然陈涉瓮牖绳枢之子(《过秦论》) |
|
用“为、乃、即、则、皆、必、诚、本”等副词表肯定判断,用“非”表否定判断 |
①如今人方为刀俎,我为鱼肉(《鸿门宴》) ②当立者乃公子扶苏(《陈涉世家》) ③此则岳阳楼之大观也(《岳阳楼记》) ④此皆良实,志虑忠纯(《出师表》) ⑤此非曹孟德之诗乎(《赤壁赋》) |
|
“是”作动词,表判断 |
不知木兰是女郎(《木兰诗》) |
)
1把下面的句子翻译成现代汉语。(16分)
(1)一人之心,千万人之心也。(《阿房宫赋》)
译文:一个人的心思,就是千万人的心思啊。(句意3分,判断句式1分)
(2)皆口腹自役。(《归去来兮辞并序》)
译文:都是为了谋生糊口而役使自己。(句意3分,判断句式1分)
(3)人非生而知之者,孰能无惑?(《师说》)
译文:人不是生下来就懂得知识和道理,谁能没有疑惑?(句意3分,否定判断句式1分)
(4)臣本布衣,躬耕于南阳。(《出师表》)
译文:我本是平民,在南阳亲身耕种。(句意3分,判断句式1分)
考点二 被动句式
所谓被动,是指主语与谓语之间的关系是被动关系,也就是说,主语是谓语动词所表示行为的被动者、受事者,而不是主动者、施事者。在古代汉语中,主语是谓语动词所表示行为的被动者的句式叫被动句。被动句主要有两大类型:一是有标志的被动句,即借助一些被动词来表示被动;二是无标志的被动句,又叫意念被动句。被动句在翻译时必须按现代汉语习惯把“被”补充出来。
|
类型 |
示例 |
|
“于”字句:谓语+于 |
六艺经传皆通习之,不拘于时(《师说》) |
|
“见”字句:见+谓语、见+谓语+于 |
①渐见愁煎迫(《孔雀东南飞并序》) ②吾长见笑于大方之家(《庄子·秋水》) |
|
“受”字句:受+谓语+于 |
受制于人(成语) |
|
“为”字句:为+动词 |
身死人手,为天下笑者,何也(《过秦论》) |
|
“为……所……”句、 “……为所……”句 |
①悲夫!有如此之势,而为秦人积威之所劫(《六国论》) ②不者,若属皆且为所虏(《鸿门宴》) |
|
“被”字句 |
舞榭歌台,风流总被,雨打风吹去(《永遇乐·京口北固亭怀古》) (注:不是所有带“被”字的都是被动句) |
|
无固定标志 |
①感斯人言(《琵琶行并序》) ②而刘夙婴疾病(《陈情表》) |
)
2把下面的句子翻译成现代汉语。(20分)
(1)既自以心为形役,奚惆怅而独悲?(《归去来兮辞并序》)
译文:既然自己使精神被形体役使,为什么(还要如此)惆怅而独自伤悲?(句意3分;“为”表被动,1分)
(2)信而见疑,忠而被谤,能无怨乎?(《屈原列传》)
译文:诚实不欺却被怀疑,忠贞不贰却被毁谤,能没有怨恨吗?(句意2分;“见”“被”表被动,各1分)
(3)夫祸患常积于忽微,而智勇多困于所溺,岂独伶人也哉?(《五代史伶官传序》)
译文:人生的祸患常常在极小的事上积累而成,而智勇之人往往被自己所溺爱的人或物困住,难道只有伶人才如此吗?(句意3分;第二个“于”表被动,1分)
(4)为人迂讷,遂为猾胥报充里正役。(《促织》)
译文:(成名)为人迂拙而又不善于言辞,就被狡猾的乡吏上报到县里,充当里正一职。(句意3分;第二个“为”表被动,1分)
(5)楚有宋玉、唐勒、景差之徒者,皆好辞而以赋见称。(《屈原列传》)
译文:楚国有宋玉、唐勒、景差这一班人,都爱好文学,而以善于作赋被称赞。(句意3分;“见”表被动,1分)
考点三 宾语前置
文言文中,动词或介词的宾语一般置于动词或介词之后,但在一定条件下,宾语会前置。在翻译时,要把前置的宾语放回谓语动词或介词后面。
|
类型 |
示例 |
|
否定句中,代词作宾语,宾语前置。(句中有否定词“不、弗、未、毋、无、莫”等) |
①忌不自信,而复问其妾(《邹忌讽齐王纳谏》) ②然而不王者,未之有也(《齐桓晋文之事》) |
|
疑问句中,疑问代词作宾语,宾语前置。(句中出现疑问代词“何、谁、孰、恶、安、焉、胡、奚、曷”等) |
①沛公安在(《鸿门宴》) ②大王来何操(《鸿门宴》) ③微斯人,吾谁与归(《岳阳楼记》) |
|
以“之”或“是”为标志,用于加重语气,宾语前置 |
①句读之不知,惑之不解(《师说》) ②唯利是图(成语) |
|
陈述句中,介词“以”的宾语常常要前置;且介词的宾语是方位词的,宾语也常会前置 |
①一言以蔽之(《论语·为政》) ②项王、项伯东向坐;亚父南向坐,——亚父者,范增也;沛公北向坐;张良西向侍(《鸿门宴》) |
)
3把下面的句子翻译成现代汉语。(12分)

通过网盘分享的文件:2026红对勾讲与练高三政治等9个文件
链接: https://pan.baidu.com/s/1PV9jm4aYOjX-uWLS9hJnUw?pwd=4321 提取码: 4321
–来自百度网盘超级会员v8的分享
夜雨聆风
