夜雨聆风
乐于分享
好东西不私藏
首页
教程
玩机教程
网站开发
WordPress
源码
模板主题
网站源码
插件脚本
软件
手机应用
电脑应用
iOS专区
TV盒子
车机软件
办公开发
游戏
好片推荐
活动资讯
最新活动
科技资讯
其他资源
实用趣站
零散资源
谈天说地
关于我们
进制转换
毒鸡汤
画图板
代码运行
在线排版
今天吃啥
随机密码
在线Markdown
关注本站
微信
当前位置:
夜雨聆风
>
技术教程
>
软件教程
>
企业财务体系诊断规划表.pdf
企业财务体系诊断规划表.pdf
当前时间: 2026-03-31 18:45:32
更新时间: 2026-03-31
分类:
软件教程
评论(0)
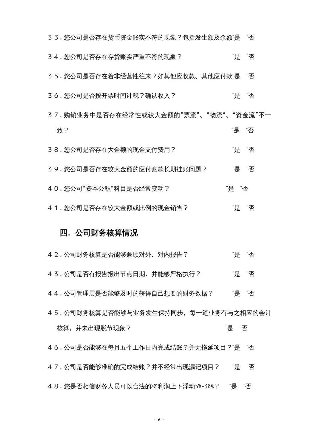
企业财务体系诊断规划表.pdf
适合对集团公司进行调研使用/新财务负责人/总经理/财务咨询公司到岗进场了解企业情况适用,完整版PDF请添加作者微信领取。
上一篇
蓝裙刀姬,飒爽登场!仙路烟尘ⅡAPP内入魂赏全新开抽~
下一篇
安福寺网站及APP维护公告