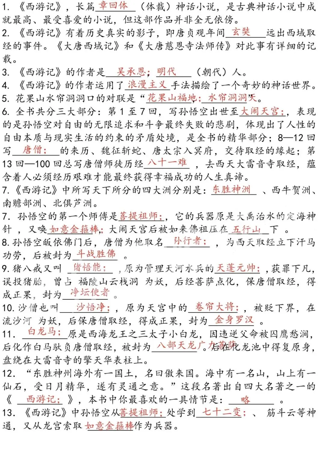
四大名著之思维导图+考点汇总+习题(PDF版)可下载打印
如何快速下载?
温馨提示,如何下载?
1.方式一:长按二维码,获取链接直接下载到手机。
2.方式二:点击“阅读原文”,即可快带打开链接下载。
3.点此查看◢下载教程

温馨提示:长按关注“小语老师”
无需密码即可全部下载

资源介绍
建议分享到班级群,让家长打印出来,帮助孩子学习!如需下载电子版文档,请拉到文章最底部。










下载链接

即可获取下载链接
点击页面底部“阅读原文”可快速进入下载链接

重要说明
版权声明:
本公众号分享的资源,均为免费公益性分享,仅供学习和教学使用,请勿用于商业用途。所有文件版权归原作者所有,如有侵权可以联系本人删除。本公众号尊重版权,有任何版权问题,请添加微信:hao68901,会快速回复。

夜雨聆风