乐于分享
好东西不私藏

【IPO案例】(37)说明发行人主要产品的细分市场容量、所处市场地位以及竞争优势

【IPO案例】(37)说明发行人主要产品的细分市场容量、所处市场地位以及竞争优势

【一日一例】德居IPO通过一日一例的IPO案例学习,日积月累,铸就IPO专家。接下来将连续推出与核心竞争力相关的学习案例,敬请朋友们的关注。

本文【德居投顾】整理,转载请注明出处

本案例为唐兴科技北交所IPO项目

Part

01

根据申请文件

(1)发行人从事非开挖成套装备及其关键零部件的研发、设计、制造、销售、维修和租赁业务。

(2)2019年度全球隧道掘进机市场规模达到了54.76亿美元,预计2027年市场规模可以达到75.52亿美元。同时,2018年-2022年,我国隧道施工专用机械的市场规模由77.09亿元增长至133.36亿元。

(3)公司根据施工环境、地质条件、气候环境和客户需求等约束条件,为客户设计生产规格型号、性能参数和构件配置相适配的定制化产品。

(4)公司存在少量生产环节外协的情况,主要涉及表面处理、机加工等工序。

(5)报告期内,公司产品销售以顶管机为主,目前已实现小型盾构机及小直径TBM生产并对应形成销售或租赁收入。

(6)公司发明专利中部分为继受取得,并与安徽工业大学、沈阳石屹机械设备技术有限公司等存在合作研发情形。

Part

02

问询问题

结合与主要竞争对手、同行业可比公司产品在核心技术、关键性能指标、产品应用场景,产品售价、毛利率、研发投入及成果、主要客户稳定性及新客户拓展等方面的对比情况,说明发行人主要产品的细分市场容量、所处市场地位以及竞争优势。

Part

03

发行人问题回复

(一)说明与主要竞争对手、同行业可比公司产品在核心技术、关键性能指标、产品应用场景,产品售价、毛利率、研发投入及成果的对比情况
隧道施工专用机械是用于地下非开挖施工的专用机械,主要包括全断面隧道掘进机(顶管机、盾构机/TBM)、水平定向钻、部分断面掘进机(煤巷及岩巷掘进机)等。行业内一般将顶管机、水平定向钻、盾构机/TBM归属为非开挖成套装备。
报告期内,发行人的主要产品包括岩石系列顶管机、软土系列顶管机、盾构机和TBM等非开挖成套装备。同行业可比公司主要包括铁建重工、中铁工业、唯实重工等,中铁工业、铁建重工的全断面隧道掘进机产品主要为盾构机/TBM,而唯实重工主要产品为矿用掘进机。
发行人顶管机产品的国内主要竞争对手包括扬州广鑫重型设备有限公司(以下简称“扬州广鑫”)、扬州地龙机械有限公司(以下简称“扬州地龙”),国外主要竞争对手包括德国海瑞克、日本Rasa等;而盾构机/TBM产品的主要竞争对手包括铁建重工、中铁工业、德国海瑞克。德国海瑞克是全球机械隧道掘进领域领先的供应商,在行业内起步较早,其产品涵盖顶管机、盾构机/TBM;日本Rasa的主营业务涵盖范围较广,该公司下设的机械事业部可以为客户提供挖掘、破碎和分拣等设备(主要为顶管机等掘进设备),其挖掘设备在日本用于供水和污水处理系统的开发已有三十多年的历史。
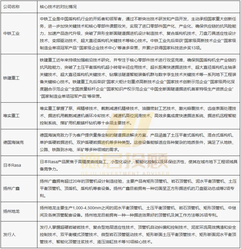
1、说明与主要竞争对手、同行业可比公司产品在核心技术的对比情况
同行业可比公司中铁工业、铁建重工、唯实重工等国内上市公司结合自身对技术的理解和重要性原则进行了核心技术布局并作了信息披露,但并未披露核心技术的量化指标,上述公司公开披露的核心技术与公司存在一定差异;公司其他主要竞争对手未公开披露其核心技术情况。
铁建重工的核心技术信息主要载于其2021年披露的招股说明书,披露时间较早。根据其招股说明书披露,铁建重工掌握了75项核心技术,其中涉及非开挖掘进机领域的核心技术约30余项,诸如土压平衡盾构机超小转弯半径应用技术、泥水平衡盾构机常压换刀技术、超长距离快速掘进技术、全断面竖井掘进技术、异形断面掘进技术等。上述核心技术除了涉及盾构机、TBM产品外,还包括全断面隧道掘进机智能施工作业技术、泥浆环流高效出渣技术等非开挖掘进机通用技术,以及异形断面掘进技术、管幕机刀盘无损回退技术等顶管机核心技术。
中铁工业未在年报等公开信息披露文件中详细说明其全断面隧道掘进机核心技术的具体情况。经梳理公开资料发现,其主要在盾构机/TBM产品领域开展关键核心技术攻关,并取得了异形全断面隧道掘进机设计制造技术、复合盾构机技术、刀盘刀具适应性设计技术、变频驱动技术、超大直径盾构机关键技术等核心技术。
唯实重工在2023年公开转让说明书中披露了11项主要技术,主要涉及截割减速机精修技术、油膜密封工艺技术、激光熔覆技术、齿座表面处理技术、掘进机用截割减速机循环冷却技术、减速机高位润滑技术、高效多集成度快速掘进系统、掘进机远程智能控制系统等掘进机装备领域。
公司注重核心技术和产品的自主研发,依托于丰富的行业经验积累、持续的产品设计和技术创新能力,可以为客户提供适用于地下空间多种复杂地质条件下的全断面隧道掘进机成套装备及解决方案,并通过自主研发、主动创新掌握了相关领域的10项核心技术。
因不同施工项目的工程地质、水文环境、应用场景等存在差异,需要针对性的进行产品设计,因此隧道施工专用机械整体的定制化程度较高,不同企业的核心技术攻关存在差异,譬如行业龙头铁建重工和中铁工业更侧重于超大型盾构机/TBM及其智能化和国产化替代等领域的技术研究,唯实重工主要是对煤炭机械装备领域中的掘进机装备进行技术研发。同时,相关可比公司或主要竞争对手均未就其核心技术的具体细节、参数进行详细披露,与发行人所掌握核心技术较难直接进行对比分析。发行人通过从核心技术掌握数量、技术成果、相关荣誉、主要产品情况等方面进行综合列示,以更全面地展现各方在核心技术领域的对比情况,具体如下:
注:同行业可比公司资料来源于其年报等公开信息披露文件及公司网站介绍等,主要竞争对手资料。
发行人核心技术的技术先进性及具体特征如下:
如上文所述,同行业可比公司和主要竞争对手中,仅铁建重工、中铁工业和唯实重工公开披露了其公司的核心技术,其中铁建重工和中铁工业的核心技术优势明显,并在多个领域打破国外技术垄断,实现了国产化替代,整体代表国内最先进水平。发行人目前已成功掌握了包括超硬岩破岩技术、复合型地层适应性技术等10项核心技术,整体处于行业中上游水平。发行人的相关技术有效提高了全断面隧道掘进机的掘进破岩能力、智能化水平、设备可靠性、施工安全性及效率,同时降低了施工误差水平等,使得发行人的产品可以适用于各种复杂地质条件下的非开挖施工作业,拓宽了发行人产品的下游应用场景,提升了发行人的市场竞争力。
2、说明与主要竞争对手、同行业可比公司产品关键性能指标的对比情况
同行业可比公司中,中铁工业、铁建重工的全断面隧道掘进机产品主要为盾构机/TBM,顶管机较少。而唯实重工主要产品为非全断面的矿用掘进机。
主要竞争对手中,海瑞克的全断面隧道掘进机产品涵盖顶管机、盾构机和TBM。扬州广鑫、扬州地龙、日本Rasa的产品主要为顶管机。
顶管机主要适用于城市市政地下工程中穿越公路、铁路、建筑物下的综合通道、地铁人行通道施工、液化气与天然气输送管和输油管的施工。而盾构机适用于地质情况复杂、地下水压高、透水性强或长距离的江河地区等软土地层和中硬以下岩层的隧道施工,被广泛用于城市轨道交通、公路铁路隧道、油气管网、引水隧洞和矿山巷道等领域;TBM主要应用于中硬及以上岩层、全断面岩层的隧道掘进,如矿山巷道、交通隧道工程、水利水电工程等领域,适用于中硬以上岩层的隧道施工。由于上述产品在产品设计、关键性能指标都存在较大差异,故以下按照顶管机、盾构机/TBM产品口径分别进行对比分析:
(1)顶管机产品
由于地下空间综合开发工程所面临复杂且特殊的工作环境,客户对顶管机的掘进性能以及设备的稳定性和适应性要求很高。掘进性能是指顶管机在地下作业的掘进效率,顶管机的关键性能指标在一定程度上可以说明顶管机的掘进性能。上述指标主要包括驱动方式、刀盘驱动功率、刀盘转速、刀盘扭矩、纠偏推力、纠偏行程、顶管机管径和破岩能力等,具体如下:
基于数据的可获得性及市场竞争情况,发行人选取了国内顶管机市场占有率靠前的扬州广鑫和扬州地龙以及国外主要竞争对手德国海瑞克和日本Rasa进行对比。发行人与国内外竞争对手在上述顶管机关键技术指标的对比情况如下:
注:上述数据主要来源于各公司的官方网站、产品手册等。
如上表所示,德国海瑞克生产的顶管机产品使用的驱动方式主要为液驱,通过高功率泵站产生高压液压油驱动液压马达提供动力,可以实现较高的刀盘转速和刀盘扭矩,单台顶管机即可以适应多种常见地层类型,但在部分极端地质条件下的掘进效率较低。液驱需要采用液压阀块、连接管路、传感器等零配件,制造成本相对较高,设备维护难度较大,同时液压系统功率较高,能耗也相应较高。
与德国海瑞克的液驱方式相比,发行人及其他竞争对手生产的顶管机主要采用电驱的刀盘驱动方式,该驱动方式具有驱动功率较低,但结构相对简单,制造成本较低,维护保养难度较小,能耗较低等特点;发行人的顶管机产品与日本Rasa公司所设计制造的顶管机在性能参数上的差异相对较小,主要区别在于二者的岩石二次破碎结构不同,日本Rasa公司主要采用锥体破碎结构,公司采用的是牛腿剪切破碎结构,二者各有优劣,同时发行人还具备液驱驱动方式的设计制造能力。
国内厂商生产的顶管机一般采用电驱的刀盘驱动方式,主要根据客户的需求进行定制化生产,以应对不同的地层环境,产品的主要技术指标不存在较大差距。
发行人是国内较早从事顶管机研发、生产、销售和服务的高新技术企业,长期深耕于顶管机设备领域,产品系列丰富。发行人已生产的顶管机直径范围涵盖450至4,800mm,可配备动力系统功率涵盖7.5至540kW,并且发行人具备设计、生产450-8,000mm管径顶管机的能力。发行人凭借突出的科技创新实力和持续的研发投入,已掌握超硬岩破岩技术等多项核心技术。针对极硬岩地层,发行人顶管机产品的岩石破碎能力已经达到250Mpa,在国内处于领先水平。根据中国非开挖协会的统计数据,2022年,公司在国内顶管机成套装备细分市场的市场占有率约为20%,排名第一。公司的顶管机已经成功应用超过1,000项工程,各种顶管管径以及各类地层下顶管施工项目的顺利贯通次数处于行业领先水平,已经获得客户的普遍认可。
综合来看,发行人顶管机产品的各项核心参数指标达到或接近行业最新技术水平,产品具有一定的技术优势。
(2)盾构机/TBM产品
中铁工业、铁建重工等可比公司生产的盾构机产品以6-8米直径为主,并主要应用于隧道施工、大型市政管廊等工程。而公司生产的盾构机产品为小直径,主要应用于市政工程、引水和排水隧洞、长输管网等应用场景。TBM按照掘进的方向可划分为:水平TBM、竖井TBM和斜井TBM,公司目前生产的小直径水平TBM产品,与其他厂商的应用范围和参数范围等方面的差异较小,主要应用于隧道工程、引水工程、核电工程、矿山巷道等领域。
综上,公司生产的盾构机和TBM成套装备主要应用于市政工程、水利工程、长输管网等中小型隧道掘进工程,且可以根据实际工程需要灵活配置功能模块,针对性满足客户需求,实现高度定制化,缩短制造周期,但在装备类型、应用案例、主要产品开挖直径等方面与中铁工业、铁建重工仍存在一定差距。
基于数据的可获得性和可比性,发行人选取了盾构机/TBM产品的部分关键性能指标进行对比如下:
①盾构机产品
公司盾构机的技术指标与主要竞争对手、同行业可比公司及其他同行业公司的对比如下:
注1:上述数据主要来源于各公司的官方网站、公开信息披露资料、产品手册等。
注2:中交天和机械设备制造有限公司(以下简称“中天交和”),为中国交通建设股份有限公司(SH.601800)的控股子公司,主要从事盾构机和海洋船舶等装备的设计与制造,以及提供交通基础设施建设和管理领域的一体化服务。
注3:辽宁三三工业有限公司(以下简称“三三工业”),主要从事盾构机/TBM隧道掘进机的研究设计、生产制造和销售。
②TBM产品
公司TBM的技术指标与主要竞争对手的对比如下:
注1:破岩能力大,能开挖破碎越坚硬的岩石。
注2:上述数据主要来源于各公司的官方网站、公开信息披露资料、产品手册等。
主要竞争对手的掘进装备涵盖了水平、斜向及垂直不同方向维度,产品类型较为全面。公司TBM产品在最大破岩能力等方面与可比公司不存在明显差异,但在产品类型、最大开挖直径等方面仍存在一定差距。
综上,发行人的盾构机/TBM产品在产品种类、最大破岩能力等方面与可比公司不存在明显差异,但在最大开挖直径等方面与可比公司仍存在一定差距。发行人采取错位竞争战略,依托现有技术优势,深耕小直径盾构机/TBM产品的细分领域。
3、说明与主要竞争对手、同行业可比公司的产品应用场景对比情况
报告期内,发行人与主要竞争对手、同行业可比公司的产品应用场景对比分析如下
为满足不同地质条件和水文环境下的工程施工需求,不同厂商的全断面隧道掘进机产品均具有高度定制化属性,如对于岩石层、卵石层、漂石层、砾石层等地层的市政管网、油气管网和引水隧洞的顶管施工,主要均采用岩石系列顶管机进行掘进作业,不同设备生产商的相同类型产品应用领域基本相同,区别主要在于产品的掘进断面直径、掘进效率、作业安全性和设备稳定性等方面。发行人的顶管机、盾构机/TBM产品广泛应用于市政管网、地下综合管廊、城市轨道交通、油气管网、引水隧洞和矿山巷道等多种复杂地质下的地下空间掘进作业,产品应用场景覆盖范围广泛并不断拓展,为发行人的业绩提供新的增长点。
4、说明与主要竞争对手、同行业可比公司的产品售价、毛利率、研发投入及成果对比情况
(1)产品售价、毛利率对比分析
报告期内,因主要竞争对手的相关销售数据和经营业绩未公开披露,所以出于产品业务可比性、财务数据可得性等综合因素考虑,此处主要与同行业可比公司进行产品售价、毛利率对比分析,具体对比情况如下:
单位:万元
注1:上述数据来源于各可比公司公开披露年报数据;
注2:因全断面隧道掘进机成套装备整体的定制化程度较高,每台设备需要根据不同的项目地质情况、水文情况、应用场景等进行针对性设计,不同产品的配置差异较大,且相关产品售价涉及商业机密,相关产品的终端售价数据可获取性较差,因此产品的终端售价数据以各可比公司各年度主营业务收入/当年度的产品销量估算取得;
注3:可比公司铁建重工取其各年度隧道掘进机业务的经营业绩进行对比,中铁工业取其各年度专用工程机械装备及相关服务业务的经营业绩进行对比
如上表所示,报告期内,发行人的产品售价整体呈增长态势且产品售价低于行业龙头铁建重工和中铁工业。其中产品平均单价上涨,一方面原因是发行人近年来高单价的大口径顶管机产品销售比重增加,另一方面是受产品结构变化影响,高单价的盾构机/TBM产品的销售业务开始发力,同时发行人近年来海外市场拓展力度加大,外销产品的单价普遍高于内销所致。发行人产品销售单价的逐年稳定上涨是发行人行业地位、整体竞争实力和市场优势的重要体现。
相较于可比公司铁建重工和中铁工业,发行人的产品售价整体较低,一方面原因是产品结构不同,发行人的产品目前主要以低单价的顶管机为主,高单价的盾构机/TBM产品销售占比相对较小,而铁建重工和中铁工业的产品主要以高单价的大直径盾构机/TBM为主,顶管机较少,另一方面发行人采取差异化竞争战略,产品主要以单价相对较低的中小直径产品为主。
报告期内,发行人的产品毛利率整体高于行业平均水平,一方面原因是发行人的顶管机产品质量优势带来的品牌溢价,另一方面是发行人的海外销售收入占比较高,同时发行人的产品成本管控较为严格所致,具体的毛利率分析参见详见本审核问询函回复“问题3、毛利率高于可比公司的合理性”处相关说明。高毛利有利于公司筹集经营资金用于扩大竞争优势。
(2)研发投入及成果对比情况
报告期内,发行人与主要竞争对手、同行业可比公司的研发投入及成果方面的对比情况如下:
单位:万元
注1:德国海瑞克专利统计范围:Herrenknecht Ag、海瑞克股份公司、海瑞克(广州)隧道设备有限公司;
注2:日本Rasa专利统计范围包括:Rasa Ind Ltd、Rasa Industries Ltd、Rasa Indastriz Ltd、RASA工业株式会社、RASA工业股份有限公司。
发行人始终坚持技术引领,注重前瞻性研究,依据深耕行业多年的经验积累,持续强化施工工法与装备协同创新,形成构思、研发、转化、改进和保障的技术研发体系,报告期内的研发投入力度整体处于较高水平,研发成果显著,成功突破和掌握了超硬岩破岩技术、复合型地层适应性技术等一系列核心技术,并取得授权专利189项,其中发明专利74项,持续的研发投入有助于进一步提升发行人的技术实力和产品竞争力。
(二)主要客户稳定性及新客户拓展等方面的对比情况
1、主要客户稳定性
(1)客户合作年限情况
报告期内,发行人各年度前四十大客户的合作年限分布情况如下:
单位:万元
如上表所示,报告期各期,发行人前四十大客户以合作期限1年以上的老客户为主,各期1年以上的老客户收入金额占比分别为73.38%、48.54%、72.02%和76.34%,2023年度老客户的收入占比降幅较大,主要是由于当年发行人的盾构机产品首次针对新客户实现对外销售且收入金额较大,因此造成老客户的收入金额占比下降。同时报告期内,发行人凭借自身的产品技术优势和销售服务质量,与主要客户建立了良好稳定的合作关系。报告期内,各期前五大客户中合作期限1年以上的客户收入合计占比为80.08%,主要客户的合作年限以1年以上的稳定客户为主。
(2)客户新老变动情况
报告期各期,发行人新老客户数量及收入占比情况如下:
单位:家、万元
注:上表中的老客户指以前年度发生过交易的客户,新客户是指以前年度未发生过交易的客户。
如上表所示,报告期内,发行人老客户的数量分别为330家、409家、402家和281家,占公司总客户数量的比重分别为56.80%、65.34%、65.69%和77.20%,其中2022年度至2024年度的老客户数量和占比总体呈增加趋势。报告期各期对老客户的收入金额分别为17,789.48万元、20,054.54万元、22,502.72万元和11,181.44万元,各期老客户收入占比分别为55.05%、51.36%、60.26%和61.03%,老客户的收入金额和占比整体呈上升趋势。整体来看,报告期内,发行人的客户以老客户为主,各期客户相对稳定。
同时,发行人专业从事非开挖成套装备及其关键零部件的研发、设计、制造、销售、维修和租赁业务,业务范围覆盖非开挖成套装备的全生命周期,且产品已从顶管机逐步延伸至盾构机/TBM。公司在服务客户的过程中,注重向客户提供优质服务,因此树立了良好的品牌形象与行业口碑,使得发行人的客户粘性相对较高,公司新产品的市场推广得到老客户青睐,比如安徽远足建设有限公司等客户自发行人处购买的产品,从顶管机成套装备拓展到维修服务和盾构机/TBM租赁等。同行业可比公司仅铁建重工和唯实重工在年报中披露了最近两年前五大客户数据和变动,各期前五大客户变动的具体情况对比如下:
单位:家
如上表,2023年度和2024年度铁建重工和唯实重工前五大客户的变动整体相对较小,客户整体相对稳定。其中铁建重工是由于该公司的主要产品包括掘进机装备、轨道交通设备和特种专业装备,客户群体主要面向交通基建行业建设单位和工程施工单位,受我国交通基建行业投资主体特点影响,该公司下游客户比较集中,主要为国铁集团及其控制的企业,客户群体是以中国中铁、铁建股份为代表的大型交通基建施工类企业,以及专业工程设备租赁商等。唯实重工主要是由于该公司的掘进机装备主要面向煤炭企业,客户以大型国有能源集团为主,在供给侧改革的大趋势下逐步进行并购整合,通过吸收区域内产能,产生了多家跨矿区、跨基地的大型煤炭集团,使得煤炭行业参与主体的集中度大幅提高,因此客户的群体相对稳定。
2、新客户拓展情况
如上文所示,报告期各期,发行人老客户的合作家数逐步增加的同时,新开拓客户的各年家数亦保持相对稳定的态势。报告期各期新增客户家数分别为251家、217家、210家和83家,对应的收入金额分别为14,524.19万元、18,988.97万元、14,839.99万元和7,139.13万元,占各期收入的比重分别为44.95%、48.64%、39.74%和38.97%,新客户开拓整体处于适中水平。
报告期内,发行人持续加大优质客户的开拓力度,并陆续与中南水务工程有限公司、中铁十五局集团有限公司、核工业井巷建设集团有限公司、中建八局西南建设工程有限公司、山西省水利建筑工程局集团有限公司、福建省水利水电工程局有限公司等一批下游各大型工程类国有企业建立合作关系并实现销售收入,为发行人的后续产品销售储备了潜在的优质客户。
同时,受发行人产品具有单台价值高、可靠性强的特点,客户并非将其当做短期消耗品,而是作为固定资产进行购置,单台产品购买后的使用周期相对较长。基于上述情况,发行人将新客户拓展和新产品推广放在重要地位;此外,发行人顶管机产品在国内市场位居行业前列,具有较高的品牌知名度,新增客户大多系因通过老客户介绍或知名度品牌认可等原因与发行人建立合作关系,报告期各年发行人新增客户数量较多,公司具备较强的新客户拓展能力。
(三)说明发行人主要产品的细分市场容量、所处市场地位以及竞争优势
1、说明发行人主要产品的细分市场容量、所处市场地位
(1)顶管机产品
在顶管机产品领域,根据QY Research的调研显示,2024年度全球顶管机市场规模大约为5.59亿美元,2025年度预计有望增长至5.91亿美元,根据预测2031年全球顶管机市场规模将扩充至8.61亿美元,年度复合增长率为6.5%。目前全球顶管机主要厂商包括德国海瑞克、日本Rasa、唐兴科技、扬州广鑫和镇江宏宇等企业,上述全球前五大顶管机生产制造商占有超过47%的市场份额,目前中国是全球最大的顶管机市场,占有大约42%的市场份额。
目前发行人在顶管机产品的细分行业主要竞争对手包括德国海瑞克、日本Rasa、扬州广鑫、扬州地龙、中铁工业、铁建重工等企业。根据各公司官网最新的公开数据及其他产品手册数据等显示,德国海瑞克是全球机械隧道掘进领域中的技术和市场领导者之一,也是公司海外市场的主要竞争对手之一,根据其官网披露的数据,其2024年度销售额为12.88亿欧元,并具备生产400-4,800mm之间顶管设备的能力。在国内市场领域,中铁工业和铁建重工生产以盾构机、TBM为主,顶管机生产数量较少,未单独披露其顶管机的产销数据,但作为国内隧道施工专用机械制造的龙头企业,其研发制造能力代表了国内的先进水平。扬州广鑫的顶管机、盾构机和TBM的年产能合计为100余套;扬州地龙非开挖成套设备的年产值达1个亿。与上述主要竞争对手相比,发行人的顶管机产品在市场占有率、技术实力、产品可靠性等方面均处于优势地位,根据中国非开挖行业协会的统计数据显示,2022年度,发行人在国内顶管机成套装备细分市场的市场占有率约为20%,排名第一。
同时,发行人的“NSPD2200泥水平衡顶管掘进机”“YSPD1350岩石顶管掘进机”以及“RBP4900*6900土压平衡矩形顶管机”分别于2013年、2018年以及2021年获得安徽首台(套)重大技术装备认定,2022年HRC-4000复合式岩石破碎顶管机被行业协会授予“中国非开挖优秀产品”。2025年4月,中国地质学会非开挖技术专业委员会(CSTT)、国际非开挖技术协会(ISTT)等组织召开第二十八届中国国际非开挖技术研讨会暨展览会(ITTC2025),发行人研发的“极限工况小直径顶盾机”荣获2024年度中国非开挖“杰出产品奖”,“矩形断面泥水平衡顶管技术”斩获“杰出技术奖”。
发行人注重智能化、数字化和绿色化制造体系构建,陆续建成了齿轮箱加工中心、矩形设备加工中心和各类智能化数控加工中心等,并具备直径450-8,000mm之间顶管设备的研发制造能力。2021年公司非开挖顶管掘进智能装备数字化车间被安徽省经济和信息化厅认定为“安徽省数字化车间”。同时,发行人非开挖装备产业园项目正在加紧推动,项目完工后预计将进一步提升公司的产品设计及制造能力。
2022年至2024年发行人顶管机产量均超过200台套,各年度顶管机设备及其关键零部件的销售和设备租赁收入均超过3个亿。发行人先后为国内西气东输、南水北调、引黄入郑、引江济淮、滇中引水、环北部湾广东水资源配置、中俄石油管线等重点工程提供了定制化的全断面隧道掘进机成套装备,发行人成立至今累计生产的顶管机超过1,500台,并为1,000余项工程提供顶管机成套设备,各种顶管管径以及各类地层下顶管施工项目的顺利贯通次数处于行业领先水平,产品获得客户的高度认可,积累了大量的客户群体和产品研发制造经验。
(2)盾构机/TBM产品
在盾构机/TBM方面,根据中国工程机械工业协会掘进机械分会发布的统计结果显示,2022年度,我国共生产盾构机和TBM700台,销售额共计约243亿元,市场容量充足。同时根据中研普华产业研究院发布的《2025-2030年盾构机行业市场深度分析及发展规划咨询综合研究报告》显示,全球盾构机市场规模预计将从2025年的380亿元增至2030年的650亿元,年复合增长率达11%。未来,随着我国国铁干线、市域铁路、城市轨道交通、公路、水利以及西部地区水电资源开发等基础设施的投资力度加大,预计盾构机和TBM的市场规模将进一步扩充。
目前,国内盾构机和TBM的主要生产厂商包括铁建重工、中铁工业和中交天和等。根据中国工程机械工业协会掘进机械分会发布的统计数据显示,2022年度,铁建重工、中铁工业和中交天和等三家公司在国内盾构机和TBM市场的市场占有率分别为38.68%、36.51%和8.97%,合计市占率84.16%。发行人自2022年底开始承接盾构机、TBM产品相关订单,并于2023年完成了首台设备的交付。2023年度、2024年度和2025年1-6月,发行人盾构机/TBM产品实现的收入分别为3,862.64万元、4,334.88万元和4,896.35万元,销售收入整体呈上升趋势,业绩迅速增长是发行人产品质量、技术实力和行业地位的综合反映。当前发行人的盾构机/TBM产品主要以高性价比的小直径产品为主,下游应用领域集中分布于市政管网、地下综合管廊、引水隧洞等高频率作业场景,并与行业龙头铁建重工和中铁工业形成了错位竞争、协调发展的竞争格局。
2、说明发行人主要产品的竞争优势
发行人深耕隧道施工专用机械制造行业多年,是国内较早从事顶管机等全断面隧道掘进机成套装备的生产企业之一,先后为西气东输、南水北调、引黄入郑、引江济淮、滇中引水、环北部湾广东水资源配置、中俄石油管线等重点工程提供了定制化的全断面隧道掘进机成套装备,至今累计为1,000余项工程提供非开挖成套装备,产品获得客户的高度认可,在行业内树立了优质的品牌形象。发行人先后荣获“安徽省制造业高端品牌示范企业”“首批安徽省高端品牌培育企业”“安徽省名牌产品”和“安徽省制造业单项冠军培育企业”等荣誉,在行业内的市场品牌优势明显。
在技术创新方面,发行人长期潜心致力于攻克隧道施工专用机械制造领域的痛点、难点问题,坚持技术引领前行,注重前瞻性研究,形成构思、研发、转化、改进和保障的技术体系,突破了大型掘进动力设计与制造、切削耐磨、控制可靠性、同步驱动、土质分析与施工工法、智能化管控与纠偏等关键领域的技术难点,掌握了超硬岩破岩技术、复合型地层适应性技术等10项核心技术,依靠对客户相关工程施工难题提供针对性的技术解决方案取得客户认可,获取客户订单。发行人是国家级专精特新“小巨人”企业,国家高新技术企业、安徽省企业技术中心、安徽省机械工业百强企业等,发行人生产的产品先后获得“安徽省科学技术二等奖”“安徽省机械工业科学技术二等奖”“安徽省首台(套)重大技术装备”“非开挖优秀产品”等荣誉,公司在隧道施工专用机械制造行业具有一定的技术创新优势。
在产品核心技术参数对比方面,发行人拥有多台国内先进的重大型数控机加工设备、大型热处理炉、高精度切割设备和高精度检验检测等配套设备,覆盖了壳体系统、动力系统、切削系统、输送系统、液压系统等产品核心部件的下料、切割、电镀、卷圆、铆焊、精车、镗铣、热处理、钻孔、打磨等全部工序,能够满足发行人设计产品的加工制造能力,使得发行人产品的各项核心参数指标能够达到或接近行业最新技术水平,产品的技术参数优势明显。
在产品应用场景方面,发行人的全断面隧道掘进成套装备目前广泛应用于市政管网、城市轨道交通、地下综合管廊、油气管网、引水隧洞等非开挖施工领域,能够有效解决相关工程施工面临的经济效益、施工技术和社会效益等方面问题,同时不断向新的工程应用领域拓展,为发行人的业绩提供新的增长点。
在产品售价和毛利率方面,与同行业可比公司相比,发行人性价比优势明显,销售价格更具市场竞争力。报告期内发行人的产品销售均价逐年上涨,是发行人技术实力、产品竞争力和市场认可度等的综合反映。同时,发行人的产品毛利率整体高于同行业可比公司,有利于为发行人筹资更多的营运资金,进一步巩固竞争优势。
在研发投入和成果方面,发行人始终高度重视技术研发,近年来已培养出一批经验丰富、创新能力强的研发、设计和技术应用人才,并在设备设计、产品制造与集成、智能化、信息化、试验检测等技术领域积累了丰富的经验。截至2025年6月末,公司在职员工共597人,其中研发人员77人,占公司总人数的比例为12.90%,最近三年一期发行人的研发投入累计金额高达6,590.53万元,并且截至本回复出具之日,发行人合计取得专利189项,其中发明专利74项,研发投入和研发成果显著,整体处于行业前列水平。
在客户稳定性和新客户开拓方面,发行人凭借深耕行业多年的业务积累,目前已培育出一大批长期稳定合作的优质客户群体,并打造出了一套全面覆盖售前、售中及售后的综合销售服务体系,为发行人的新客户开拓保驾护航。
综上,发行人历经多年的深耕发展,目前已发展成为全断面隧道掘进机制造行业中品牌知名度较高、核心技术突出、产品应用领域广泛、具有市场竞争力的典型代表性企业。

【市值灯塔-政法研究】上线啦!

德居投顾旗下市值管理实践经验交流平台,公司是一家专注于可投性研究,以为客户挖掘价值,提升估值为突出核心能力的咨询服务公司。首创”链式机构研究法“的市值管理方案,实现企业与买方的深度契合,从而实现企业市值与价值的共振。
点击下方卡片或图片即可到达市值灯塔和了解政法研究全流程!
全文完,如果喜欢,请点亮“在看”并放到圈子里

声明:本公众号致力于好文推送,本篇文章(含图)不涉及任何商业合作,版权归属原作者所有!我们对文中观点保持中立,分享不代表本平台观点,所发文章仅供参考交流,请勿依照本订阅号中的信息自行进行投资操作,若不当使用相关信息造成任何直接或间接损失,需自行承担全部责任。如果您认为我们侵犯了您的权益,请联系我们,我们将第一时间进行核实删除!

往期推送

【IPO案例】(36)说明发行人自有品牌的市场定位以及与核心竞争力、核心技术储备、战略规划、市场认可度等是否匹配
【IPO案例】(35)说明各项核心技术的具体内容,应用在业务的哪个环节,核心技术是否符合行业发展趋势,核心技术是否具备竞争优势
【IPO案例】(34)说明发行人射频SoC产品的行业竞争力,竞争优劣势及行业地位

德居合作案例

你还在看吗?