26春新版六年级下册科学【教科版】【第1-3单元测试卷+期中测试卷】带答案丨完整高清可打印


💧电子版可下载打印,需要的家长来领取给孩子打印🖨吧!
(温馨提示:文末有完整电子版领取方式)
今天给大家分享的是:26春新版六年级下册科学【教科版】【第1-3单元测试卷+期中测试卷】带答案丨完整高清电子版可打印
























领取完整电子版:
①:点一点右下角的“赞”和“❤”,感谢
②:首先【关注】公众号,在公众号对话框中输入编号:T0419
请直接复制关键词噢,以免输入错误~


本微信公众账号分享的资源均通过网络等公共合法渠道获得,仅供使用用!版权属于原出版机构或影像公司,本资源为电子载体,传播分享仅限于家庭使用与交流心得、参考和辅助购买决策,不得以任何理由在商业行为中使用,若喜欢此资源,建议购买实体产品。文章中的视频及图片均来自网络,版权归原作者或原出版社所有。如有侵权,请及时联系删除。
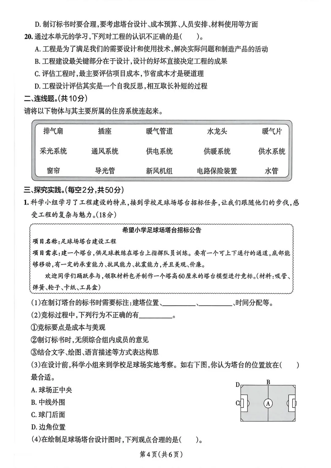
夜雨聆风