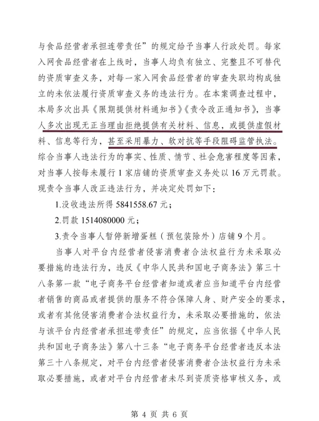
拼多多被罚15亿,这张天价罚单说明了什么?
2026年4月,国家市监总局向拼多多开出15.22亿元天价罚单,创下国内电商食品安全监管处罚纪录。
此次处罚直指两大违规:平台未对9463家裱花蛋糕店铺履行资质审查义务,涉及交易额近10亿元;且明知商家通过第三方平台违规“转单”侵害消费者知情权,却未采取管控措施。调查期间,平台多次拒绝配合、阻碍执法,最终被顶格处罚。
这张罚单是对“流量至上”逻辑的强力纠偏,释放明确信号:电商平台绝不能以牺牲食品安全和消费者权益为代价换流量,合规才是发展底线。






拼多多被罚15亿,这张天价罚单说明了什么?
2026年4月,国家市监总局向拼多多开出15.22亿元天价罚单,创下国内电商食品安全监管处罚纪录。
此次处罚直指两大违规:平台未对9463家裱花蛋糕店铺履行资质审查义务,涉及交易额近10亿元;且明知商家通过第三方平台违规“转单”侵害消费者知情权,却未采取管控措施。调查期间,平台多次拒绝配合、阻碍执法,最终被顶格处罚。
这张罚单是对“流量至上”逻辑的强力纠偏,释放明确信号:电商平台绝不能以牺牲食品安全和消费者权益为代价换流量,合规才是发展底线。





