【干货分享】31页干货,OpenClaw类智能体部署风险管理指南


1
OpenClaw 作为 2026 年现象级开源 AI 智能体执行框架,可看作连接大语言模型与本地系统、外部工具的执行中枢,具备系统级权限,支持执行 Shell 命令、访问文件系统、操控浏览器等操作能力。目前OpenClaw 已成为全球活跃度最高的 AI 智能体框架。
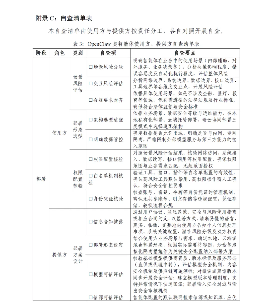
为帮助个人和企业提前识别部署隐患、建立风险管理基线,中国人工智能产业发展联盟(AIIA)安全治理委员会结合产业实践,研究形成本指南。指南面向 OpenClaw 类智能体服务提供方和使用方,基于技术架构和风险暴露面分析,总结了技术和管理维度的典型风险,并基于此提出操作可信、权限可控、风险可溯三大原则,以及覆盖部署、使用、下线全过程的安全部署总体框架和自查规范,旨在帮助个人和企业在引入OpenClaw 类智能体时系统建立风险意识,落实安全管理措施,推动智能体从“能部署”迈向“安全部署、规范使用、持续治理”,以安全底座支撑新质生产力高质量发展。

来源:中国人工智能产业发展联盟
— 部分内容精选 —






总结了技术和管理维度的典型风险
操作可信、权限可控、风险可溯三大原则
覆盖部署、使用、下线全过程的安全部署总体框架和自查规范
更多内容尽在本期干货
本期干货下载方法:
1、在关注【锐思商学】微信公众号
2、回复【0421】
即可获得完整版干货!
一定要准确、无误的回复哦!!
我们不仅生产优秀资源
也是优秀资源的搬运工

除我们确实无法确认作者外,我们都会注明作者和来源。如果您认为我们有问题,请告知我们,我们会立即修改或删除。谢谢!若需转载,请注明原出处!尊重原创!


夜雨聆风