可下载!GB/T 47320-2026危险化学品企业防雷安全重大隐患判定
文末可以下载!
一、适用范围
二、 判定程序
-
现场检查:按附录 A、B 判定要素逐一检查,留存影像 / 文字资料,参与人数≥3 人; -
讨论核实:集体讨论核实,按第 6 章判定,填写判定表,参与人数≥3 人; -
专家论证:判定困难时成立专家组(属地气象 + 防雷领域专家,≥5 人),三分之二以上专家同意形成结论。
三、判定方法
1、直接判定
2、综合判定
四、附录 A(规范性)防雷安全重大隐患直接判定要素
|
|
|
|
|
|
|
|
|
|
|
|
|
|
|
涉及重点监管的危险化工工艺、重点监管的危险化学品或危险化学品重大危险源的场所内的雷电防护装置未经设计审核或者设计审核不合格仍进行施工的,或投入使用前,雷电防护装置未经竣工验收或者竣工验收不合格仍交付使用的 |
|
|
|
涉及重点监管的危险化工工艺、重点监管的危险化学品或危险化学品重大危险源的场所内的建(构)筑物和设施无雷电防护装置的 |
|
|
|
涉及重点监管的危险化工工艺、重点监管的危险化学品或危险化学品重大危险源的第一类防雷建筑物内长金属物的弯头、阀门、法兰盘等连接处的过渡电阻大于0.03 Ω的 |
|
|
|
钢制油罐、液化石油气储罐、液化天然气储罐、压缩天然气储气瓶(组)、储氢容器和液氢储罐等储存甲类、乙类火灾危险性物质的金属罐体未进行防雷接地,或罐顶金属构件未与罐体进行等电位连接的 |
|
|
|
涉及可燃和有毒有害气体泄漏的场所设置的检测报警装置、化工生产装置自动化控制系统、安全仪表系统等机柜间,以及火灾自动报警系统控制室等未采取等电位连接和接地措施的 |
|
|
|
爆炸危险环境场所未开展雷电防护装置检测,或委托的检测机构不具备相应资质的 |
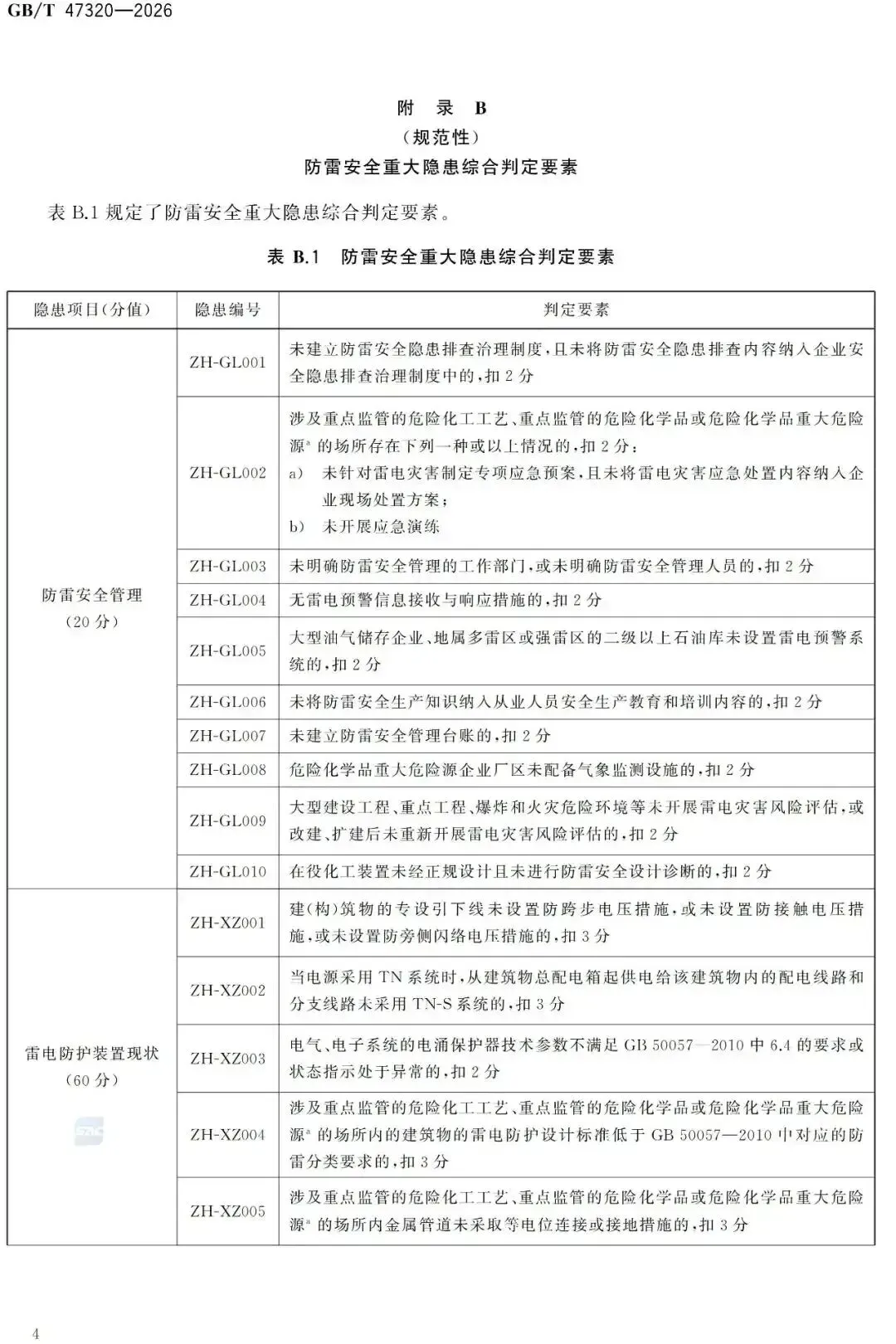
五、附录 B(规范性)防雷安全重大隐患综合判定要素
|
隐患项目 |
隐患编号 |
判定要素 |
|
防雷安全管理(20分) |
ZH-GL001 |
未建立防雷安全隐患排查治理制度,且未将防雷安全隐患排查内容纳入企业安全隐患排查治理制度中的,扣2分 |
|
ZH-GL002 |
涉及重点监管的危险化工工艺、重点监管的危险化学品或危险化学品重大危险源的场所存在下列一种或以上情况的,扣2分 a)未针对雷电灾害制定专项应急预案,且未将雷电灾害应急处置内容纳入企业现场处置方案; b)未开展应急演练 |
|
|
ZH-GL003 |
未明确防雷安全管理的工作部门,或未明确防雷安全管理人员的,扣2分 |
|
|
ZH-GL004 |
无雷电预警信息接收与响应措施的,扣2分 |
|
|
ZH-GL005 |
大型油气储存企业、地属多雷区或强雷区的二级以上石油库未设置雷电预警系统的,扣2分 |
|
|
ZH-GL006 |
未将防雷安全生产知识纳入从业人员安全生产教育和培训内容的,扣2分 |
|
|
ZH-GL007 |
未建立防雷安全管理台账的,扣2分 |
|
|
ZH-GL008 |
危险化学品重大危险源企业厂区未配备气象监测设施的,扣2分 |
|
|
ZH-GL009 |
大型建设工程、重点工程、爆炸和火灾危险环境等未开展雷电灾害风险评估,或改建、扩建后未重新开展雷电灾害风险评估的,扣2分 |
|
|
ZH-GL010 |
在役化工装置未经正规设计且未进行防雷安全设计诊断的,扣2分 |
|
|
雷电防护装置现状(60分) |
ZH-XZ001 |
建(构)筑物的专设引下线未设置防跨步电压措施,或未设置防接触电压措施,或未设置防旁侧闪络电压措施的,扣3分 |
|
ZH-XZ002 |
当电源采用TN系统时,从建筑物总配电箱起供电给该建筑物内的配电线路和分支线路未采用TN-S系统的,扣3分 |
|
|
ZH-XZ003 |
电气、电子系统的电涌保护器技术参数不满足GB50057—2010中6.4的要求或状态指示处于异常的,扣2分 |
|
|
ZH-XZ004 |
涉及重点监管的危险化工工艺、重点监管的危险化学品或危险化学品重大危险源的场所内的建筑物的雷电防护设计标准低于GB50057—2010中对应的防雷分类要求的,扣3分 |
|
|
ZH-XZ005 |
涉及重点监管的危险化工工艺、重点监管的危险化学品或危险化学品重大危险源”的场所内金属管道未采取等电位连接或接地措施的,扣3分 |
|
|
ZH-XZ006 |
涉及重点监管的危险化工工艺、重点监管的危险化学品或危险化学品重大危险源的场所内雷电防护装置存在机械损伤、断裂或锈蚀截面超过初始截面三分之一的,扣2分 |
|
|
ZH-XZ007 |
涉及重点监管的危险化工工艺、重点监管的危险化学品或危险化学品重大危险源^的场所内雷电防护装置上悬挂电话线、广播线、电视接收天线或低压架空线等线缆的,扣3分 |
|
|
ZH-XZ008 |
涉及重点监管的危险化工工艺、重点监管的危险化学品或危险化学品重大危险源的场所内露天生产设备未设置警告牌等防雷安全标志的,扣2分 |
|
|
ZH-XZ009 |
第一类防雷建筑物的排放爆炸危险气体、蒸气或粉尘的放散管、呼吸阀、排风管等管口外空间雷电防护不满足GB50057—2010中4.2.1列项中的第2项要求的,扣3分 |
|
|
ZH-XZ010 |
第一类防雷建筑物的独立接闪杆和架空接闪线或网的支柱及其接地装置至被保护建筑物及与其有联系的管道、电缆等金属物之间的间隔距离不满足GB50057—2010中4.2.1列项中的第5项要求的,扣3分 |
|
|
ZH-XZ011 |
第一类防雷建筑物内平行敷设的管道、构架和电缆金属外皮等长金属物净距小于100mm时未采用金属线跨接;或交叉净距小于100mm时,交叉处未采用金属线跨接的,扣2分 |
|
|
ZH-XZ012 |
第一类防雷建筑物的室外低压配电线路全线采用电缆直接埋地敷设时,在入户处未将电缆的金属外皮、钢管接到等电位连接带或防闪电感应的接地装置上的,扣3分 |
|
|
ZH-XZ013 |
第一类防雷建筑物的室外低压配电线路采用钢筋混凝土杆和铁横担的架空线引入时,出现下列一种或以上情况的,扣3分: a)未使用一段金属铠装电缆或护套电缆穿钢管直接埋地引入; b)架空线与建筑物的距离小于15m; c)电缆金属外皮、钢管和绝缘子铁脚、金具等未连在一起接地 |
|
|
ZH-XZ014 |
第二类防雷建筑物的排放爆炸危险气体、蒸汽或粉尘的放散管、呼吸阀、排风管等管口外空间雷电防护不满足GB50057—2010中4.2.1列项中第2项要求的,扣2分 |
|
|
ZH-XZ015 |
第二类防雷建筑物的专设引下线少于2根,或专设引下线的平均间距大于18m的,扣3分 |
|
|
ZH-XZ016 |
GB50057—2010中3.0.3列项中的第5~7项所规定的第二类防雷建筑物,其防雷电感应措施不符合GB50057—2010中4.3.7的规定的,扣2分 |
|
|
ZH-XZ017 |
第二类防雷建筑物在电气接地装置与防雷接地装置共用或相连的情况下,在低压电源线路引入的总配电箱、配电柜处未装设电涌保护器,或电涌保护器参数不满足GB50057—2010中4.3.8列项中的第4项要求的,扣2分 |
|
|
ZH-XZ018 |
生产设备的金属外壳用作接闪器时,其厚度不满足GB50650—2011中表6.1.5的要求的,扣3分 |
|
|
ZH-XZ019 |
储存可燃物质的非金属储罐未处于接闪器保护范围内的,扣2分 |
|
|
ZH-XZ020 |
浮顶储罐(包括内浮顶储罐)利用罐体本身作为接闪器时,浮顶与罐体未进行可靠的电气连接的,扣3分 |
|
|
ZH-XZ021 |
埋地钢制油罐、埋地LPG储罐以及非金属油罐顶部的金属部件和罐内的各金属部件,未与非埋地部分的工艺金属管道电气连接并接地的,扣3分 |
|
|
ZH-XZ022 |
户外装置区场所,金属设备、框架、管道、电缆金属保护层(铠装、钢管、槽板等)、放空管口等金属导体中,任一未连接到防雷电感应的接地装置上的,扣3分 |
|
|
ZH-XZ023 |
涉及可燃和有毒有害气体泄漏的场所设置的检测报警装置、化工生产装置自动化控制系统、安全仪表系统等机柜间,以及火灾自动报警系统控制室内线缆未采取屏蔽措施的,扣2分 |
|
|
雷电防护装置检测和维护(20分) |
ZH-JW001 |
除爆炸危险环境场所外的其他场所未开展雷电防护装置检测,或委托的检测机构不具备相应资质的,扣3分 |
|
ZH-JW002 |
检测报告的结论中,雷电防护装置不符合国家标准或行业标准规定且未做整改的,扣2分/项 |
|
|
“重点监管的危险化工工艺、重点监管的危险化学品以国家相关部门公布的为准,危险化学品重大危险源的辨识应符合GB18218—2018中第4章的规定。该项扣满20分后不再扣分。 |
六、防雷安全重大隐患判定表样式
|
企业基本信息 |
||||
|
名称 |
地址 |
|||
|
联系人 |
联系方式 |
|||
|
防雷安全重大隐患判定 |
||||
|
判定方法 |
隐患编号 |
场所(部位) |
详细描述 |
扣分情况 |
|
直接判定 |
||||
|
综合判定 |
||||
|
判定结论 |
||||
|
是否存在防雷安全重大隐患 |
口是□否 |
|||
|
判定人(签字):判定日期: |
七、防雷安全重大隐患判定表样式
GB/T 47320-2026非强制标准,那么目前现行有效且具有强制性的防雷重大隐患还是:《防雷安全领域重大事故隐患判定标准(试行)》(中气安委办发〔2024〕1号)。
防雷安全领域重大事故隐患判定标准(试行)
根据《中华人民共和国安全生产法》《中华人民共和国气象法》《气象灾害防御条例》《防雷减灾管理办法》《雷电防护装置检测资质管理办法》《雷电防护装置设计审核和竣工验收规定》等有关法律法规和规章,制定防雷安全领域重大事故隐患判定标准。
一、适用范围
油库、气库、弹药库、化学品仓库、烟花爆竹、石化等易燃易爆建设工程和场所,雷电易发区内的矿区、旅游景点或者投入使用的建(构)筑物、设施等需要单独安装雷电防护装置的场所,以及雷电风险高且没有防雷标准规范、需要进行特殊论证的大型项目。
二、防雷安全领域重大事故隐患判定标准
(一)未将防雷安全纳入本单位安全生产责任体系(包括从主要负责人到一线员工的全员安全生产岗位责任清单、风险分级管控制度、事故隐患排查治理制度和事故应急救援预案等制度规定)的。
(二)在生产经营活动中未落实防雷安全责任制度和强制性标准的。
(三)雷电防护装置未经设计审核或者设计审核不合格施工的;未经竣工验收或者竣工验收不合格交付使用的。
(四)在雷电防护装置设计、施工中弄虚作假的。
(五)未按国家有关标准采取雷电防护措施的;雷电防护装置失效的。
(六)未执行雷电防护装置定期检测制度,或经检测不合格而未按规定整改的。
(七)委托低于相应资质等级的雷电防护装置检测单位对其进行定期检测的。
三、标准的解释
本判定标准由中国气象局政策法规司负责解释。











下载链接:
我用夸克网盘给你分享了「危险化学品企业防雷安全重大隐患判定GBT 47320-2026.pdf」,点击链接或复制整段内容,打开「夸克APP」即可获取。
/~da043YH938~:/
链接:https://pan.quark.cn/s/d3ce52767e45?pwd=7t9g
提取码:7t9g

夜雨聆风