在AI技术狂飙突进的今天,科研工作正在经历一场静默而深刻的变革。从文献阅读到代码编写,从数据分析到论文写作,大语言模型正在重新定义“科研生产力”的上限。然而,真正的问题不在于“AI能做什么”,而在于——你是否拥有一套属于自己的、可持续进化的AI科研系统?
为此,我们精心策划了两场深度实战培训,帮助您从“使用AI”跨越到“构建AI”,让工具真正成为您科研道路上的长期合伙人。
🌟 课程一:关于举办“OpenClaw+Vibe Coding核心实战玩法,手把手教你本地部署与云端协同,实现知识、论文自动化工作流”培训班
它不是简单的工具堆砌,而是一套方法论:把零散的提示词沉淀为可复用的Skill,把重复的动作用Agent自动化,把本地数据与云端模型打通,让AI真正融入你的科研血脉。当你的AI助手越来越懂你,你的科研效率就不再是线性增长,而是指数跃升。
我们邀请了深耕科研一线的实战导师,不讲空话、不绕弯路,从安全部署到多模型协同,从Vibe Coding到Skill封装,从文献管理到论文自动化写作,手把手带你构建一套真正属于自己的AI科研系统。
无论你是刚踏入科研领域的硕博生,还是希望突破瓶颈的高校教师,这两场课程都将为你打开一扇新的大门——让AI成为你最得力的“学术合伙人”,把时间还给思考,把重复交给系统。
名额有限,欢迎尽早咨询预留席位!

📢 在人工智能快速重塑科研范式的背景下,大语言模型、Agent系统与自动化科研工作流,正在深刻改变文献阅读、代码开发、数据分析、论文写作与科研协作的底层方式。面对模型快速迭代、工具形态持续演进的新局面,科研人员亟需从“会使用AI”进一步升级到“会配置AI、会组织AI、会让 AI参与科研工作流”,真正建立面向长期研究任务的个人智能科研系统。
📅 培训时间
4月11日-12日(腾讯会议直播)
🎁 学员课前准备:为确保每位学员都能顺利上手实操,课程开始前一周将讲解详细的环境配置教程,并提供一份配置说明文档,助你轻松搞定复杂环境搭建!
1.安装好Python、Git、VS Code
2.准备至少1-2个可调用API的模型账号
3.准备安装或已安装OpenClaw、Cursor、Claude Code、Codex
4.自带一个科研题目、一份数据样例或2-3篇代表性论文,便于课堂演练
5.若计划实操本地部署,建议电脑具备较大内存或可连接GPU服务器
🎯课程交付成果
1.一个已完成基础配置的OpenClaw科研环境
2.一份《科研任务-模型-Token选型卡》
3.一份《本地大模型部署与接入说明卡》
4.一份《科研Agent编程工具对比表》
5.两个科研Skill初稿
6.一份《科研MCP接入蓝图》
7.一份《科研云端数据管理与下载流程模板》
8.一套个人多模型论文写作自动化流程图
9.一份《个人OpenClaw科研助手搭建方案》
10.一份《NotebookLM、Claude Code、Obsidian的知识工作流》
⚡ 培训目标
1.独立完成OpenClaw的安装、配置、模型接入与基础使用
2.理解Token、上下文窗口、调用成本与模型能力边界
3.学会比较并选择不同大模型,尤其是DeepSeek与Qwen
4.掌握开源大模型本地部署的基本路径,如Ollama、LM Studio、vLLM的适用场景
5.学会建立科研数据的云端存储、快速下载与版本化管理流程
6.掌握Vibe Coding在科研编程中的正确工作方法
7.学会用Agent完成科研数据可视化与结果解释
8.学会使用Cursor、VS Code、Codex、Claude Code完成科研代码任务
9.学会编写科研SKILL,理解MCP的扩展价值
10.设计一套属于自己的多模型论文写作自动化工作流
11.掌握一套从NotebookLM、Claude Code、Obsidian知识管理自动化工作流
📢重点专题说明
1.如何讲清楚Token选择:
1)Token是模型处理文本的基本计量单位,不等于简单字数
2)选模型不仅看“聪不聪明”,还要看上下文、速度、成本和稳定性
3)真正高效的科研工作流通常是多模型分工,而不是只用一个最贵模型
4)要教会学员把高质量模型用在关键步骤,把高性价比模型用在重复步骤
2.中国两个大模型对比:
1)DeepSeek适合推理链、代码、数学与结构化任务
2)Qwen适合中文理解、通用办公、生态兼容和平台接入
3)教学中应强调“任务分工”而不是简单比较谁更强
3.如何“养龙虾进行科研”:
1)长期培养一个懂你课题和工作习惯的科研助手
2)用规则、Skill、MCP、知识材料和模板持续迭代Agent
3)把每次科研实践沉淀成可复用的流程资产
4.本地部署与云端协同:
1)敏感数据、私有材料和高频重复任务优先考虑本地模型
2)高质量推理、长文写作和复杂审阅可调用云端强模型
3)最实用的方案往往不是全本地或全云端,而是“本地保密+云端增强”的混合策略
🎁 会议赠送
超级福利:1个月ChatGPT会员【可同时使用Claude、Gemini、Grok等模型】
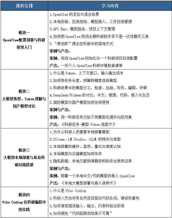
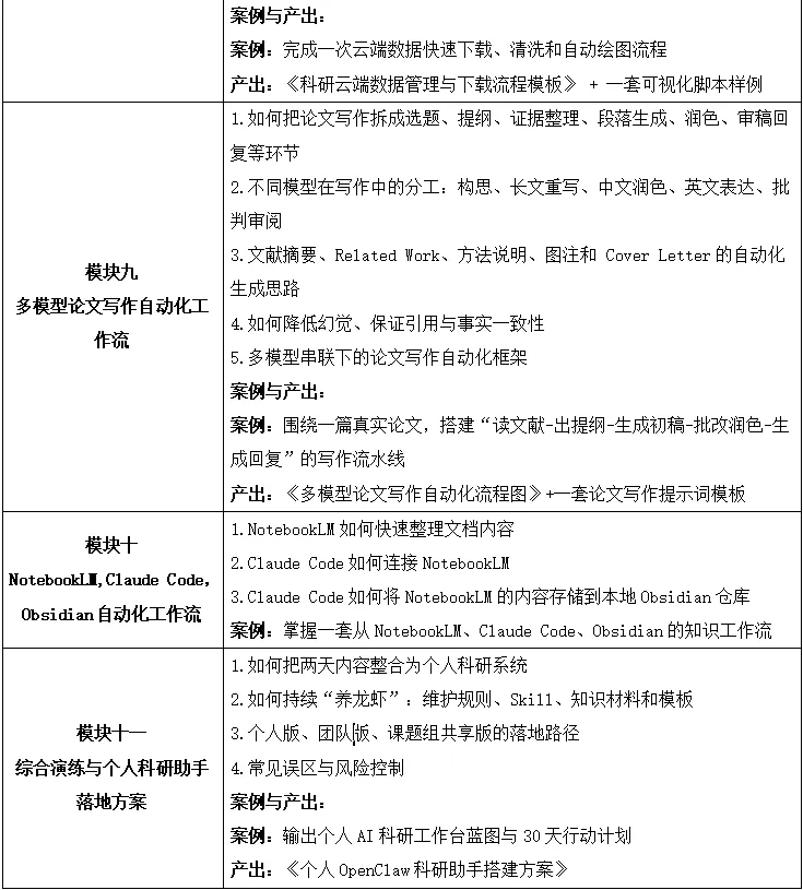
📋 课程内容简要



📞 报名咨询
微信二维码:

📚 课程二

📢 在人工智能高速发展的今天,大语言模型(LLM)正在以前所未有的速度重塑科研与高端知识工作的底层方式。然而现实是,大多数人仍停留在“简单对话式使用AI”的阶段,只是把AI当作一个更聪明的搜索工具,并没有真正将其转化为科研生产力,更谈不上系统性的创新能力提升。
科研真正的挑战从来不是“有没有答案”,而是:
如何高效整合信息、持续产生高质量IDEA,并把研究想法快速转化为可发表成果。
而这,正是大多数通用AI使用方式所无法解决的。
本课程是一门面向科研人员、研究生、博士生、高校教师以及高端知识工作者的系统化实战训练营,以“工具即生产力,Agent即科研合作者”为核心理念,带你从“使用AI”进阶到“构建AI系统”。课程将系统讲解如何将主流大语言模型深度融合进:
1.科研写作与论文生产流程
2.实验与科研数据分析
3.文献管理与知识体系构建
4.科研绘图与学术级可视化表达
5.多模型协作的创新型科研思考
6.基于NotebookLM 的研究资料整合、来源引用与可信推理
7.Google生态系统自动化科研工作流与AI Agent系统
通过真实科研场景与完整案例,你将学会如何让AI主动协助你思考、决策与创作,而不仅仅是被动回答问题。
通过本课程,你将不只是学会“使用AI”,而是能够真正做到:
1.构建属于自己的科研AI Agent,让AI成为你的长期研究助手
2.打造可持续复利的个人科研系统,知识与成果持续积累
3.显著提升科研效率与创新能力,减少重复劳动,专注高价值思考
4.让AI成为你稳定、可靠、可进化的科研合作者
这不是一门“教你玩AI的课程”,而是一门帮助你在AI时代建立长期科研竞争力的系统训练营。最后将总结Google Gemini(Nano Banana),AI Studio,Notebooklm等谷歌一系列生态系统,如何使用这些打造专属个人自动科研系统。
当前AI发展日新月异,大模型迭代速度显著加快,或许有一天人类终将被AI淘汰,但希望你我不是最先被AI淘汰的个人。
📅 培训时间
直播时间:4月18日-19日、25日-26日(腾讯会议直播)
🎁 会议赠送
1个月ChatGPT会员【可同时使用Claude、Gemini、Grok等模型】
🎯 培训方式
在线直播+助学群辅助+导师面对面实践工作交流
📋 课程内容简要












📞 报名咨询
微信二维码:

END
夜雨聆风