最近AI圈爆火的Hermes Agent到底是什么?
Hermes Agent 是由 Nous Research(Hermes 模型家族的开发者)打造的开源、自我进化的 AI 代理(Agent)。它不是一个普通的聊天机器人——它是一个能够持久运行在你的电脑(或服务器)上的个人 AI 操作系统。
Hermes Agent与普通 AI 聊天工具的本质区别在于:
- 跨会话记忆
:关掉终端、重启电脑,它仍然记得你是谁、你喜欢什么、你的项目进展到哪里 - 自我学习循环
:完成复杂任务后,它会自动将成功经验保存为"技能"(Skill),下次遇到类似任务直接调用 - 多平台接入
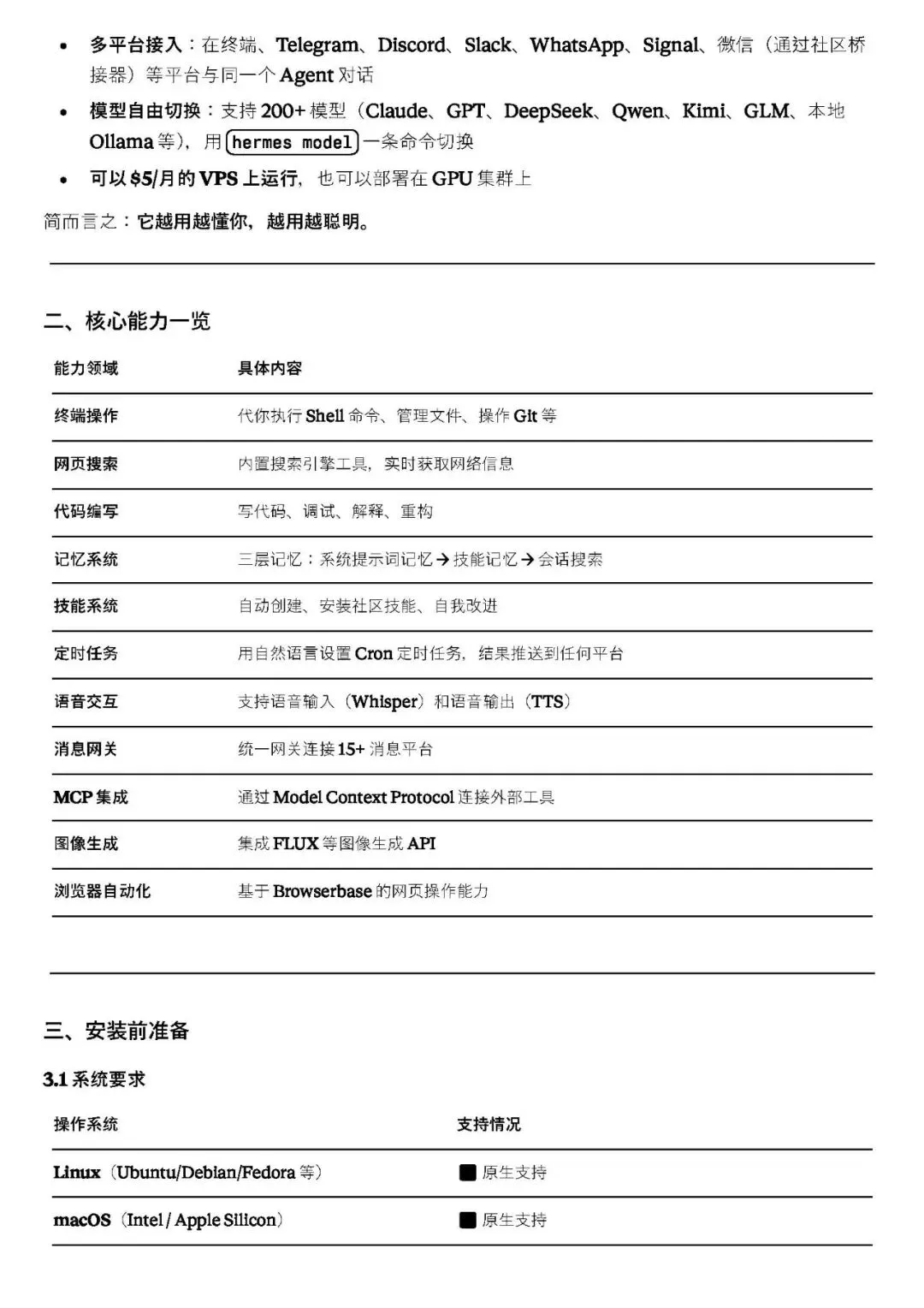
:在终端、Telegram、Discord、Slack、WhatsApp、Signal、微信(通过社区桥接器)等平台与同一个 Agent 对话 - 模型自由切换
:支持 200+ 模型(Claude、GPT、DeepSeek、Qwen、Kimi、GLM、本地 Ollama 等),用 hermes model一条命令切换
简而言之:它越用越懂你,越用越聪明。

























夜雨聆风