
部直属有关单位,各省、自治区、直辖市水利(水务)厅(局),新疆生产建设兵团水利局,各有关单位:
为贯彻落实《生产建设项目水土保持方案管理办法》(水利部令第53号),进一步规范编制生产建设项目水土保持方案报告书和报告表,切实提高水土保持方案针对性和实用性,我部制定了《生产建设项目水土保持方案报告书编制内容》《生产建设项目水土保持方案报告书编制格式》《生产建设项目水土保持方案报告表编制内容及格式》。现印发给你们,请遵照执行。本通知自印发之日起实施,2026年6月1日后不再接收不符合模版要求的内容和格式编制的水土保持方案。
水利部办公厅
2026年4月3日
附件3:生产建设项目水土保持方案报告表编制内容及格式.doc
附件1:生产建设项目水土保持方案报告书编制内容





















附件2:生产建设项目水土保持方案报告书编制格式



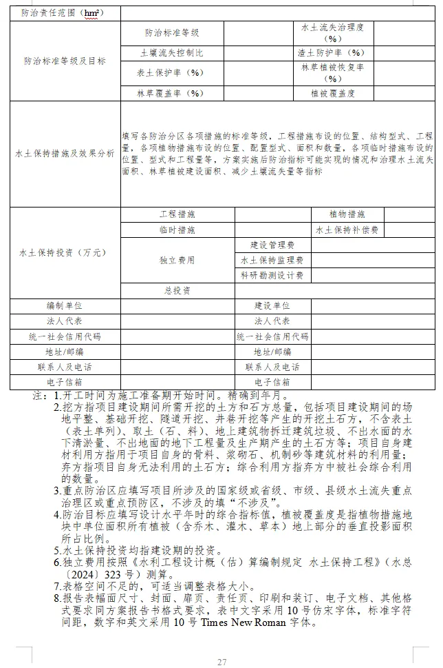
附件3:生产建设项目水土保持方案报告表编制内容及格式


来源:水利部
编辑:水土保持技术服务网www.stbc.cn

其他视频号请搜索:水土保持技术服务网
水保咨询/进微信群/合作请扫码加微信
推荐阅读:
夜雨聆风