编辑部分享会 直播专栏
本系列直播旨在为企业文化伙伴们分享近期企业文化的优秀实践及前沿思考,包括:文化圈新鲜事,各类优秀实践&活动案例,希望为大家带来灵感启发💡
⏰ 时间:每周五16:00
📍 入口:视频号@企业文化老司机
上期我们分享了「编辑部分享会直播专栏」前11期的亮点,共计200+优秀内容。
如今直播已更新至第17期,最近也重点为大家分享了许多各企业对AI的探索和实践案例,各类实用干货资料、近期的活动创意等等,一起来回顾一下吧👇
【12~17期直播分享完整版目录】

▲ 3/6 第十二期目录

▲ 3/13 第十三期目录

▲ 3/20 第十四期目录

▲ 3/27 第十五期目录

▲ 4/3 第十六期目录

▲4/10 第十七期目录
更多详细内容介绍 ⬇️ 可下划查看
编辑部分享会全系列直播回放&课件资料
获取方式请见文末
欢迎预约编辑部分享会系列更多直播
1
各企业AI实践&活动案例
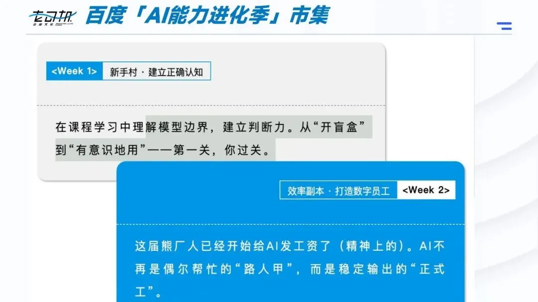
百度把全员AI学习包装成了线下市集:4周游戏化进阶(新手村→数字员工→人机协作→大模型应用),现场设了AI新手村、学习地图、社区组队、风向刊四个互动摊位,把“学AI”变成了一场好玩的文化活动。


英伟达黄仁勋在GTC大会提出给工程师"年度Token预算",Token已成硅谷新招聘筹码;阿里启动全员AI激励——免费用全套AI工具,外部工具还能报销,同时成立ATH事业群整合五大AI业务线。两家巨头的动作放在一起看,能很清楚地感受到"Token即生产力"这个趋势。


森马把AI自动化做成了"数字员工工位",覆盖店铺运营、直播、客服、财务等6大场景,技术路线已从RPA进化到多智能体编排(Agentic)。亮点是数据很硬:智能投流ROI提升10%、视觉生产降本70%-90%、RPA省了约60人/年、整体贡献GNV近亿,而且提出了一套"道法术器"落地方法论。


滔搏正式成立AI赋能中心,要求全员养成"AI优先"思维——凡事先问AI再行动。组织上走"精英技术+资深业务骨干"的项目制特种部队模式,通过内部直播发布,员工刷屏响应,是一个自上而下推全员AI转型的组织动员样本。

心动从招聘实战出发,系统拆解了简历怎么看AI痕迹、笔试怎么设计"AI不好答的题"、面试怎么考AI驾驭力。核心观点:不纠结"用没用AI",而是看"用AI干了什么",非常适合HR和招聘团队直接参考。


🔍更多AI相关内容:
OC研习社会员圈子搜索关键词:AI
2
实用干货资料分享
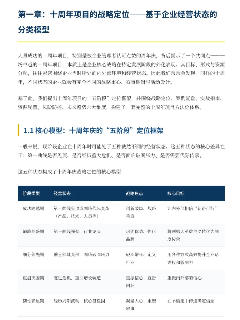
这份《公司十周年项目行业白皮书V1.0》由峰终文化和周年庆研究院联合出品,基于近20年间多家企业十周年项目的标杆案例做的战略洞察、深度复盘与实战指南。覆盖互联网、科技、消费、酒店连锁、制造等行业,做周年庆项目的同学可以当工具书用。



获取请扫码添加微信

△ 添加好友 请备注【公司+职务+白皮书】
《AI与职场心理健康研究报告》长江商学院出品的万人调研报告,六个章节系统拆解:职业安全感与心理健康、高管vs员工谁更焦虑。做EAP、员工关怀、组织健康的同学强烈推荐,数据和框架都很完整。


《未来已来——AI时代年轻人理想职场洞察报告》麦当劳×第一财经联合做的大调查,聚焦AI时代年轻人对理想职场的期待。做雇主品牌、校招、年轻人洞察的同学非常值得看。


《OpenClaw橙皮书》OpenClaw的一站式参考手册,涵盖架构原理、部署方案、渠道接入、Skills系统、模型配置、安全与成本等内容。偏技术向,适合想了解AI Agent平台架构的同学。《OpenClaw蓝皮书》则更侧重于实践应用,通过案例进行拆解。


《基于2026全球最佳职场研究的洞察与实践》提出"AI的成功本质是领导力的考验",从战略引领、组织协同、人才赋能三个维度给出行动指南。做雇主品牌和职场文化的同学可以对标。


🔍以上资料完整版文件&更多干货资料:
OC研习社会员圈子搜索关键词:资料/文件
3
更多优秀文化实践
百度马年文化梗图,用"马"的成语谐音梗来传播企业价值观,比如"马上说"=有观点敢表达、积极参与、贡献想法(✅),"马后炮"=避免私下吐槽、不要当面不说背后说(🚫)。形式轻巧、传播性强,把价值观翻译成了大家愿意转发的梗图。


阿里公益:蛋行好事。阿里巴巴公益榜的预热活动,创意是"一代人有一代人的鸡蛋要领"——1个公益时换1枚"好人蛋",根据公益时数量领取鸡蛋,积攒够多的甚至能领鸵鸟蛋。员工们拎着洗澡篮、搪瓷盆、矿泉水桶满满一筐鸡蛋回家,场面既怀旧又有传播力。



湃沃AI价值观故事漫画。湃沃用AI生成漫画来讲述真实员工的价值观故事,比如"化学生的十年成长之路"——把一个财务总经理从入职到成长的真实经历画成了漫画连载,通过AI降低了价值观漫画的制作成本。想用AI做价值观传播的同学,这是一个很具体的落地参考。


点触科技「怪好玩」校运会。点触科技(DC)把年会包装成了一场"怪好玩校运会",主视觉走的是Q版卡通风格,整体调性非常年轻,把传统运动会的"严肃竞技"彻底翻转成了"搞怪欢乐",视觉和命名都很有网感,适合互联网公司或年轻团队做团建活动参考。


九州通文化榜样人物海报。结合获奖员工的名字和事迹,结合AI巧妙设计海报以及视频,如“张弛”飞驰人生,创意满满。适合做价值观故事、颁奖等参考。


东方麦田趣味生日会。东方麦田把季度生日会做成了一场沉浸式"唱片发布会"——用黑胶唱片做主题背景板,精致甜品台走演唱会氛围布置,为每位寿星定制"专属唱片封面"合影,还有"2026黑胶片DIY"手作环节。做员工生日会想出新花样的同学推荐看这个案例,把生日会做成了一场"小型演唱会体验"。



安踏集团生产员工关怀屋体系。把过往分散的福利举措整合成一个体系化产品,通过"关怀屋"让每一份投入都能被清晰知晓、可触摸、可信赖。做蓝领/生产员工关怀、想把福利体系从"撒胡椒面"升级成"产品化呈现"的同学值得看看安踏的思路。


🔍查看具体内容:
OC研习社会员圈子输入⬆️以上标题/关键字搜索
4
优秀周年庆案例
苹果50周年庆「50 Years of Thinking Different」。主题"50 Years of Thinking Different"贯穿始终,核心语气不是怀旧展,而是"回望50年,继续面向未来"。CEO公开信用经典的"致那些疯狂的人"收尾,官网用彩虹苹果Logo做主视觉。做大型周年庆主题策划的同学可以看看苹果怎么在全球范围内统一调性、分层落地的。



泡泡玛特 MOLLY 20周年全球最大IP主题展,于3月21日至5月10日在上海复星艺术中心启幕,集结20余位不同背景的艺术家和非遗匠人,以各自独特的艺术语言展现"我"心中的MOLLY。亮点是把IP周年做成了一场艺术展,而不是常规的品牌营销活动。做IP周年、跨界艺术合作的同学可以参考这个思路。



上海迪士尼10周年启动晚会「加你更奇妙」。主题"加你更奇妙"把"加"字和"+"巧妙融合,既表达与游客的连接,又关联"十"。选在3月20日"国际幸福日"举行,通过线上直播启动。现场有总裁互动学手势舞、幕后工作者致敬视频、"许愿星"升起仪式等环节,园区整体焕新布置,仪式设计和情感节奏都很讲究。



云舟生物12周年「WE R · Reach the Unreachable」。生物科技公司的周年庆,亮点在视觉创意:巧妙地将12和"R"结合,形成"WE R"的主题视觉,配合自行车骑行元素和DNA双螺旋插画。把行业属性融进了周年庆的视觉语言里,不落俗套。


🔍更多周年庆案例内容:
OC研习社会员圈子搜索关键词:周年庆
以上就是最近几期的部分亮点介绍啦~更多详细内容及完整课件&直播回放视频,可以在OC研习社会员中查看。
日常查看方式
OC研习社会员入口1️⃣:

OC研习社会员入口2️⃣:

回放查看入口:

课件获取方式:
1️⃣进入OC研习社会员圈子:

2️⃣在圈子中搜索“编辑部分享会”即可下载:

编辑部分享会系列直播回放&课件资料
更多企业文化干货资料、创意灵感
扫码加入查看会员查看👇

推荐阅读
全新升级!2025学习企业文化的必备宝藏:OC研习社VIP会员



夜雨聆风