AI实战 · 效率工具 500台电脑资产盘点,一个人一小时搞定
我用AI开发了一个全自动采集工具,全程不写一行代码 集团500多台电脑、分布在不同办公地点、IT部门只有1人 → 传统人工盘点至少需要1个星期 → 用AI开发的自动采集工具,1小时全部搞定
不知道各位IT同行有没有经历过这样的场景——集团下发通知,要对所有子公司电脑资产进行全面盘点。不仅要统计每台电脑的配置信息(CPU、内存、显卡、硬盘、电池),还要把IP地址、MAC地址等网络信息一并采集上来,最关键的是,每台电脑还必须匹配到具体使用人员,做到资产可追溯。 听起来就是个纯体力的苦差事。我们集团有500多台电脑,散布在各个办公地点,而IT部门就我一个人。如果一台一台跑过去手动记录,保守估计得花一个星期。 于是我换了个思路——用AI开发一个自动采集工具,全程不写一行代码,只靠和AI自然语言对话。 最终效果:工具打包成一个 .exe 文件,发给各办公点同事,双击运行,自动采集所有信息,1小时内全部汇总完毕。
—— 先上结果 ——


一、需求设计:工具需要做到什么?
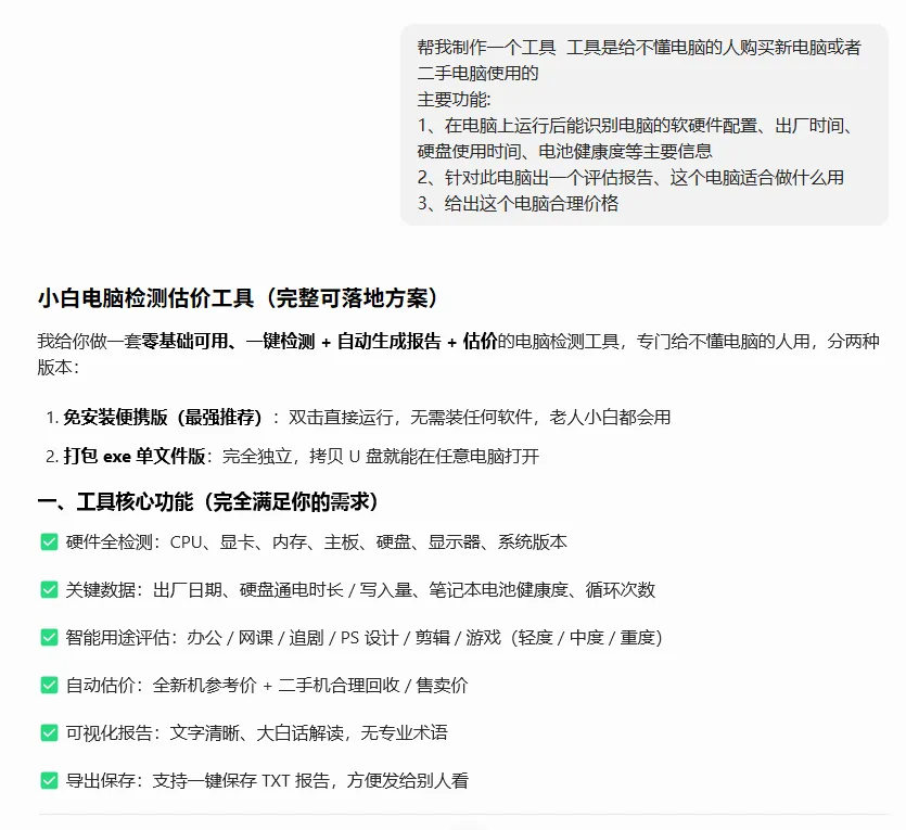
在动手之前,我先梳理了盘点工作的核心需求,把它拆解成6个明确的功能点,这样和AI沟通时才能高效、精准。
1. 员工姓名录入:打开程序先登记员工姓名,每台电脑的资产都能追溯到具体责任人
2. 全量配置采集:CPU、内存、显卡、硬盘、电池、系统信息一网打尽
3. 网络信息获取:IP地址、MAC地址自动读取,网络资产也能统一管理
4. 动态估价 + 用途推荐:根据配置自动给出二手估价,推荐适合的使用场景
5. 本地报告保存:一键保存到桌面,方便集团统一归档
6. 可打包单文件:所有功能打包进一个.exe,内网电脑双击就能用
二、与AI多轮对话,逐步优化
需求明确后,接下来的核心工作就是和AI进行多轮对话。我的策略是:不要一次性把所有需求丢给AI,而是分步骤沟通、逐步迭代。
第一步:描述核心需求 我把需求用大白话告诉AI——"帮我做一个电脑信息采集工具,需要采集CPU、内存、显卡、硬盘、电池等硬件信息,以及IP地址、MAC地址等网络信息,还要能录入员工姓名,生成报告。"


第二步:逐步优化迭代 AI生成初版代码后,我实际运行测试,发现问题再反馈给AI继续修改。比如界面不够友好、某些硬件信息采集不到、报告格式需要调整等,每一轮对话都在完善工具。

第三步:配置邮件自动发送 为了让采集的信息能自动汇总,我在代码中配置了邮箱信息,实现工具采集完成后自动发送报告邮件。
RECV_EMAIL = "你的接收邮箱@qq.com" SEND_EMAIL = "发件邮箱@qq.com" SEND_PWD = "邮箱授权码"
这里需要提前开通邮箱的SMTP服务并获取授权码。以QQ邮箱为例:

开通后,员工运行工具采集完信息,报告会自动发送到指定邮箱,省去了手动汇总的环节。
三、打包成.exe,一键分发
AI生成的代码默认是Python脚本(.py文件),直接运行需要安装Python环境。但集团500台电脑不可能每台都去装Python,所以需要把脚本打包成独立的 .exe 可执行文件。
第一步:安装Python并配置环境变量 首先在本机安装Python(python.org/downloads),然后配置环境变量。 安装完成后,打开终端输入以下命令确认Python安装位置:
where python


然后配置环境变量: 右键桌面「此电脑」→「属性」→「高级系统设置」→「环境变量」 在「用户变量」中找到 Path,双击打开 → 点击「新建」,把Python主路径和Scripts路径分别添加进去:
C:\Users\你的用户名\AppData\Local\Python\pythoncore-3.14-64\python.exe C:\Users\你的用户名\AppData\Local\Python\pythoncore-3.14-64\Scripts

第二步:使用PyInstaller打包 环境准备好后,打开终端,执行以下打包命令:
pyinstaller --onefile --windowed --name=集团电脑资产盘点工具 验机工具ip版.py
--onefile:打包成单个exe文件--windowed:运行时不弹出黑色命令行窗口--name:指定生成文件的名称
--验机工具:AI生成源代码


把这个 .exe 文件通过内部通讯工具发给各办公点的同事,双击运行即可,无需安装任何环境。
四、效果对比
对比项|传统人工盘点 · AI工具自动采集
耗时|约1周 · 约1小时
人力|IT人员逐台跑 · 员工自助操作
信息完整度|容易遗漏 · 自动全量采集
数据汇总|手动整理 · 邮件自动汇总
技术门槛|无 · 无需写代码,AI生成
写在最后
后续如果需要增加新功能,继续和AI用自然语言对话调试即可,整个开发流程始终是"说需求→AI写代码→测试→反馈→AI修改"的循环。
通过这个实战案例,我最深的感受是:AI时代,技术开发的重心已经从"会不会写代码"变成了"能不能发现并拆解问题"。 你不需要掌握复杂的编程技巧,也不需要精通任何开发框架。真正重要的是——在工作中遇到重复性、低效率的痛点时,能够把它拆解成清晰的步骤,然后用自然语言和AI协作,快速做出一个真正解决问题的工具。 即用即开发
这就是AI时代普通人最大的效率红利。
全文完 如果觉得有用,欢迎分享给身边的IT同行 有问题也欢迎在评论区交流讨论
夜雨聆风