文档
办公文件
生活文档
学习资料
当前位置:
首页
>
文档
>2024届Z20名校联盟(浙江省名校新高考研究联盟)高三第一次联考生物答案(1)_2023年8月_028月合集_2024届浙江省名校新高考研究联盟(Z20名校联盟)高三第一次联考
2024届Z20名校联盟(浙江省名校新高考研究联盟)高三第一次联考生物答案(1)_2023年8月_028月合集_2024届浙江省名校新高考研究联盟(Z20名校联盟)高三第一次联考
2026-05-09 13:37:54
2026-02-12 11:44:30
文档预览
文档信息
文档格式
pdf
文档大小
0.759 MB
文档页数
2 页
上传时间
2026-02-12 11:44:30
下载文档
文档内容
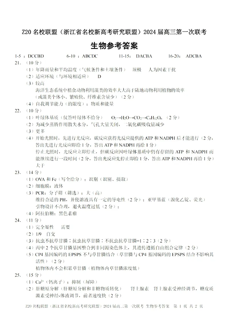
{#{QQABKY6EggAAABJAABgCAQUACACQkBAACAgOREAIIAIBSAFABAA=}#}{#{QQABKY6EggAAABJAABgCAQUACACQkBAACAgOREAIIAIBSAFABAA=}#}
本文档来自网络内容,如有侵犯您的权益请联系我们删除,联系邮箱:wyl860211@qq.com。
上一篇
2024年高考北京卷物理真题(解析版)_高考真题全网收集_物理_2024年新高考北京卷物理高考真题解析(参考版)
下一篇
2026届华师联盟高三上学期1月质检化学答案(1)_2026年1月_260117安徽省华师联盟2025-2026学年高三上学期1月质量检测(全科)
最新文档
6.2传统游戏我会玩第二课时教案_26新二年级道法下册(统编版)_版本一(1)_部编版道德与法治2下_旧版_道法2下课件教案_01.道法2下第2套课件+核心素养教案_核心素养教案配套
6.2《爱护动植物》教学设计(1)_26新二年级道法下册(统编版)_版本一_部编版道德与法治2下_2026春新版_第二套_02.道法2下教案汇总26春_核心素养教案
6.2《爱护动植物》教学设计(1)(1)_26新二年级道法下册(统编版)_版本一_部编版道德与法治2下_2026春新版_第二套_01.道法2下第4套课件+核心素养教案26春已更完
6.2《爱护动植物——和动物好好相处》教案设计(1)_26新二年级道法下册(统编版)_版本一_部编版道德与法治2下_2026春新版_第三套-wu_01课件+教案+习题第1套
6.2《爱护动植物——和动物好好相处》教案设计(1)(1)_26新二年级道法下册(统编版)_版本一_部编版道德与法治2下_2026春新版_第二套_01.道法2下第2套课件+核心素养教案26春已更完
广东省揭阳市部分学校2025-2026学年高一上学期11月期中联考试题数学Word版含解析_2025年12月高一试卷_251216广东省揭阳市部分学校2025-2026学年高一上学期11月期中联考
广东省揭阳市部分学校2025-2026学年高一上学期11月期中联考试题政治Word版含答案_2025年12月高一试卷_251216广东省揭阳市部分学校2025-2026学年高一上学期11月期中联考
广东省揭阳市部分学校2025-2026学年高一上学期11月期中联考试题地理PDF版含解析_2025年12月高一试卷_251216广东省揭阳市部分学校2025-2026学年高一上学期11月期中联考
广东省揭阳市部分学校2025-2026学年高一上学期11月期中联考试题历史PDF版含答案_2025年12月高一试卷_251216广东省揭阳市部分学校2025-2026学年高一上学期11月期中联考
广东省惠州市六校2025-2026学年高一上学期联合学业质量检测生物试卷_2025年12月高一试卷_251215广东省六校2025-2026学年高一上学期12月联合学业质量检测(全)
热门文档
广东省惠州市2024-2025学年高一上学期期末质量检测生物试卷Word版无答案_2025年02月试卷_0221广东省惠州市2024-2025学年高一上学期期末考试
广东省惠州市2024-2025学年高一上学期期末质量检测生物试卷Word版含解析_2025年02月试卷_0221广东省惠州市2024-2025学年高一上学期期末考试
广东省惠州市2024-2025学年高一上学期期末质量检测地理试卷Word版无答案_2025年02月试卷_0221广东省惠州市2024-2025学年高一上学期期末考试
6.2《少让父母操心——管好自己我能行我为家人来分担》教案设计_26新三年级道法下册(统编版)_版本一_部编版道德与法治3下_2026春新版_第二套
6.2《少让父母操心——管好自己我能行我为家人来分担》教案设计_26新三年级道法下册(统编版)_版本一_部编版道德与法治3下_2026春新版_第三套wu
6.1邻居家的小伙伴教案_26新三年级道法下册(统编版)_版本二_教学课件_课件三无动画效果_6邻居家的小伙伴(第一课时)
6.1我家的好邻居第一课时教案设计_26新三年级道法下册(统编版)_版本一_部编版道德与法治3下_旧版_道法3下课件教案_02.道法3下教案设计_核心素养教案3下道德
特色训练八年级英语人教版上册综合能力培优专项训练Unit2Howoftendoyouexercise_最新人教版英语八年级上册_老版(含有参考价值)_特色训练
特色训练八年级英语人教版上册综合能力培优专项训练Unit1Wheredidyougoonvacation_最新人教版英语八年级上册_老版(含有参考价值)_特色训练
特色训练八年级英语人教版上册综合能力培优专项训练Unit10Ifyougototheparty,youllhaveagreattime_最新人教版英语八年级上册_老版(含有参考价值)_特色训练
随机文档
特色训练八年级英语人教版上册主题阅读培优专项训练(四)_最新人教版英语八年级上册_老版(含有参考价值)_03练习和试卷人教版初中英语八上(多版本)易提分旗舰店
特色训练八年级英语人教版上册主题阅读培优专项训练(十)_最新人教版英语八年级上册_老版(含有参考价值)_03练习和试卷人教版初中英语八上(多版本)易提分旗舰店
特色训练八年级英语人教版上册主题阅读培优专项训练(六)_最新人教版英语八年级上册_老版(含有参考价值)_03练习和试卷人教版初中英语八上(多版本)易提分旗舰店
特色训练八年级英语人教版上册主题阅读培优专项训练(八)_最新人教版英语八年级上册_老版(含有参考价值)_03练习和试卷人教版初中英语八上(多版本)易提分旗舰店
特色训练八年级英语人教版上册主题阅读培优专项训练(五)_20190815_201543_最新人教版英语八年级上册_老版(含有参考价值)_特色训练
特色训练八年级英语人教版上册主题阅读培优专项训练(二)_最新人教版英语八年级上册_老版(含有参考价值)_03练习和试卷人教版初中英语八上(多版本)易提分旗舰店
特色训练八年级英语人教版上册主题阅读培优专项训练(九)_最新人教版英语八年级上册_老版(含有参考价值)_03练习和试卷人教版初中英语八上(多版本)易提分旗舰店
特色训练八年级英语人教版上册主题阅读培优专项训练(三)_最新人教版英语八年级上册_老版(含有参考价值)_03练习和试卷人教版初中英语八上(多版本)易提分旗舰店
特色训练八年级英语人教版上册主题阅读培优专项训练(七)_最新人教版英语八年级上册_老版(含有参考价值)_03练习和试卷人教版初中英语八上(多版本)易提分旗舰店
特色训练八年级英语人教版上册主题阅读培优专项训练(一)_最新人教版英语八年级上册_老版(含有参考价值)_03练习和试卷人教版初中英语八上(多版本)易提分旗舰店