文档
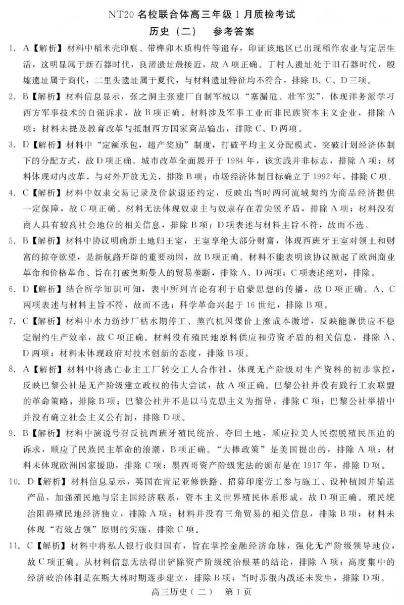
办公文件
生活文档
学习资料
当前位置:
首页
>
文档
>NT20名校联合体高三年级1月质检考试历史答案(1)_2026年1月_260108河北省NT20名校联合体高三年级1月质检考试(全科)
NT20名校联合体高三年级1月质检考试历史答案(1)_2026年1月_260108河北省NT20名校联合体高三年级1月质检考试(全科)
2026-03-19 09:57:18
2026-02-12 12:20:50
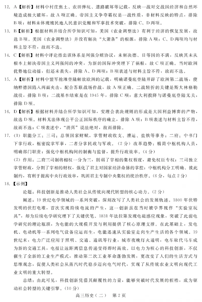
文档预览
文档信息
文档格式
pdf
文档大小
1.908 MB
文档页数
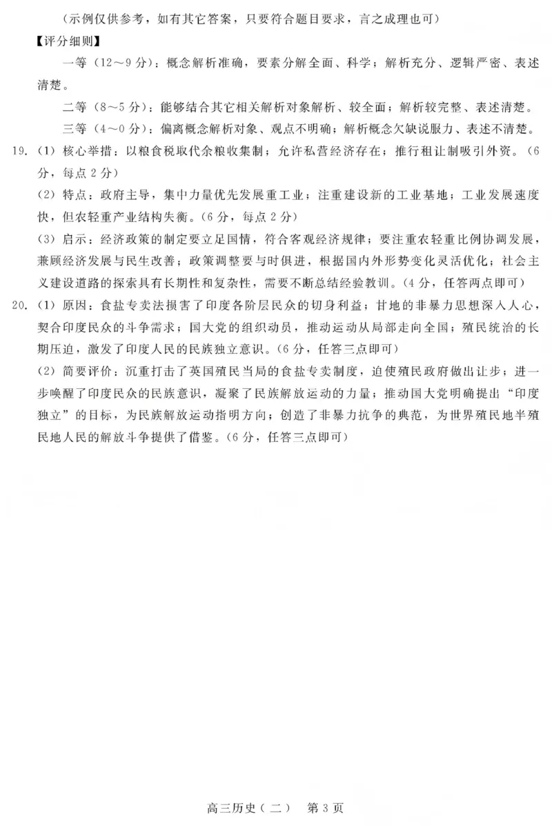
3 页
上传时间
2026-02-12 12:20:50
下载文档
本文档来自网络内容,如有侵犯您的权益请联系我们删除,联系邮箱:wyl860211@qq.com。
上一篇
2024届广西南宁市第二中学、柳铁一中高三上学期摸底调研测试语文试题_2023年9月_01每日更新_13号_2024届广西南宁二中、柳铁一中新高考高三摸底调研考试
下一篇
NT20名校联合体高三年级1月质检考试历史评分细则(1)_2026年1月_260108河北省NT20名校联合体高三年级1月质检考试(全科)
最新文档
第八单元调查与记录-(真题汇编)A4原卷_26春北师大版数学二下_19、赠送其它资料_二年级数学下册(北师大版)_旧版_二年级数学下册(北师大版)_母题专项练习-K34_2025版
第八单元调查与记录-(真题汇编)A3原卷_26春北师大版数学二下_19、赠送其它资料_二年级数学下册(北师大版)_旧版_二年级数学下册(北师大版)_母题专项练习-K34_2025版
第八单元第二课时最喜欢的水果(记录调查数据)北师大版_26春北师大版数学二下_19、赠送其它资料_二年级数学下册(北师大版)_旧版_二年级数学下册(北师大版)_教学设计
第八单元第三课时练习课(调查与记录练习)北师大版_26春北师大版数学二下_19、赠送其它资料_二年级数学下册(北师大版)_旧版_二年级数学下册(北师大版)_教学设计_第八单元
第八单元第一课时评选吉祥物(调查方法记录调查数据)北师大版_26春北师大版数学二下_19、赠送其它资料_二年级数学下册(北师大版)_旧版_二年级数学下册(北师大版)
第八单元第2课时最喜欢的水果(学习任务单)-(北师大版)_26春北师大版数学二下_19、赠送其它资料_二年级数学下册(北师大版)_旧版_二年级数学下册(北师大版)_学习任务单
第八单元第1课时评选吉祥物(学习任务单)-(北师大版)_26春北师大版数学二下_19、赠送其它资料_二年级数学下册(北师大版)_旧版_二年级数学下册(北师大版)_学习任务单
第八单元测试卷(二)_26春北师大版数学二下_19、赠送其它资料_旧版_第1套:北师大版数学2下_第八单元调查与记录_单元测试卷
第八单元测试卷(一)_26春北师大版数学二下_19、赠送其它资料_旧版_第1套:北师大版数学2下_第八单元调查与记录_单元测试卷
第八单元《调查与记录》(单元解读)-(北师大版)_26春北师大版数学二下_19、赠送其它资料_二年级数学下册(北师大版)_旧版_二年级数学下册(北师大版)_单元解读
热门文档
第八单元_26春北师大版数学二下_19、赠送其它资料_旧版_第3套:北师大版小学数学2下_北师大版数学2年级下册习题全套_北师大数学二年级下单元测试(32份)
第八单元_26春北师大版数学二下_19、赠送其它资料_旧版_第2套:北师大数学2下_北师大数学二下单元测试(32份)_单元练习-2年级下册-北师大版数学第3套(8份)
第八单元_26春北师大版数学二下_19、赠送其它资料_旧版_第2套:北师大数学2下_北师大数学2下教案4套_北师大数学2下教案(第一套)
第八单元_26春北师大版数学二下_19、赠送其它资料_二年级数学下册(北师大版)_旧版_二年级数学下册(北师大版)_单元测试_单元练习-2年级下册-北师大版数学第3套(8份)
第五讲加与减(导图+知识精讲+易错点拨+9个考点讲练+难度分层练共47题)-(教师版)_26春北师大版数学二下_19、赠送其它资料_二年级数学下册(北师大版)_旧版_母题专项练习-K34_2025版
第五讲加与减(导图+知识精讲+易错点拨+9个考点讲练+难度分层练共47题)-(学生版)_26春北师大版数学二下_19、赠送其它资料_二年级数学下册(北师大版)_旧版_母题专项练习-K34_2025版
第五章加与减知识归纳与题型突破(教师版)-(北师大版)_26春北师大版数学二下_19、赠送其它资料_二年级数学下册(北师大版)_旧版_二年级数学下册(北师大版)_2025版
第五章加与减知识归纳与题型突破(学生版)-(北师大版)_26春北师大版数学二下_19、赠送其它资料_二年级数学下册(北师大版)_旧版_二年级数学下册(北师大版)_2025版
第五单元:有趣的平面图形打印版_26春北师大版数学二下_00、教案共6套完整版表格式+文档式整册+课时word版_第4套表格式核心素养教案(无反思)
第五单元过关检测卷_26春北师大版数学二下_19、赠送其它资料_旧版_第3套:北师大版小学数学2下_北师大版数学2年级下册习题全套_北师大数学二年级下单元测试(32份)
随机文档
第五单元过关检测卷_26春北师大版数学二下_19、赠送其它资料_旧版_第2套:北师大数学2下_北师大数学二下单元测试(32份)_单元练习-2年级下册-北师大版数学第1套(8份)
第五单元过关检测卷_26春北师大版数学二下_19、赠送其它资料_二年级数学下册(北师大版)_旧版_二年级数学下册(北师大版)_单元测试
第五单元达标测试卷_26春北师大版数学二下_19、赠送其它资料_旧版_第2套:北师大数学2下_北师大数学二下单元测试(32份)_单元练习-2年级下册-北师大版数学第2套(8份)
第五单元达标测试卷_26春北师大版数学二下_19、赠送其它资料_二年级数学下册(北师大版)_旧版_二年级数学下册(北师大版)_单元测试_单元练习-2年级下册-北师大版数学第2套(8份)
第五单元第二节第四课时小蝌蚪的成长(三位数笔算减法1)北师大版_26春北师大版数学二下_19、赠送其它资料_二年级数学下册(北师大版)_旧版_二年级数学下册(北师大版)
第五单元第二节第六课时算得对吗(验算1)北师大版_26春北师大版数学二下_19、赠送其它资料_二年级数学下册(北师大版)_旧版_二年级数学下册(北师大版)_教学设计_第五单元
第五单元第二节第八课时练习四(1)北师大版_26春北师大版数学二下_19、赠送其它资料_二年级数学下册(北师大版)_旧版_二年级数学下册(北师大版)_教学设计_第五单元
第五单元第二节第五课时小蝌蚪的成长(三位数笔算减法2)北师大版_26春北师大版数学二下_19、赠送其它资料_二年级数学下册(北师大版)_旧版_二年级数学下册(北师大版)
第五单元第二节第二课时练习三(1)北师大版_26春北师大版数学二下_19、赠送其它资料_二年级数学下册(北师大版)_旧版_二年级数学下册(北师大版)_教学设计_第五单元
第五单元第二节第九课时练习四(2)北师大版_26春北师大版数学二下_19、赠送其它资料_二年级数学下册(北师大版)_旧版_二年级数学下册(北师大版)_教学设计_第五单元