文档
办公文件
生活文档
学习资料
当前位置:
首页
>
文档
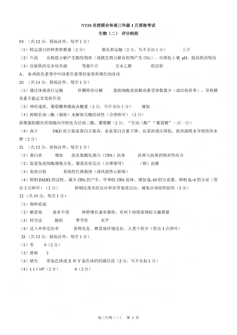
>NT20名校联合体高三年级1月质检考试生物评分细则(1)_2026年1月_260108河北省NT20名校联合体高三年级1月质检考试(全科)
NT20名校联合体高三年级1月质检考试生物评分细则(1)_2026年1月_260108河北省NT20名校联合体高三年级1月质检考试(全科)
2026-03-19 09:36:56
2026-02-12 12:23:55
文档预览
文档信息
文档格式
pdf
文档大小
0.622 MB
文档页数
1 页
上传时间
2026-02-12 12:23:55
下载文档
本文档来自网络内容,如有侵犯您的权益请联系我们删除,联系邮箱:wyl860211@qq.com。
上一篇
NT20名校联合体高三年级1月质检考试生物答案(1)_2026年1月_260108河北省NT20名校联合体高三年级1月质检考试(全科)
下一篇
2024届武汉市硚口区高三上学期起点质量检测政治(1)_2023年7月_027月合集_2024届湖北武汉市硚口区高三上学期起点质量检测
最新文档
3.2.2酚-学案-2020-2021学年下学期高二化学同步精品课堂(新教材人教版选择性必修3)(原卷版)_高化_2025春-人教版高中化学_05新版高中化学选择性必修3_1.课件+教案+学案+习题_学案
3.2.2水的电离和溶液的pH(2)-2021-2022学年高二化学同步备课教案设计(人教版2019选择性必修1)_高化_2025春-人教版高中化学_03新版高中化学选择性必修1_02教案_教案(表格式)
3.2.2新型合金物质的量在化学方程式计算中的应用(教学设计)-(人教版2019必修第一册)_高化_595801221724高中化学新人教版选择性必修一二三电子版教案PPT课件高中试卷_教学设计
3.2.2新型合金物质的量在化学方程式计算中的应用(导学案)-(人教版2019必修第一册)(解析版)_高化_595801221724高中化学新人教版选择性必修一二三电子版教案PPT课件高中试卷_导学案
3.2.2新型合金物质的量在化学方程式计算中的应用(导学案)-(人教版2019必修第一册)(原卷版)_高化_595801221724高中化学新人教版选择性必修一二三电子版教案PPT课件高中试卷_导学案
3.2.2新型合金物质的量在化学方程式计算中的应用(分层作业)-(人教版2019必修第一册)(解析版)_高化_595801221724高中化学新人教版选择性必修一二三电子版教案PPT课件高中试卷
3.2.2新型合金物质的量在化学方程式计算中的应用(分层作业)-(人教版2019必修第一册)(原卷版)_高化_595801221724高中化学新人教版选择性必修一二三电子版教案PPT课件高中试卷
3.2.2分子晶体与共价晶体第二课时_高化_2025春-人教版高中化学_04新版高中化学选择性必修2_08第四套同步课件+教案_3.2.2分子晶体与共价晶体(课件+教案)
3.2.2共价晶体(导学案)-(人教版2019选择性必修2)解析版_高化_595801221724高中化学新人教版选择性必修一二三电子版教案PPT课件高中试卷_选择性必修2册(人教版)_导学案
3.2.2共价晶体(导学案)-(人教版2019选择性必修2)原卷版_高化_595801221724高中化学新人教版选择性必修一二三电子版教案PPT课件高中试卷_选择性必修2册(人教版)_导学案
热门文档
3.2.2共价晶体(备作业)(解析版)-上好课2020-2021学年高二化学同步备课系列(新教材人教版选择性必修2)_高化_2025春-人教版高中化学_04新版高中化学选择性必修2_05习题试卷_02作业
3.2.2共价晶体(备作业)(原卷版)-上好课2020-2021学年高二化学同步备课系列(新教材人教版选择性必修2)_高化_2025春-人教版高中化学_04新版高中化学选择性必修2_05习题试卷_02作业
3.2.2共价晶体(分层作业)(解析版)_高化_595801221724高中化学新人教版选择性必修一二三电子版教案PPT课件高中试卷_选择性必修2册(人教版)_分层作业
3.2.2共价晶体(分层作业)(原卷版)_高化_595801221724高中化学新人教版选择性必修一二三电子版教案PPT课件高中试卷_选择性必修2册(人教版)_分层作业
3.2.2共价晶体-练习-2020-2021学年下学期高二化学同步精品课堂(新教材人教版选择性必修2)(解析版)_高化_2025春-人教版高中化学_04新版高中化学选择性必修2_04课件+教案+学案+习题_习题
3.2.2共价晶体-练习-2020-2021学年下学期高二化学同步精品课堂(新教材人教版选择性必修2)(原卷版)_高化_2025春-人教版高中化学_04新版高中化学选择性必修2_04课件+教案+学案+习题_习题
3.2.2共价晶体-教学设计-2020-2021学年下学期高二化学同步精品课堂(新教材人教版选择性必修2)_高化_2025春-人教版高中化学_04新版高中化学选择性必修2_04课件+教案+学案+习题_教案
3.2.2共价晶体-学案-2020-2021学年下学期高二化学同步精品课堂(新教材人教版选择性必修2)(解析版)_高化_2025春-人教版高中化学_04新版高中化学选择性必修2_04课件+教案+学案+习题_学案
3.2.2共价晶体-学案-2020-2021学年下学期高二化学同步精品课堂(新教材人教版选择性必修2)(原卷版)_高化_2025春-人教版高中化学_04新版高中化学选择性必修2_04课件+教案+学案+习题_学案
3.2.2pH计算(分层作业)(解析版)_高化_595801221724高中化学新人教版选择性必修一二三电子版教案PPT课件高中试卷_选择性必修1册(人教版)_分层作业
随机文档
3.2.2pH计算(分层作业)(原卷版)_高化_595801221724高中化学新人教版选择性必修一二三电子版教案PPT课件高中试卷_选择性必修1册(人教版)_分层作业
3.2.1铁合金铝和铝合金(教学设计)-(人教版2019必修第一册)_高化_595801221724高中化学新人教版选择性必修一二三电子版教案PPT课件高中试卷_必修一册(人教版)_教学设计
3.2.1铁合金铝和铝合金(导学案)-(人教版2019必修第一册)(解析版)_高化_595801221724高中化学新人教版选择性必修一二三电子版教案PPT课件高中试卷_必修一册(人教版)_导学案
3.2.1铁合金铝和铝合金(导学案)-(人教版2019必修第一册)(原卷版)_高化_595801221724高中化学新人教版选择性必修一二三电子版教案PPT课件高中试卷_必修一册(人教版)_导学案
3.2.1铁合金铝和铝合金(分层作业)-(人教版2019必修第一册)(解析版)_高化_595801221724高中化学新人教版选择性必修一二三电子版教案PPT课件高中试卷_必修一册(人教版)_分层作业
3.2.1铁合金铝和铝合金(分层作业)-(人教版2019必修第一册)(原卷版)_高化_595801221724高中化学新人教版选择性必修一二三电子版教案PPT课件高中试卷_必修一册(人教版)_分层作业
3.2.1醇(教学设计)-(人教版2019选择性必修3)_高化_595801221724高中化学新人教版选择性必修一二三电子版教案PPT课件高中试卷_选择性必修3册(人教版)_教学设计
3.2.1醇(导学案)(解析版)_高化_595801221724高中化学新人教版选择性必修一二三电子版教案PPT课件高中试卷_选择性必修3册(人教版)_导学案
3.2.1醇(导学案)(原卷版)_高化_595801221724高中化学新人教版选择性必修一二三电子版教案PPT课件高中试卷_选择性必修3册(人教版)_导学案
(基础卷)八年级期末押题卷(人教版)(解析版)-难度分层卷2023-2024学年初中数学下学期期末考试卷(多版本)(1)_3初中数学课件教案人教版PPT_八年级数学下册_保存转存之后查看(1)