文档
办公文件
生活文档
学习资料
当前位置:
首页
>
文档
>NT20名校联合体高三年级1月质检考试物理答案(1)_2026年1月_260108河北省NT20名校联合体高三年级1月质检考试(全科)
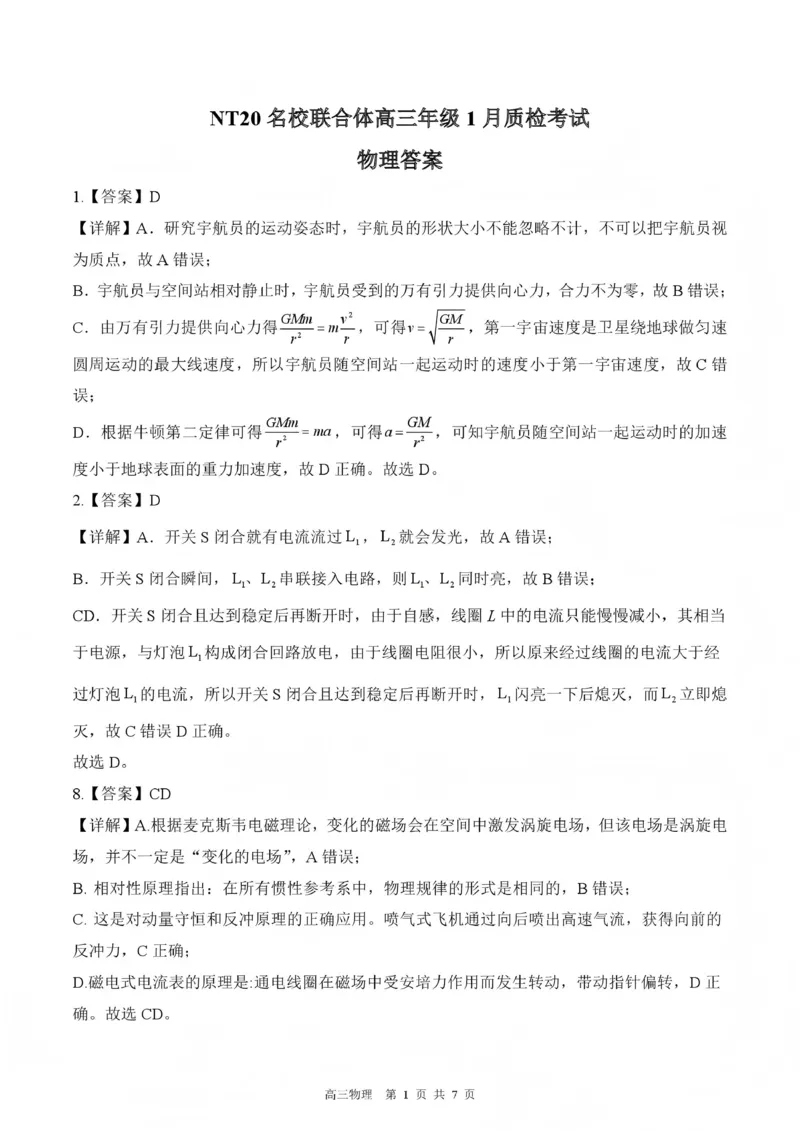
NT20名校联合体高三年级1月质检考试物理答案(1)_2026年1月_260108河北省NT20名校联合体高三年级1月质检考试(全科)
2026-03-28 23:08:13
2026-02-12 12:23:28
文档预览
文档信息
文档格式
pdf
文档大小
3.222 MB
文档页数
7 页
上传时间
2026-02-12 12:23:28
下载文档
本文档来自网络内容,如有侵犯您的权益请联系我们删除,联系邮箱:wyl860211@qq.com。
上一篇
2024届武汉市硚口区高三上学期起点质量检测历史(1)_2023年7月_027月合集_2024届湖北武汉市硚口区高三上学期起点质量检测
下一篇
NT20名校联合体高三年级1月质检考试生物(1)_2026年1月_260108河北省NT20名校联合体高三年级1月质检考试(全科)
最新文档
专题6.5期中小题易得分满分训练(必刷好题100道,八下人教)-2023复习备考(原卷版)人教版(1)_3初中数学课件教案人教版PPT_八年级数学下册_保存转存之后查看(1)_旧版-可参考
专题6.1小题易丢分期末考前必做选择30题(提升版)-2023年7上复习备课(解析版)(1)_3初中数学课件教案人教版PPT_7上-初中数学人教版_7上-初中数学人教版(旧版)赠送_06习题试卷
专题6-3方程思想解题技巧(考题猜想,10种技巧)原卷版(1)_3初中数学课件教案人教版PPT_八年级数学下册_保存转存之后查看(1)_8下-初中数学人教版(2026春新版持续更新)_旧版-可参考
2.3.2苯的同系物(教学设计)-(人教版2019选择性必修3)_高化_595801221724高中化学新人教版选择性必修一二三电子版教案PPT课件高中试卷_选择性必修3册(人教版)_教学设计
2.3.2苯的同系物(分层作业)(解析版)_高化_595801221724高中化学新人教版选择性必修一二三电子版教案PPT课件高中试卷_选择性必修3册(人教版)_分层作业
专题4.1平面图形中的计数问题(强化)(原卷版)(1)_3初中数学课件教案人教版PPT_7上-初中数学人教版_7上-初中数学人教版(旧版)赠送_06习题试卷_1同步练习_3题型分层练(基础+强化)
2.3.2苯的同系物(分层作业)(原卷版)_高化_595801221724高中化学新人教版选择性必修一二三电子版教案PPT课件高中试卷_选择性必修3册(人教版)_分层作业
专题4-1一次函数(考题猜想,一次函数常见的四类易错题)解析版(1)_3初中数学课件教案人教版PPT_八年级数学下册_保存转存之后查看(1)_8下-初中数学人教版(2026春新版持续更新)
2.3.2苯的同系物-教学设计-2020-2021学年下学期高二化学同步精品课堂(新教材人教版选择性必修3)_高化_2025春-人教版高中化学_05新版高中化学选择性必修3_1.课件+教案+学案+习题_教案
2.3.2苯的同系物-学案-2020-2021学年下学期高二化学同步精品课堂(新教材人教版选择性必修3)(解析版)_高化_2025春-人教版高中化学_05新版高中化学选择性必修3_1.课件+教案+学案+习题_学案
热门文档
2.3.2苯的同系物-学案-2020-2021学年下学期高二化学同步精品课堂(新教材人教版选择性必修3)(原卷版)_高化_2025春-人教版高中化学_05新版高中化学选择性必修3_1.课件+教案+学案+习题_学案
2.3.2苯的同系物(导学案)(解析版)_高化_595801221724高中化学新人教版选择性必修一二三电子版教案PPT课件高中试卷_选择性必修3册(人教版)_导学案
2.3.2苯的同系物(导学案)(原卷版)_高化_595801221724高中化学新人教版选择性必修一二三电子版教案PPT课件高中试卷_选择性必修3册(人教版)_导学案
专题29完全平方式(原卷版)(1)_3初中数学课件教案人教版PPT_8上-初中数学人教版_旧版_07专项讲练_微专题八年级数学上册常考点微专题提分精练(人教版)
2.3.2物质的量浓度(精讲)-(人教版)解析版_高化_595801221724高中化学新人教版选择性必修一二三电子版教案PPT课件高中试卷_必修一册(人教版)_专项练习
专题28投影与视图最新中考真题与模拟精练(原卷版)(1)_3初中数学课件教案人教版PPT_9下-初中数学人教版_07专项讲练
专题28.9解直角三角形(基础篇)(专项练习)-2022-2023学年九年级数学下册基础知识专项讲练(人教版)(1)_3初中数学课件教案人教版PPT_9下-初中数学人教版_07专项讲练
2.3.2物质的量浓度(精讲)-(人教版)原卷版_高化_595801221724高中化学新人教版选择性必修一二三电子版教案PPT课件高中试卷_必修一册(人教版)_专项练习
专题28.5特殊角的三角函数(专项练习)-2022-2023学年九年级数学下册基础知识专项讲练(人教版)(1)_3初中数学课件教案人教版PPT_9下-初中数学人教版_07专项讲练
2.3.2物质的量浓度(精练)-(人教版)解析版_高化_595801221724高中化学新人教版选择性必修一二三电子版教案PPT课件高中试卷_必修一册(人教版)_专项练习
随机文档
专题28.10解直角三角形(巩固篇)(专项练习)-2022-2023学年九年级数学下册基础知识专项讲练(人教版)(1)_3初中数学课件教案人教版PPT_9下-初中数学人教版_07专项讲练
专题27和三角板有关的角度计算(解析版)(1)_3初中数学课件教案人教版PPT_7上-初中数学人教版_7上-初中数学人教版(旧版)赠送_07专项讲练
2.3.2物质的量浓度(精练)-(人教版)原卷版_高化_595801221724高中化学新人教版选择性必修一二三电子版教案PPT课件高中试卷_必修一册(人教版)_专项练习
2.3.2气体摩尔体积(教学设计)-(人教版2019必修第一册)_高化_595801221724高中化学新人教版选择性必修一二三电子版教案PPT课件高中试卷_必修一册(人教版)_教学设计
2.3.2气体摩尔体积(导学案)-(人教版2019必修第一册)(解析版)_高化_595801221724高中化学新人教版选择性必修一二三电子版教案PPT课件高中试卷_必修一册(人教版)_导学案
2.3.2气体摩尔体积(导学案)-(人教版2019必修第一册)(原卷版)_高化_595801221724高中化学新人教版选择性必修一二三电子版教案PPT课件高中试卷_必修一册(人教版)_导学案
专题26一次函数与图形变换(3大类型)(解析版)(1)_3初中数学课件教案人教版PPT_八年级数学下册_保存转存之后查看(1)_8下-初中数学人教版(2026春新版持续更新)_旧版-可参考
2.3.2气体摩尔体积(分层作业)-(人教版2019必修第一册)(解析版)_高化_595801221724高中化学新人教版选择性必修一二三电子版教案PPT课件高中试卷_必修一册(人教版)_分层作业
专题26.5反比例函数的图象和性质(基础篇)(专项练习)-2022-2023学年九年级数学下册基础知识专项讲练(人教版)(1)_3初中数学课件教案人教版PPT_9下-初中数学人教版_07专项讲练
2.3.2气体摩尔体积(分层作业)-(人教版2019必修第一册)(原卷版)_高化_595801221724高中化学新人教版选择性必修一二三电子版教案PPT课件高中试卷_必修一册(人教版)_分层作业