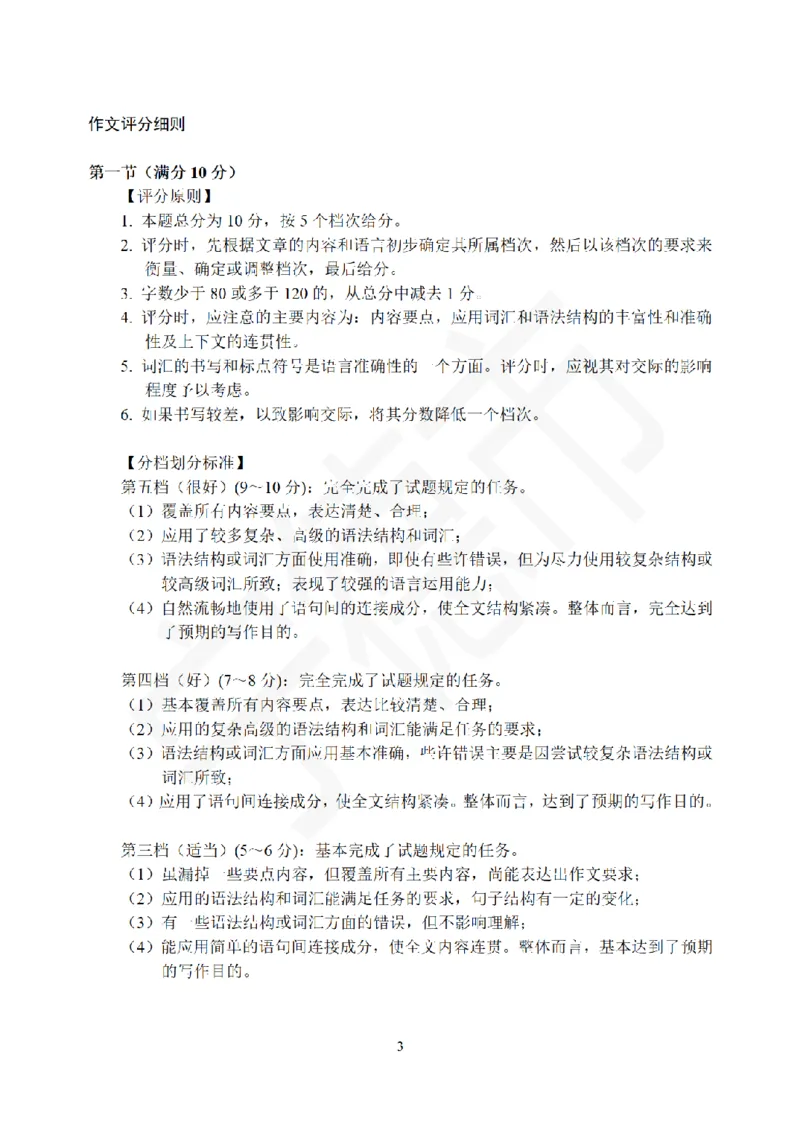
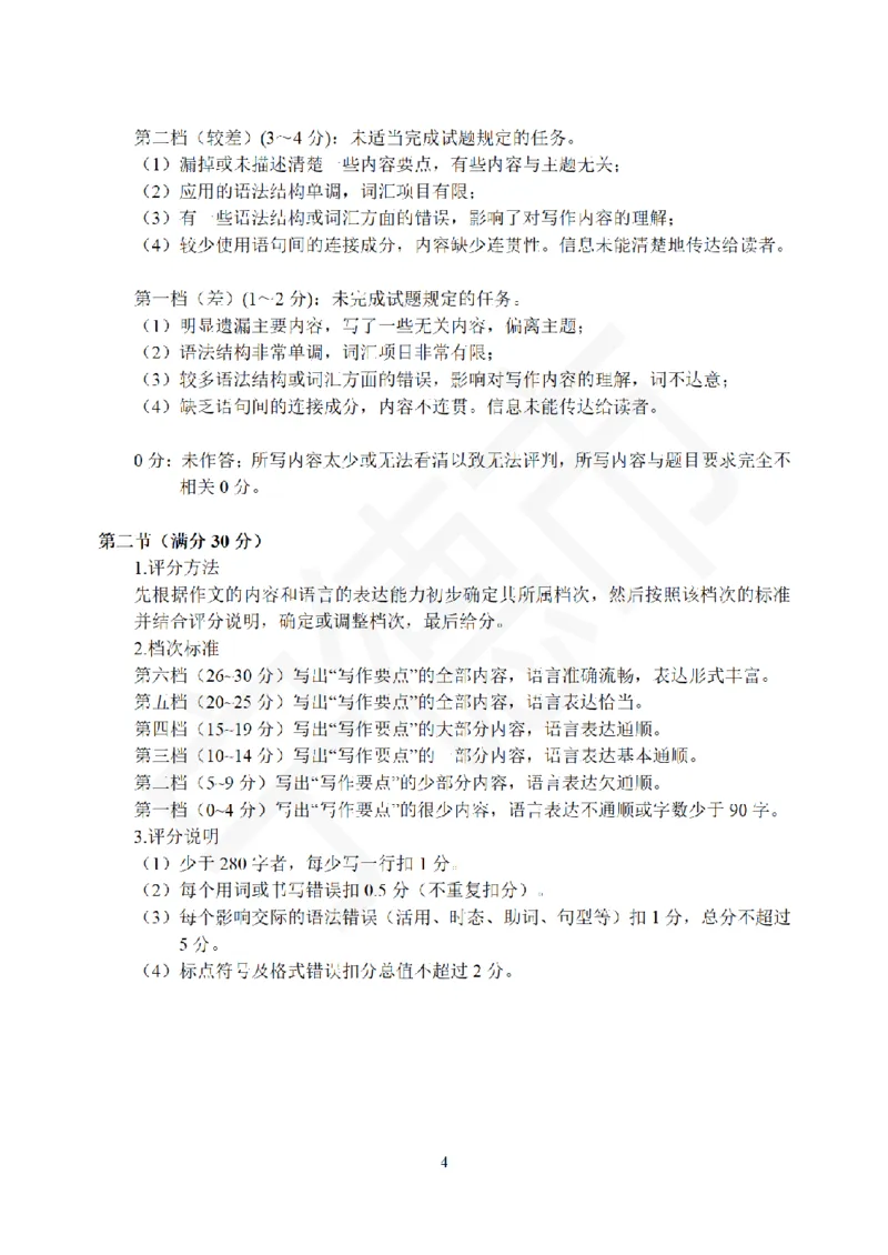
壁纸
办公文件
生活文档
学习资料
当前位置:
首页
>
文档
>日语试题卷答案(1)_2026年1月_260130福建省七地市厦门福州龙岩莆田三明宁德南平市2026年1月高三联考(全科)
日语试题卷答案(1)_2026年1月_260130福建省七地市厦门福州龙岩莆田三明宁德南平市2026年1月高三联考(全科)
2026-02-12 15:54:51
2026-02-12 15:54:51
文档预览
文档信息
文档格式
pdf
文档大小
0.834 MB
文档页数
8 页
上传时间
2026-02-12 15:54:51
下载文档
本文档来自网络内容,如有侵犯您的权益请联系我们删除,联系邮箱:wyl860211@qq.com。
上一篇
化学(1)_2023年10月_0210月合集_2024届云南省高三上学期10月第一次质量检测_云南省2024届高三上学期10月第一次质量检测化学
下一篇
化学(1)_2023年10月_0210月合集_2024届山东省金太阳高三上学期十月联考(金太阳24-12C)_2024届山东省部分学校高三上学期十月联考化学试题
最新文档
精品解析:2024年山东高考政治试卷(解析版)_高考真题全网收集_政治_2024年新高考山东卷政治高考真题解析(参考版)
2020年中储粮校招真题_中储粮笔试通关资料_5-新版中储粮集团-17年-25年历年招聘笔试真题
化学(1)_2023年10月_0210月合集_2024届山东省金太阳高三上学期十月联考(金太阳24-12C)_2024届山东省部分学校高三上学期十月联考化学试题
化学(1)_2023年10月_0210月合集_2024届云南省高三上学期10月第一次质量检测_云南省2024届高三上学期10月第一次质量检测化学
日语试题卷答案(1)_2026年1月_260130广东省肇庆市2026届高中毕业班高三年级第一学期末教学质量监测(肇庆二模)(全科)
专题16语言文字运用(病句类)-十年(2014-2023)高考语文真题分项汇编(全国通用)(解析卷)_近10年高考真题汇编(必刷)_十年(2014-2024)高考语文真题分项汇编(全国通用)
2020年12月四级真题第3套_英语四六级整合_英语四六级真题版本二此版为主此文件夹会持续更新_四级真题_1.四级真题+答案解析+听力音频(1989-2025)_12014-2022年(真题-解析-听力=已完结)
化学(1)_2023年10月_0210月合集_2024届云南省高三上学期10月第一次质量检测_云南省2024届高三上学期10月第一次质量检测化学
日语试题卷(1)_2026年1月_260130福建省七地市厦门福州龙岩莆田三明宁德南平市2026年1月高三联考(全科)_福建省部分地市2026届高中毕业班第一次质量检测日语
2020年12月四级真题第2套_英语四六级整合_英语四六级真题版本二此版为主此文件夹会持续更新_四级真题_1.四级真题+答案解析+听力音频(1989-2025)_12014-2022年(真题-解析-听力=已完结)
热门文档
日语试题卷(1)_2026年1月_260130广东省肇庆市2026届高中毕业班高三年级第一学期末教学质量监测(肇庆二模)(全科)
精品解析:2024年山东高考政治试卷(原卷版)_高考真题全网收集_政治_2024年新高考山东卷政治高考真题解析(参考版)
2020年12月四级真题第1套_英语四六级整合_英语四六级真题版本二此版为主此文件夹会持续更新_四级真题_1.四级真题+答案解析+听力音频(1989-2025)_12014-2022年(真题-解析-听力=已完结)
内蒙古赤峰市2023-2024学年高三上学期10月一轮复习联考语文答案(1)_2023年10月_0210月合集_2024届内蒙古赤峰市高三上学期10月一轮复习联考
日语试题-2026年沈阳市高中三年级教学质量监测(一)(1)_2026年1月_260117辽宁省沈阳市2026届高中三年级高三教学质量监测(一)(沈阳一模)(全科)
2020年12月六级真题(第1套)_英语四六级整合_英语四六级真题版本一此版本可作为补充_大学英语CET6_X0_01-六级历年真题及答案解析+听力音频_2020年12月CET6题+解+音频_02、真题Word版
内蒙古赤峰市2023-2024学年高三上学期10月一轮复习联考语文(1)_2023年10月_0210月合集_2024届内蒙古赤峰市高三上学期10月一轮复习联考_内蒙古赤峰市2024届高三上学期10月一轮复习联考语文
2020年09月四级真题第3套_英语四六级整合_英语四六级真题版本二此版为主此文件夹会持续更新_四级真题_1.四级真题+答案解析+听力音频(1989-2025)_12014-2022年(真题-解析-听力=已完结)
内蒙古赤峰市2023-2024学年高三上学期10月一轮复习联考英语答案(1)_2023年10月_0210月合集_2024届内蒙古赤峰市高三上学期10月一轮复习联考
日语试题-2026年沈阳市高中三年级教学质量监测(一)(1)_2026年1月_260115辽宁省沈阳市2026届高三教学质量检测(一)(沈阳一模)(全科)
随机文档
2020年07-CET4真题_英语四六级整合_英语四六级真题版本二此版为主此文件夹会持续更新_四级真题_1.四级真题+答案解析+听力音频(1989-2025)_12014-2022年(真题-解析-听力=已完结)_2020年
精品解析:2024年安徽高考政治试题(解析版)_高考真题全网收集_政治_2024年新高考安徽卷政治高考真题解析(参考版)
内蒙古赤峰市2023-2024学年高三上学期10月一轮复习联考英语(1)_2023年10月_0210月合集_2024届内蒙古赤峰市高三上学期10月一轮复习联考_内蒙古赤峰市2024届高三上学期10月一轮复习联考英语
日语试题(1)_2026年1月_260127浙江省2026年1月普通高校招生选考首考_2026年1月浙江省普通高校招生选考日语(回忆版)
日语试题(1)_2026年1月_260123四川省绵阳市2026届高三上学期第二次诊断性考试(绵阳高三二诊)_四川省绵阳市2026届高三上学期第二次诊断性考试日语试题含答案
内蒙古赤峰市2023-2024学年高三上学期10月一轮复习联考生物答案(1)_2023年10月_0210月合集_2024届内蒙古赤峰市高三上学期10月一轮复习联考
日语试卷-四川省“元三维大联考”2023级高三第二次诊断考试(1)_2026年1月_260124(绵阳二诊B)四川省“元三维大联考”2023级高三第二次诊断考试(全科)
日语试卷-2026年1月高三九省联考(1)_2026年1月_260122百师联盟2026届高三九省联考1月期末考试(全科)_百师联盟2025-2026学年高三上学期1月期末联考日语试题含答案
日语答案安徽省多校联考2025-2026学年高三上学期1月月考(1)_2026年1月_260121安徽省天一联考2025-2026学年高三上学期1月月考(全科)
精品解析:2024年安徽高考政治试题(原卷版)_高考真题全网收集_政治_2024年新高考安徽卷政治高考真题解析(参考版)